
在弘扬传统文化与红色文化深度融合的背景下,香山革命纪念馆自2023年起策划推出“纪念馆里的二十四节气”数字媒体主题活动。

喜报
2025年11月28日,“何以京彩 网韵新风”2025网络文明收官交流分享活动在北京市东城区第一文化馆风尚剧场成功举办。活动现场正式发布了50个2025年北京市网络文明建设优秀案例,并举行颁奖仪式。
▲香山革命纪念馆送选的作品《〈纪念馆里的二十四节气〉数字媒体主题活动》荣获2025北京市网络文明建设优秀案例。
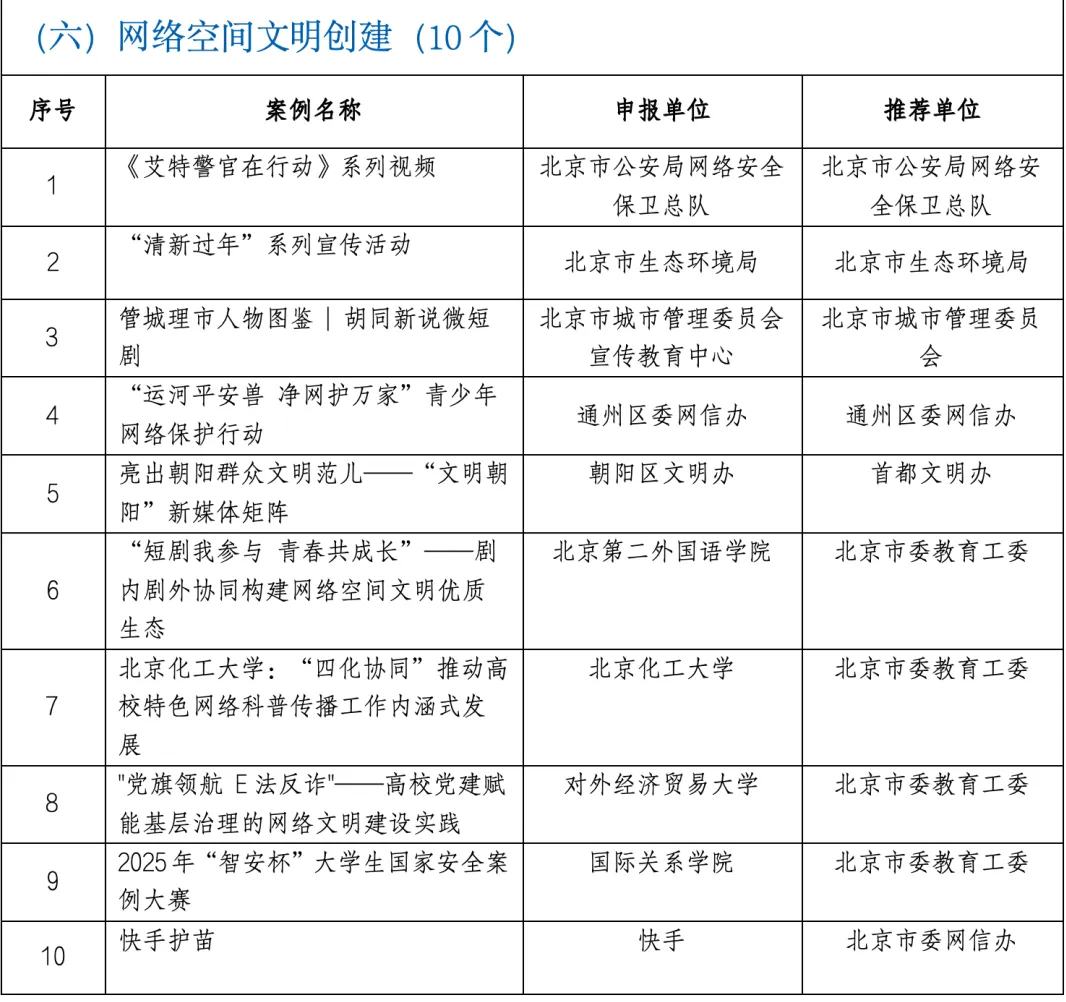
本次优秀案例征集活动由北京市委网信办、首都文明办共同组织开展,聚焦网络空间思想引领、文化培育、道德建设、行为规范、生态治理、文明创建六大方向。经多轮评审,最终从全市各单位申报的案例中遴选出50个具有代表性、创新性和示范性的优秀项目。从类型分布来看,网络空间文化培育类20项,思想引领与文明创建类各10项,道德建设类5项,生态治理类3项,行为规范类2项,全面展现了北京市在网络文明建设各领域的扎实进展与多元实践。其中,香山革命纪念馆的作品——《纪念馆里的二十四节气》数字媒体主题活动,成功入选“网络空间文化培育”项目优秀案例。
附:2025年北京网络文明优秀案例名单
香山革命纪念馆以形式创新为引擎、可持续发展为目标,以新媒体运营思维开展活动策划,突出“年有创新、物有特色”,将场馆“四季特征、建筑外貌、人文景观”三者相结合,推出《纪念馆里的二十四节气》数字媒体主题活动。活动以原创图片、宣传视频、主题实践等多元形式呈现,坚持用户本位输出预告、回顾、总结等各类信息,实现传统文化、红色资源与数字技术的共振,为新时代文化传承开辟了兼具深度与温度的新路径。
点击下方视频观看
2025年,香山革命纪念馆推出的“打卡二十四节气·种下红色记忆”系列活动视频集锦
⬇⬇⬇
1.原创驱动,融合艺术审美与实用功能
香山革命纪念馆秉持“因地制宜、原创为本”的设计理念,以馆区实景为依托,系统开展四季采风,深度提炼建筑形态、植被变化、季节景致等视觉元素,将其融入节气主题的创作之中。2023年,以数字绘本为起点,初步构建起兼具美学表达与文化叙事的视觉体系,为后续活动开展奠定坚实基础。在持续迭代中,创新推出“节气+种子”实体卡片。精选太阳花、薄荷、矢车菊、石竹等四种植物种子,既呼应节气时令特征,又融入环保理念与红色寓意,实现“可观赏、可收藏、可种植”的多元价值,为观众打造了具有纪念意义的文化载体。
▲香山革命纪念馆打造的《纪念馆里的二十四节气》数字媒体主题活动三年来发布的部分节气卡片、文章、海报等。
▲观众记录的植物种子生长状态。
2.拓展场景,构建线上线下联动的传播链条
香山革命纪念馆坚持“主题活动服务年度内容建设”原则,以“激发参与热情、优化现场体验”为双导向,构建“新媒体阅读—打卡体验—主题活动”的完整传播形态;线上拍摄制作场馆四季主题短视频宣传片,发起“四季长歌·香山印象”主题作品征集活动,拓展公众参与维度;线下通过节气卡片发放、专属印章加盖、种子种植实践等形式,打造沉浸式体验场景。
▲“四季长歌 香山印象”系列之“春风篇”短视频宣传片
▲“四季长歌 香山印象”系列之“夏韵篇”短视频宣传片
▲“四季长歌 香山印象”系列之“秋韵篇”短视频宣传片
同时,引导用户完成“信息阅读—活动预告—参与互动—现场留影—回顾总结”链条参与。实现线上传播与线下体验的深度融合,进一步让观众在活动参与中种下“红色基因”,深化对香山革命纪念馆及“赶考”历史的理解与认同,有效推动红色文化传播由“单向接收”向“主动参与、情感共鸣”转变。
▲观众在“纪念馆里的二十四节气”主题活动打卡点合影。
3.矩阵联动,构建全域覆盖的传播网络
充分整合香山革命纪念馆数字媒体资源,形成多平台协同发力的传播矩阵。发挥微信公众号、北京号的信息发布功能,贯穿活动举办全流程,保障信息发布的及时性与准确性;依托微博平台的开放互动属性,随时分享活动精彩瞬间、发起话题讨论,强化与用户的互动;借助小红书等社群平台的传播优势,推动活动信息向更广泛圈层辐射,进而扩大活动影响,实现红色文化传播从馆内空间向网络社群的有效延伸。
▲香山革命纪念馆微博发布的“集章补卡圆梦”活动。
▲香山革命纪念馆北京号发布的《纪念馆里的二十四节气》数字媒体主题活动部分推文。
▲网友在小红书上发布的香山革命纪念馆二十四节气卡片。
实施成效
自2023年以来,纪念馆围绕“二十四节气”核心主题,系统策划并持续迭代升级活动形态,先后推出“翻阅绘本·纪念馆里的二十四节气”“打卡·纪念馆里的二十四节气”“在四季播下一粒种”三个专题,配套开展“打卡纪念馆里的二十四节气”“打卡二十四节气・种下红色记忆”“打卡纪念馆里的二十四节气”特别回馈活动、“四季长歌香山印象”四季作品征集活动四个线上活动。活动开展至今,香山革命纪念馆共发布信息115篇,全网各类公共及商业媒体报道达1370条,全网相关信息阅读量共计516万次。
▲2025年,香山革命纪念馆继续以二十四节气为契机,开展系列创新打卡活动——打卡二十四节气·种下红色记忆。
▲2023年,香山革命纪念馆推出“翻阅绘本·纪念馆里的二十四节气”精品阅读专题。
▲2024年,香山革命纪念馆升级推出“打卡·纪念馆里的二十四节气”线上线下联动活动。
《纪念馆里的二十四节气》数字媒体主题活动将二十四节气这一中华传统文化瑰宝与红色革命记忆深度融合,通过“节气+红色历史”“节气+环保理念”的创意表达,赋予传统文化新时代内涵。既强化红色基因的代际传递,又彰显文化自信的底气与创造力。
活动突破传统纪念馆单向输出模式,构建“实体体验+数字互动”双引擎。线下以节气卡片、印章、种植实践打造可感知、可参与的文化场景,线上依托多平台矩阵,实现从微信平台的半封闭传播圈向微博开放互动平台、再到社群扩散的递进式传播。不仅如此,以“二十四节气”为内容核心,香山革命纪念馆更成功探索出一条可持续、可复制的“微IP”发展路径。通过年度主题迭代、模块化产品开发与轻量化运营,香山革命纪念馆逐步构建起“文化+科技+教育”深度融合的传播范式,为新时代红色文化传承与网络文明建设提供了有益经验。
未来,香山革命纪念馆将继续坚守初心、创新表达,进一步推动红色资源、传统文化与数字媒体的深度融合,打造更多有温度、有内涵、有回响的文化品牌,为传承红色基因、增强文化自信贡献更多“香山力量”。
来源:香山革命纪念馆微信公众号