程瀚百达翡丽手表二次拍卖成功拍出,成交价648万元_北京时间

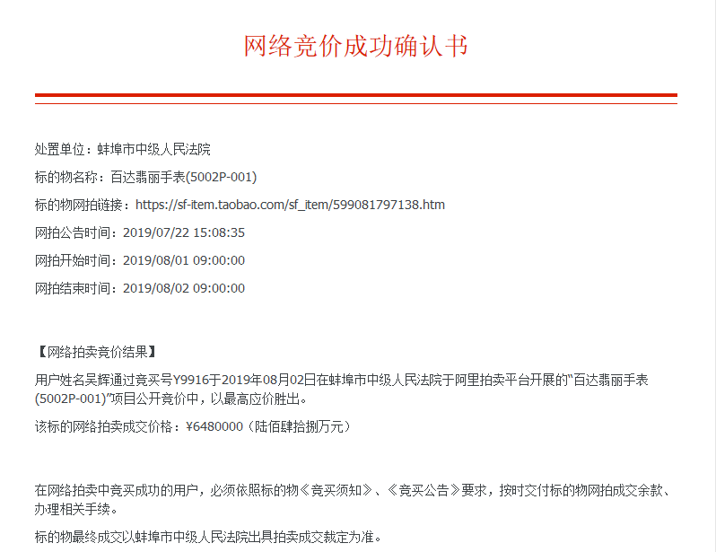
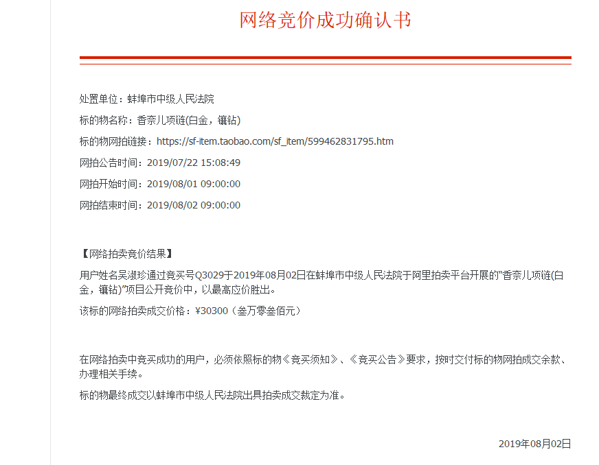
安徽省司法厅原副厅长程瀚涉案物品二次拍卖结束,上次流拍的百达翡丽手表(5002P-001)以648万元被用户名为“吴辉”的竞买者成功拍得,同时,香奈儿白金项链以30300元拍出。

8月2日上午9时,安徽省司法厅原副厅长程瀚涉案物品二次拍卖结束,上次流拍的百达翡丽手表(5002P-001)以648万元被用户名为“吴辉”的竞买者成功拍得,同时,香奈儿白金项链以30300元拍出。
据了解,在7月15日的第一次拍卖中,共有19件程瀚涉案物品参与拍卖,17件成交,2件流拍,即百达翡丽手表(5002P-001)和香奈儿项链(白金,镶钻)。其中,百达翡丽手表(5002P-001)起拍价720万元,有超60000多人次围观,但无人参与拍卖。
7月22日,蚌埠市中级人民法院发布《关于拍卖百达翡丽牌手表等2件物品的公告(第二次)》。公告称,定于8月1日9点开始对第一次拍卖中流拍的百达翡丽牌手表(5002P-001)及1条香奈儿牌项链进行二次拍卖。其中,百达翡丽牌手表(5002P-001)的起拍价为648万元、保证金为65万元、增价幅度为3万元;香奈儿牌项链的起拍价为3万元、保证金为3000元、增价幅度为300元。
网络竞价成功确认书
截至今天上午9点,香奈儿项链引起了2700多次围观,有2人报名参拍,其中,竞买号Q3029的竞买人以30300拍得这条项链。调低起拍价的百达翡丽手表(5002P-001),有2人报名,其中竞买号为Y9916的竞买人于8月1日11:20分,出价648万元一次。截至8月2日9时拍卖结束,没有其它竞买人出更高价格,这块百达翡丽手表(5002P-001)被这位买家收入囊中。
根据《网络竞价成功确认书》,拍得百达翡丽手表(5002P-001)的Y9916号竞买人用户姓名“吴辉”。拍得香奈儿项链的用户姓名“吴淑珍”。
至于百达翡丽手表买家的相关信息,安徽网、大皖客户端记者将联系蚌埠中院负责此次拍卖的法官,请广大读者持续关注。
当众打掉副局长一颗牙
观海解局注意到,程瀚是合肥乃至安徽有名的“霸道官员”。
有两个打人故事广为流传:一个是说程瀚到某派出所视察,一名民警在电脑前忙工作没看见,没及时起立敬礼,被程瀚一个耳光打上去,骂其“不长眼”;另一个是说程瀚一巴掌打掉某位副局长一颗牙。
据《瞭望》新闻周刊报道,两次打人均存在,情节比传闻更恶劣。
程瀚不仅对敬礼慢了的民警又打又骂,事后还多次在内部大小会议上将此事作为反面案例,斥为“不懂规矩”。
“掌掴副局长”事件,起因只是一次公务接待上的琐事,程瀚嫌副局长“没陪好”他的客人,当众大骂后动手打人,用力过猛打掉这位副局长一颗牙。一些干警说,此事发生后,据称上级部门也来调查了,但却不了了之,“连个通报批评都没有”,明显助长了程瀚的嚣张气焰。
在合肥公安内部,他的作风霸道、言语粗鲁、喜怒无常,想骂谁就骂谁,经常让一些干警无所适从,有事汇报时战战兢兢,更多时候尽量躲开。
将下属变成“家臣”
2007年12月,程瀚调任合肥后,成立接待办,在办公大楼里装修包厢,经常以各种名义召集干部吃喝,搞起了酒桌办公,把酒桌变成了认识、考察干部的场所。
“他喜欢干警排成队,口呼老板向他敬酒。”一名中层干部说,程瀚经常在酒桌上谈人事甚至口头任命,“一开始大家以为是酒话,过段时间一看正式任命下来了,还真跟酒桌上说的一样!”
作风粗暴,大权独揽,作为“一霸手”,程瀚将党员干部对上级组织的原则服从异化为对个人的效忠服从。一些不愿与其建立人身依附关系的干部被排挤打压;一些原本正直的干部为保住职位也不得不曲意逢迎、巴结讨好甚至送礼行贿;而一些投其所好的下属则进入程瀚的小圈子,成为“家臣、家丁”。
据法院判决书显示,合肥公安系统向程瀚行贿的干警有多人,既有局领导也有中层干部,有的送钱,有的送名表、金条、宝马自行车,他们大多也成为程瀚滥用权力、权钱交易乃至徇私枉法的工具。
在审理查明的程瀚17起受贿事实中,最大的一笔是接受安徽某房地产公司负责人仰某请托,为其公司经营提供帮助。2014年4月,程瀚在仰某的家中拿走其价值1300万港元的百达翡丽牌手表1块,折合人民币1030.51万元。
开房被偷拍视频安排当事女干警调查
除了作风霸道,在生活上,程瀚也是极为堕落。比如白酒非茅台不喝,红酒只喝拉菲,人称“茅台局长”。再比如,为了给朋友送礼,安排市交警支队花费20万元,采购2000元一斤的高档绿茶。
此外,程瀚还将多名女干警发展成情妇。有的情妇在局里是公开的秘密,但他并不避讳,有时甚至在酒桌上以此自夸。
》》》新闻多一点
据钱江晚报记者咨询知名钟表奢侈品博主八卦兔得知,5002P-001,是百达翡丽的上一代表王,也是第一块双面腕表,大约停产于 2013 年左右。当年 6002 诞生,成为 PP 的新一代表王。5002 曾经在 2008 年的香港苏富比春拍中,创下过现代腕表的拍卖记录。
八卦兔介绍,5002P-001 在百达翡丽中被列为超级复杂功能腕表,机芯有 686 个部件,一共结合了 12 项功能,包括陀飞轮、万年历、三问、飞返、恒星时间、苍穹图、月相及月行轨迹等。自诞生以来产量极少,每年只生产个位数,而且不是什么人都可以买得到。百达翡丽会严格考察购买者的资格,最终提供给符合要求的客人。
至于这块表的价格,即便是在中国购买,也是按瑞士报价来,所以和汇率以及世界经济环境有关,它的价格在不同年份会有一个区间。从百达翡丽官网就可以看到,在产表王 6002 的价格就写着 " 按需报价 "。而网上资料显示,百达翡丽牌手表(5002P-001)全世界共22块,2008年香港苏富比曾拍出1075万元。
据《程瀚受贿、徇私枉法二审刑事裁定书》显示,这块价值千万的手表原为一名商人所有。判决书称,2007年7月至2014年8月,程瀚利用担任合肥市公安局局长、合肥市人民政府副市长等职务上的便利,接受安徽蓝鼎置业集团有限公司法定代表人、安徽百金瀚投资有限公司蓝鼎九号公馆酒店股东仰某的请托,为其公司在经营过程中处理突发事件等事宜提供帮助。2014年4月,程瀚在仰某的家中拿走仰某价值1300万港币的“百达翡丽”牌手表1块,折合人民币1030.51万元。

安徽省司法厅原副厅长程瀚涉案物品二次拍卖结束,上次流拍的百达翡丽手表(5002P-001)以648万元被用户名为“吴辉”的竞买者成功拍得,同时,香奈儿白金项链以30300元拍出。

8月2日上午9时,安徽省司法厅原副厅长程瀚涉案物品二次拍卖结束,上次流拍的百达翡丽手表(5002P-001)以648万元被用户名为“吴辉”的竞买者成功拍得,同时,香奈儿白金项链以30300元拍出。
据了解,在7月15日的第一次拍卖中,共有19件程瀚涉案物品参与拍卖,17件成交,2件流拍,即百达翡丽手表(5002P-001)和香奈儿项链(白金,镶钻)。其中,百达翡丽手表(5002P-001)起拍价720万元,有超60000多人次围观,但无人参与拍卖。
7月22日,蚌埠市中级人民法院发布《关于拍卖百达翡丽牌手表等2件物品的公告(第二次)》。公告称,定于8月1日9点开始对第一次拍卖中流拍的百达翡丽牌手表(5002P-001)及1条香奈儿牌项链进行二次拍卖。其中,百达翡丽牌手表(5002P-001)的起拍价为648万元、保证金为65万元、增价幅度为3万元;香奈儿牌项链的起拍价为3万元、保证金为3000元、增价幅度为300元。
网络竞价成功确认书
截至今天上午9点,香奈儿项链引起了2700多次围观,有2人报名参拍,其中,竞买号Q3029的竞买人以30300拍得这条项链。调低起拍价的百达翡丽手表(5002P-001),有2人报名,其中竞买号为Y9916的竞买人于8月1日11:20分,出价648万元一次。截至8月2日9时拍卖结束,没有其它竞买人出更高价格,这块百达翡丽手表(5002P-001)被这位买家收入囊中。
根据《网络竞价成功确认书》,拍得百达翡丽手表(5002P-001)的Y9916号竞买人用户姓名“吴辉”。拍得香奈儿项链的用户姓名“吴淑珍”。
至于百达翡丽手表买家的相关信息,安徽网、大皖客户端记者将联系蚌埠中院负责此次拍卖的法官,请广大读者持续关注。
当众打掉副局长一颗牙
观海解局注意到,程瀚是合肥乃至安徽有名的“霸道官员”。
有两个打人故事广为流传:一个是说程瀚到某派出所视察,一名民警在电脑前忙工作没看见,没及时起立敬礼,被程瀚一个耳光打上去,骂其“不长眼”;另一个是说程瀚一巴掌打掉某位副局长一颗牙。
据《瞭望》新闻周刊报道,两次打人均存在,情节比传闻更恶劣。
程瀚不仅对敬礼慢了的民警又打又骂,事后还多次在内部大小会议上将此事作为反面案例,斥为“不懂规矩”。
“掌掴副局长”事件,起因只是一次公务接待上的琐事,程瀚嫌副局长“没陪好”他的客人,当众大骂后动手打人,用力过猛打掉这位副局长一颗牙。一些干警说,此事发生后,据称上级部门也来调查了,但却不了了之,“连个通报批评都没有”,明显助长了程瀚的嚣张气焰。
在合肥公安内部,他的作风霸道、言语粗鲁、喜怒无常,想骂谁就骂谁,经常让一些干警无所适从,有事汇报时战战兢兢,更多时候尽量躲开。
将下属变成“家臣”
2007年12月,程瀚调任合肥后,成立接待办,在办公大楼里装修包厢,经常以各种名义召集干部吃喝,搞起了酒桌办公,把酒桌变成了认识、考察干部的场所。
“他喜欢干警排成队,口呼老板向他敬酒。”一名中层干部说,程瀚经常在酒桌上谈人事甚至口头任命,“一开始大家以为是酒话,过段时间一看正式任命下来了,还真跟酒桌上说的一样!”
作风粗暴,大权独揽,作为“一霸手”,程瀚将党员干部对上级组织的原则服从异化为对个人的效忠服从。一些不愿与其建立人身依附关系的干部被排挤打压;一些原本正直的干部为保住职位也不得不曲意逢迎、巴结讨好甚至送礼行贿;而一些投其所好的下属则进入程瀚的小圈子,成为“家臣、家丁”。
据法院判决书显示,合肥公安系统向程瀚行贿的干警有多人,既有局领导也有中层干部,有的送钱,有的送名表、金条、宝马自行车,他们大多也成为程瀚滥用权力、权钱交易乃至徇私枉法的工具。
在审理查明的程瀚17起受贿事实中,最大的一笔是接受安徽某房地产公司负责人仰某请托,为其公司经营提供帮助。2014年4月,程瀚在仰某的家中拿走其价值1300万港元的百达翡丽牌手表1块,折合人民币1030.51万元。
开房被偷拍视频安排当事女干警调查
除了作风霸道,在生活上,程瀚也是极为堕落。比如白酒非茅台不喝,红酒只喝拉菲,人称“茅台局长”。再比如,为了给朋友送礼,安排市交警支队花费20万元,采购2000元一斤的高档绿茶。
此外,程瀚还将多名女干警发展成情妇。有的情妇在局里是公开的秘密,但他并不避讳,有时甚至在酒桌上以此自夸。
》》》新闻多一点
据钱江晚报记者咨询知名钟表奢侈品博主八卦兔得知,5002P-001,是百达翡丽的上一代表王,也是第一块双面腕表,大约停产于 2013 年左右。当年 6002 诞生,成为 PP 的新一代表王。5002 曾经在 2008 年的香港苏富比春拍中,创下过现代腕表的拍卖记录。
八卦兔介绍,5002P-001 在百达翡丽中被列为超级复杂功能腕表,机芯有 686 个部件,一共结合了 12 项功能,包括陀飞轮、万年历、三问、飞返、恒星时间、苍穹图、月相及月行轨迹等。自诞生以来产量极少,每年只生产个位数,而且不是什么人都可以买得到。百达翡丽会严格考察购买者的资格,最终提供给符合要求的客人。
至于这块表的价格,即便是在中国购买,也是按瑞士报价来,所以和汇率以及世界经济环境有关,它的价格在不同年份会有一个区间。从百达翡丽官网就可以看到,在产表王 6002 的价格就写着 " 按需报价 "。而网上资料显示,百达翡丽牌手表(5002P-001)全世界共22块,2008年香港苏富比曾拍出1075万元。
据《程瀚受贿、徇私枉法二审刑事裁定书》显示,这块价值千万的手表原为一名商人所有。判决书称,2007年7月至2014年8月,程瀚利用担任合肥市公安局局长、合肥市人民政府副市长等职务上的便利,接受安徽蓝鼎置业集团有限公司法定代表人、安徽百金瀚投资有限公司蓝鼎九号公馆酒店股东仰某的请托,为其公司在经营过程中处理突发事件等事宜提供帮助。2014年4月,程瀚在仰某的家中拿走仰某价值1300万港币的“百达翡丽”牌手表1块,折合人民币1030.51万元。