
@2025全国考生 31个省份高考分数线均已公布。

北京
云南
甘肃
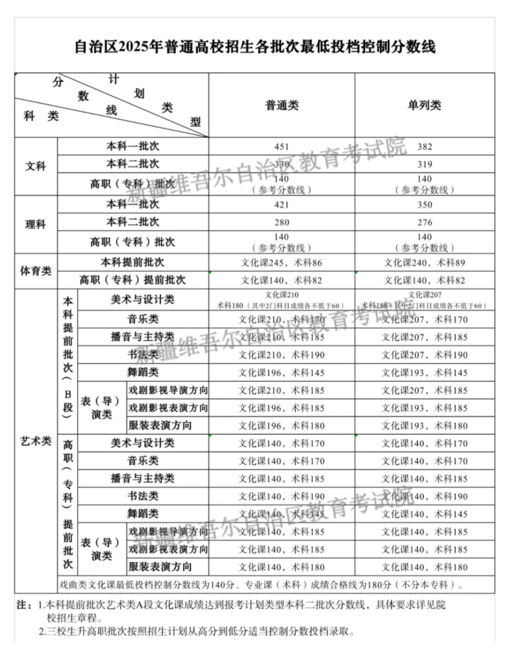
新疆
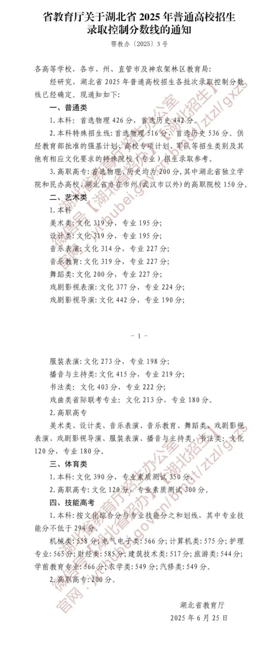
湖北
山东
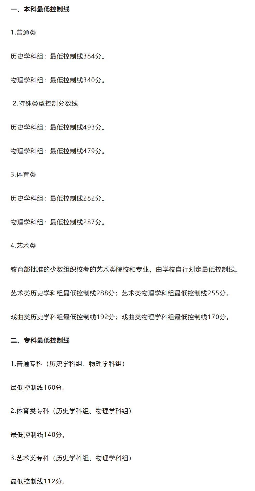
四川
浙江
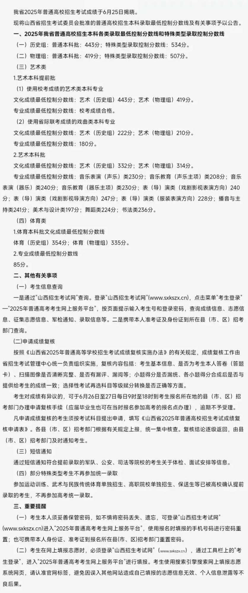
山西
青海
陕西
西藏
广东
广西
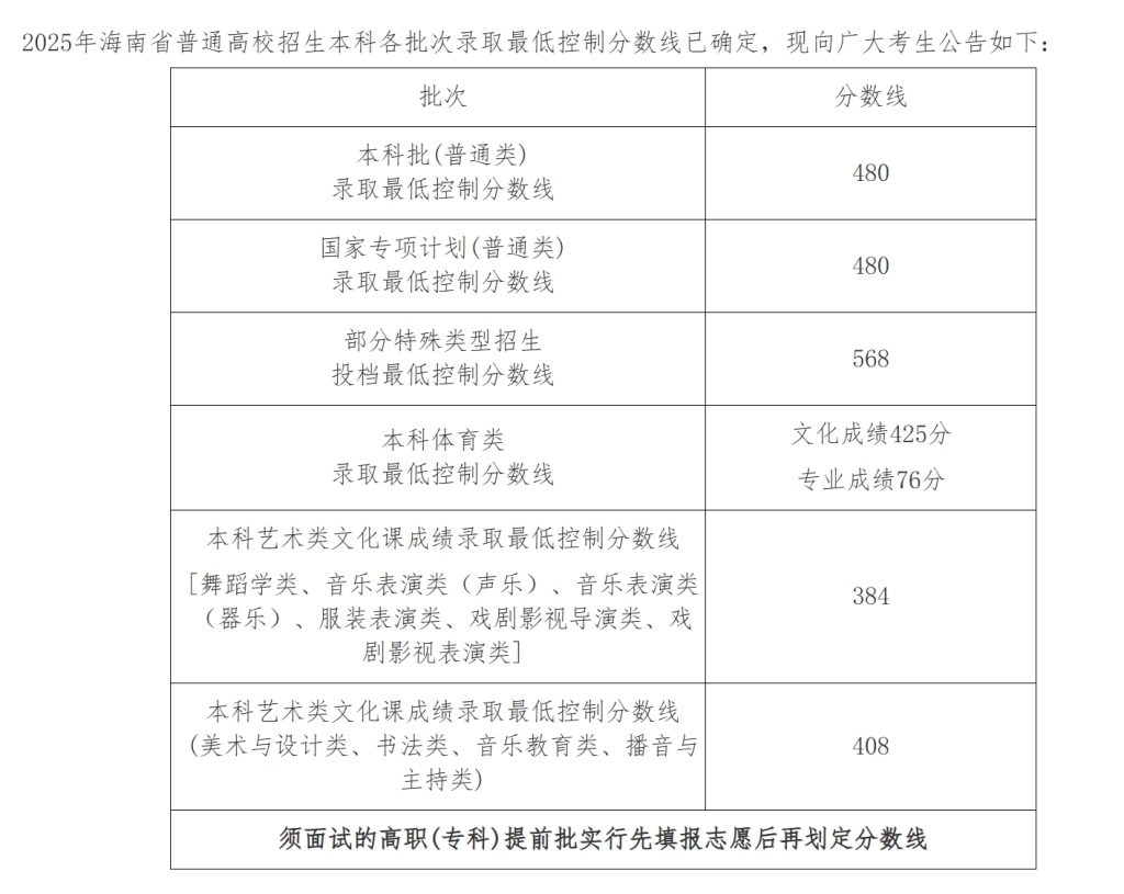
海南
贵州
江西
吉林
安徽
宁夏
河南
湖南
体育类历史类别文化349分、专业261分;体育类物理类别文化325分、专业261分。艺术类平行组中,音乐类文化324分、专业203分;舞蹈类文化303分、专业225分;播音与主持类文化405分、专业211分;美术与设计类文化324分、专业218分;书法类文化324分、专业230分;表(导)演类分3个方向,其中,服装表演类文化303分、专业220分,戏剧表演类文化303分、专业240分,戏剧影视导演类文化303分、专业239分。高职专科录取控制分数线:普通类200分;艺术、体育类文化160分,专业155分。
内蒙古
辽宁
普通类 历史学科类
特殊类型招生控制分数线:522分
本科控制分数线:437分
专科(高职、提前专科)控制分数线:150分
普通类 物理学科类
特殊类型招生控制分数线:515分
本科控制分数线:367分
专科(高职、提前专科)控制分数线:150分
体育类 历史学科类
本、专科(高职)文化成绩控制分数线:150分
体育类 物理学科类
本、专科(高职)文化成绩控制分数线:150分
艺术类 历史学科类
本科文化成绩控制分数线:327分
本科舞蹈类、表(导)演类的戏剧影视表演、表(导)演类的服装表演、音乐类的音乐表演专业文化成绩控制分数线:250分
本科戏曲类专业文化成绩控制分数线:218分
专科(高职)文化成绩控制分数线:150分
艺术类 物理学科类
本科文化成绩控制分数线:275分
本科舞蹈类、表(导)演类的戏剧影视表演、表(导)演类的服装表演、音乐类的音乐表演专业文化成绩控制分数线:250分
本科戏曲类专业文化成绩控制分数线:183分
专科(高职)文化成绩控制分数线:150分
江苏
福建
6月24日下午,福建省高等学校招生委员会召开全体会议,研究确定我省2025年普通高考切线方案,部署高招录取工作。经会议研究决定,福建省2025年普通高考各类录取控制分数线具体如下:
河北
黑龙江
经黑龙江省招生考试委员会审议通过,2025年黑龙江省全国普通高等学校招生各批次录取控制分数线如下:
一、普通类录取控制分数线
1.普通本科批录取控制分数线:历史类405分,物理类360分。
2.普通高职(专科)批录取控制分数线:历史类160分,物理类160分。
3.普通特殊类型招生资格线:历史类480分,物理类472分。
二、体育类录取控制分数线
1.体育类本科批文化课录取控制分数线:体育(历史类)283分,体育(物理类)252分。
2.体育类高职(专科)批文化课录取控制分数线:体育(历史类)150分,体育(物理类)150分。
3.体育类本科批术科录取控制分数线:体育(历史类)72分,体育(物理类)72分。
三、艺术类录取控制分数线
1.艺术类本科批文化课录取控制分数线:270分。其中,戏曲类专业本科批文化课录取控制分数线:180分。
2.艺术类高职(专科)批文化课录取控制分数线:150分。
3.艺术类本科批专业课录取控制分数线:美术与设计类150分,音乐类140分,舞蹈类180分;播音与主持类180分;书法类180分;表(导)演类170分;戏曲类180分。
重庆
重庆市2025年普通高校招生录取最低控制分数线
一、普通类
二、艺术类
三、体育类
天津
根据教育部有关规定,天津市招生委员会原则上按照招生计划数的100%划定天津市普通本科(含提前本科批次A、B阶段,普通本科批次A、B阶段)录取控制分数线。2025年天津市普通本科录取控制分数线为476分。
天津市2025年普通高考艺术类、体育类本科批次文化课录取控制分数线确定。艺术类(不含舞蹈类、戏曲类)本科批次录取控制分数线357分;艺术类中舞蹈类、戏曲类本科批次录取控制分数线313分;体育类本科批次录取控制分数线419分。
上海
6月23日下午,上海市教育考试院公布了上海2025年高考本科各批次录取控制分数线。分别为:本科录取控制分数线为402分;特殊类型招生控制分数线为505分;艺术类本科文化控制分数线为302分,其中舞蹈类、戏曲类本科文化控制分数线220分;体育类本科文化控制分数线为281分。需要说明的是,上海高考成绩满分为660分。
编辑:杨万慧、和晓丹