事关北京,国务院批复!_北京时间

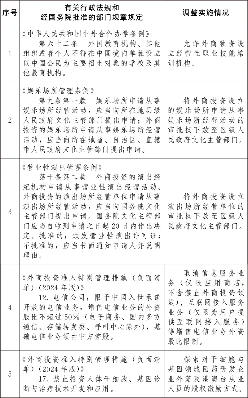
据中国政府网1月10日发布,按照《国务院关于〈支持北京深化国家服务业扩大开放综合示范区建设工作方案〉的批复》(国函〔2023〕130号),同意自即日起,在北京市暂时调整实施《中华人民共和国中外合作办学条例》《娱乐场所管理条例》《营业性演出管理条例》《外商投资准入特别管理措施(负面清单)(2024年版)》的有关规定。

据中国政府网1月10日发布,按照《国务院关于〈支持北京深化国家服务业扩大开放综合示范区建设工作方案〉的批复》(国函〔2023〕130号),同意自即日起,在北京市暂时调整实施《中华人民共和国中外合作办学条例》《娱乐场所管理条例》《营业性演出管理条例》《外商投资准入特别管理措施(负面清单)(2024年版)》的有关规定。
国务院有关部门、北京市人民政府要根据上述调整,抓紧对本部门、本市制定的规章和规范性文件作相应调整,统筹发展和安全,建立与深化国家服务业扩大开放综合示范区建设相适应的管理制度。
商务部、北京市人民政府要会同有关部门,对相关调整的实施成效进行评估,及时研提后续工作建议。
国务院将根据北京市深化国家服务业扩大开放综合示范区建设情况,适时对本批复的内容进行调整。
国务院决定在北京市暂时调整实施的
有关行政法规和经国务院批准的
部门规章规定目录
来源:中国政府网、北京日报

据中国政府网1月10日发布,按照《国务院关于〈支持北京深化国家服务业扩大开放综合示范区建设工作方案〉的批复》(国函〔2023〕130号),同意自即日起,在北京市暂时调整实施《中华人民共和国中外合作办学条例》《娱乐场所管理条例》《营业性演出管理条例》《外商投资准入特别管理措施(负面清单)(2024年版)》的有关规定。

据中国政府网1月10日发布,按照《国务院关于〈支持北京深化国家服务业扩大开放综合示范区建设工作方案〉的批复》(国函〔2023〕130号),同意自即日起,在北京市暂时调整实施《中华人民共和国中外合作办学条例》《娱乐场所管理条例》《营业性演出管理条例》《外商投资准入特别管理措施(负面清单)(2024年版)》的有关规定。
国务院有关部门、北京市人民政府要根据上述调整,抓紧对本部门、本市制定的规章和规范性文件作相应调整,统筹发展和安全,建立与深化国家服务业扩大开放综合示范区建设相适应的管理制度。
商务部、北京市人民政府要会同有关部门,对相关调整的实施成效进行评估,及时研提后续工作建议。
国务院将根据北京市深化国家服务业扩大开放综合示范区建设情况,适时对本批复的内容进行调整。
国务院决定在北京市暂时调整实施的
有关行政法规和经国务院批准的
部门规章规定目录
来源:中国政府网、北京日报