第十六届北京国际电影节开幕红毯及闭幕入场式活动承办项目招标公告_北京时间

第十六届北京国际电影节开幕红毯及闭幕入场式活动承办项目招标公告

一、项目基本情况

1.项目编号:0686-2611BE043968Z

2.项目名称:第十六届北京国际电影节开幕红毯及闭幕入场式活动承办

3.项目预算金额:人民币338万元 最高限价:人民币338万元

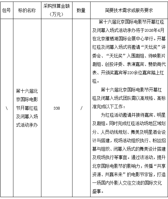
4.采购需求:

注:投标人必须针对本项目内的所有内容进行投标,不允许拆分投标。

5.合同履行期限:自合同签订之日起至2026年5月31日之前。

6.本项目是否接受联合体投标:否。

二、申请人的资格要求(须同时满足)

1.满足《中华人民共和国政府采购法》第二十二条规定。

2.落实政府采购政策需满足的资格要求:

2.1 本项目专门面向中小企业采购。即:提供的服务全部由符合政策要求的中小企业承接。

2.2 其它落实政府采购政策的资格要求:无。

3.本项目的特定资格要求:

3.1本项目是否属于政府购买服务:否。

3.2其他特定资格要求:无。

三、获取招标文件

1.时间:2026年3月18日至2026年3月25日(北京时间,法定节假日除外)。

2.地点:北京市政府采购电子交易平台。

3.方式:供应商持CA数字认证证书登录北京市政府采购电子交易平台(http://zbcg-bjzc.zhongcy.com/bjczj-portal-site/index.html#/home)获取电子版招标文件。

4.售价:0元。

四、提交投标文件截止时间、开标时间和地点

1.投标截止时间、开标时间:2026年4月8日8时30分(北京时间)。

2.地点:北京市政府采购电子交易平台

五、公告期限

自本公告发布之日起5个工作日。

六、其他补充事宜

1.本项目需要落实的政府采购政策:节约能源、保护环境、促进中小企业及监狱企业发展、促进残疾人就业、支持乡村产业振兴等,政府采购政策具体落实情况详见招标文件。

2.本项目采用全流程电子化采购方式,请供应商认真学习北京市政府采购电子交易平台发布的相关操作手册(供应商可在交易平台下载相关手册),办理 CA 数字证书或电子营业执照、进行北京市政府采购电子交易平台注册绑定,并认真核实 CA 数字证书或电子营业执照情况确认是否符合本项目电子化采购流程要求。

CA认证证书服务热线 010-58511086

电子营业执照服务热线 400-699-7000

技术支持服务热线 010-86483801

2.1办理 CA 数字证书或电子营业执照

供应商登录北京市政府采购电子交易平台查阅 “用户指南”—“操作指南”—“市场主体 CA 办理操作流程指引”/“电子营业执照使用指南”,按照程序要求办理。

2.2注册

供应商登录北京市政府采购电子交易平台“用户指南”—“操作指南”—“市场主体注册入库操作流程指引”进行自助注册绑定。

2.3驱动、客户端下载

供应商登录北京市政府采购电子交易平台“用户指南”—“工具下载”—“招标采购系统文件驱动安装包”下载相关驱动。

供应商登录北京市政府采购电子交易平台“用户指南”—“工具下载”—“投标文件编制工具”下载相关客户端。

2.4 获取电子招标文件

供应商使用 CA 数字证书或电子营业执照登录北京市政府采购电子交易平台获取电子招标文件。未在规定期限内通过北京市政府采购电子交易平台获取招标文件的投标无效。

供应商如计划参与多个采购包的投标,应在登录北京市政府采购电子交易平台后,在【我的项目】栏目依次选择对应采购包,进入项目工作台招标/采购文件环节分别按采购包下载招标文件电子版。未在规定期限内按上述操作获取文件的采购包,供应商无法提交相应包的电子投标文件。

2.5 编制电子投标文件

供应商应使用电子投标客户端编制电子投标文件并进行线上投标,供应商电子投标文件需要加密并加盖电子签章,如无法按照要求在电子投标文件中加盖电子签章和加密,请及时通过技术支持服务热线联系技术人员。

2.6 提交电子投标文件

供应商应于投标截止时间前在北京市政府采购电子交易平台提交电子投标文件,上传电子投标文件过程中请保持与互联网的连接畅通。

2.7 电子开标

供应商在开标地点使用 CA 数字证书或电子营业执照登录北京市政府采购电子交易平台进行电子开标。

七、对本次招标提出询问,请按以下方式联系。

1.采购人信息

名 称:北京广播电视台

地 址:北京市朝阳区建国路98号

联系方式:袁老师 010-85336474

2.采购代理机构信息

名 称:北京国际贸易有限公司

地 址:北京市朝阳区建外大街甲三号

联系方式:zhouyulong@cbwtc.com

3.项目联系方式

项目联系人:周钰泷、杨嵋、邓帅

电 话:010-85343439/3394/3307

第十六届北京国际电影节开幕红毯及闭幕入场式活动承办项目招标公告

一、项目基本情况

1.项目编号:0686-2611BE043968Z

2.项目名称:第十六届北京国际电影节开幕红毯及闭幕入场式活动承办

3.项目预算金额:人民币338万元 最高限价:人民币338万元

4.采购需求:

注:投标人必须针对本项目内的所有内容进行投标,不允许拆分投标。

5.合同履行期限:自合同签订之日起至2026年5月31日之前。

6.本项目是否接受联合体投标:否。

二、申请人的资格要求(须同时满足)

1.满足《中华人民共和国政府采购法》第二十二条规定。

2.落实政府采购政策需满足的资格要求:

2.1 本项目专门面向中小企业采购。即:提供的服务全部由符合政策要求的中小企业承接。

2.2 其它落实政府采购政策的资格要求:无。

3.本项目的特定资格要求:

3.1本项目是否属于政府购买服务:否。

3.2其他特定资格要求:无。

三、获取招标文件

1.时间:2026年3月18日至2026年3月25日(北京时间,法定节假日除外)。

2.地点:北京市政府采购电子交易平台。

3.方式:供应商持CA数字认证证书登录北京市政府采购电子交易平台(http://zbcg-bjzc.zhongcy.com/bjczj-portal-site/index.html#/home)获取电子版招标文件。

4.售价:0元。

四、提交投标文件截止时间、开标时间和地点

1.投标截止时间、开标时间:2026年4月8日8时30分(北京时间)。

2.地点:北京市政府采购电子交易平台

五、公告期限

自本公告发布之日起5个工作日。

六、其他补充事宜

1.本项目需要落实的政府采购政策:节约能源、保护环境、促进中小企业及监狱企业发展、促进残疾人就业、支持乡村产业振兴等,政府采购政策具体落实情况详见招标文件。

2.本项目采用全流程电子化采购方式,请供应商认真学习北京市政府采购电子交易平台发布的相关操作手册(供应商可在交易平台下载相关手册),办理 CA 数字证书或电子营业执照、进行北京市政府采购电子交易平台注册绑定,并认真核实 CA 数字证书或电子营业执照情况确认是否符合本项目电子化采购流程要求。

CA认证证书服务热线 010-58511086

电子营业执照服务热线 400-699-7000

技术支持服务热线 010-86483801

2.1办理 CA 数字证书或电子营业执照

供应商登录北京市政府采购电子交易平台查阅 “用户指南”—“操作指南”—“市场主体 CA 办理操作流程指引”/“电子营业执照使用指南”,按照程序要求办理。

2.2注册

供应商登录北京市政府采购电子交易平台“用户指南”—“操作指南”—“市场主体注册入库操作流程指引”进行自助注册绑定。

2.3驱动、客户端下载

供应商登录北京市政府采购电子交易平台“用户指南”—“工具下载”—“招标采购系统文件驱动安装包”下载相关驱动。

供应商登录北京市政府采购电子交易平台“用户指南”—“工具下载”—“投标文件编制工具”下载相关客户端。

2.4 获取电子招标文件

供应商使用 CA 数字证书或电子营业执照登录北京市政府采购电子交易平台获取电子招标文件。未在规定期限内通过北京市政府采购电子交易平台获取招标文件的投标无效。

供应商如计划参与多个采购包的投标,应在登录北京市政府采购电子交易平台后,在【我的项目】栏目依次选择对应采购包,进入项目工作台招标/采购文件环节分别按采购包下载招标文件电子版。未在规定期限内按上述操作获取文件的采购包,供应商无法提交相应包的电子投标文件。

2.5 编制电子投标文件

供应商应使用电子投标客户端编制电子投标文件并进行线上投标,供应商电子投标文件需要加密并加盖电子签章,如无法按照要求在电子投标文件中加盖电子签章和加密,请及时通过技术支持服务热线联系技术人员。

2.6 提交电子投标文件

供应商应于投标截止时间前在北京市政府采购电子交易平台提交电子投标文件,上传电子投标文件过程中请保持与互联网的连接畅通。

2.7 电子开标

供应商在开标地点使用 CA 数字证书或电子营业执照登录北京市政府采购电子交易平台进行电子开标。

七、对本次招标提出询问,请按以下方式联系。

1.采购人信息

名 称:北京广播电视台

地 址:北京市朝阳区建国路98号

联系方式:袁老师 010-85336474

2.采购代理机构信息

名 称:北京国际贸易有限公司

地 址:北京市朝阳区建外大街甲三号

联系方式:zhouyulong@cbwtc.com

3.项目联系方式

项目联系人:周钰泷、杨嵋、邓帅

电 话:010-85343439/3394/3307

北京时间客户端