
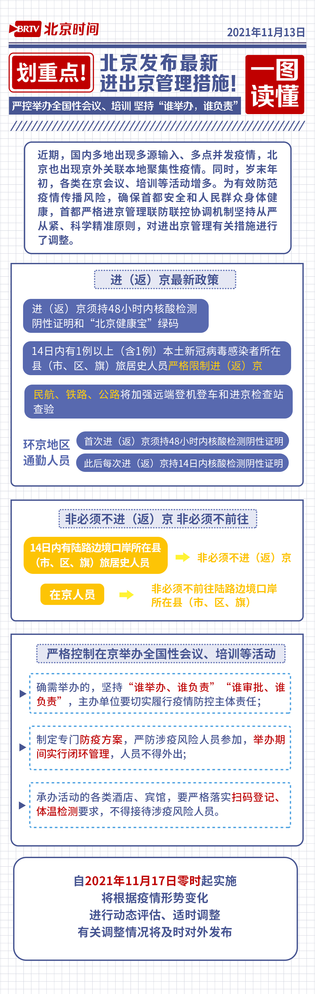
今天下午,北京市召开新型冠状病毒肺炎疫情防控工作第259场新闻发布会。北京时间记者在发布会上获悉,近期,国内多地出现多源输入、多点并发疫情,北京也出现京外关联本地聚集性疫情。同时,岁末年初,各类在京会议、培训等活动增多。为有效防范疫情传播风险,确保首都安全和人民群众身体健康,首都严格进京管理联防联控协调机制坚持从严从紧、科学精准原则,对进出京管理有关措施进行了调整。

今天下午,北京市召开新型冠状病毒肺炎疫情防控工作第259场新闻发布会。北京时间记者在发布会上获悉,近期,国内多地出现多源输入、多点并发疫情,北京也出现京外关联本地聚集性疫情。同时,岁末年初,各类在京会议、培训等活动增多。为有效防范疫情传播风险,确保首都安全和人民群众身体健康,首都严格进京管理联防联控协调机制坚持从严从紧、科学精准原则,对进出京管理有关措施进行了调整,严格控制在京举办全国性会议、培训等活动,确需举办的,坚持“谁举办、谁负责”“谁审批、谁负责”。一图读懂↓↓↓

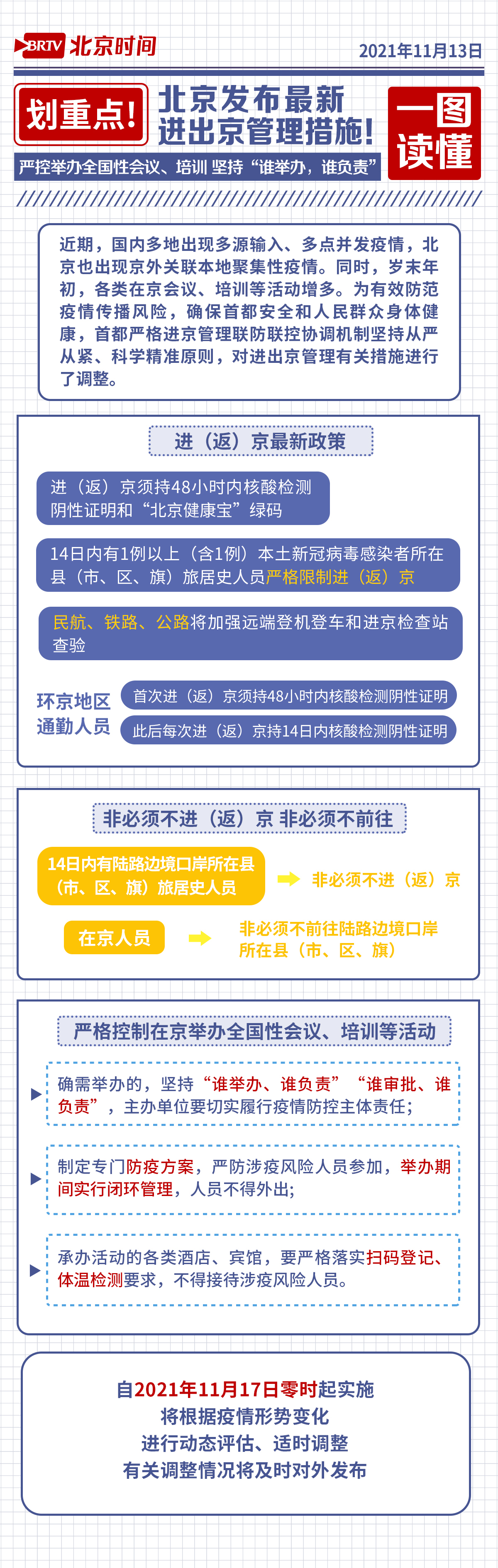
今天下午,北京市召开新型冠状病毒肺炎疫情防控工作第259场新闻发布会。北京时间记者在发布会上获悉,近期,国内多地出现多源输入、多点并发疫情,北京也出现京外关联本地聚集性疫情。同时,岁末年初,各类在京会议、培训等活动增多。为有效防范疫情传播风险,确保首都安全和人民群众身体健康,首都严格进京管理联防联控协调机制坚持从严从紧、科学精准原则,对进出京管理有关措施进行了调整。

今天下午,北京市召开新型冠状病毒肺炎疫情防控工作第259场新闻发布会。北京时间记者在发布会上获悉,近期,国内多地出现多源输入、多点并发疫情,北京也出现京外关联本地聚集性疫情。同时,岁末年初,各类在京会议、培训等活动增多。为有效防范疫情传播风险,确保首都安全和人民群众身体健康,首都严格进京管理联防联控协调机制坚持从严从紧、科学精准原则,对进出京管理有关措施进行了调整,严格控制在京举办全国性会议、培训等活动,确需举办的,坚持“谁举办、谁负责”“谁审批、谁负责”。一图读懂↓↓↓