贾浅浅研究父亲贾平凹的论文涉嫌抄袭被调查,“亲属研究”需要避嫌吗?_北京时间

4月9日,西北大学发布情况通报,针对网上对于文学院教师贾某某涉嫌学术论文抄袭等问题的相关反映,已成立工作专班,启动调查程序。此前,有博主发帖称,诗人、西北大学文学院副教授、陕西省青年文学协会副主席贾浅浅发表于2014年7月《文艺争鸣》的学术论文《文学视阈下贾平凹绘画艺术研究》,涉嫌抄袭四位不同作者已发表的文章。为何研究自己父亲还要抄袭?“亲属研究”需要避嫌吗?

4月9日,西北大学发布情况通报,针对网上对于文学院教师贾某某涉嫌学术论文抄袭等问题的相关反映,已成立工作专班,启动调查程序。此前,有博主发帖称,诗人、西北大学文学院副教授、陕西省青年文学协会副主席贾浅浅发表于2014年7月《文艺争鸣》的学术论文《文学视阈下贾平凹绘画艺术研究》,涉嫌抄袭四位不同作者已发表的文章。争议发酵后,涉事各方未及时回应,舆论质疑学术公平问题。为何研究自己父亲还要抄袭?“亲属研究”需要避嫌吗?
事件:贾浅浅论文查重率高达83.96%
近日,博主“抒情的森林”发帖称,诗人、西北大学文学院副教授、陕西省青年文学协会副主席贾浅浅发表于2014年7月《文艺争鸣》的学术论文《文学视阈下贾平凹绘画艺术研究》,涉嫌抄袭四位不同作者已发表的文章。
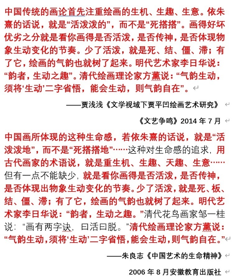
“抒情的森林”发现,贾浅浅将学者朱良志在2006年《中国艺术的生命精神》中关于中国画普遍理论的核心观点移用于《文学视阈下贾平凹绘画艺术研究》一文,评价其父亲贾平凹绘画作品“气韵生动”。
“抒情的森林”还发现,贾浅浅论文中关于贾平凹画作《唐僧取经》《鬼才李贺》《百年孤独》等作品的描述,与学者曾令存1997年发表的《禅宗意识与贾平凹的散文创作》一文的文本存在大面积重叠。不仅画作名称、具体意象描述,如“黑涌涌的”、“光头老者”等语句雷同,其关于贾平凹绘画“追求气韵与整体感”、“受禅宗思维影响”的核心观点及完整论述段落也近乎一致,且未标注引用文献。
在论述中国画“笔墨与空白”关系的关键章节,贾浅浅文章的部分段落与画家季酉辰2010年发表的《赋形式以精神》一文高度相似。从“绘画的生命力在于笔墨与空白间的张力”这一核心论点,到“空白与笔墨……如同阴与阳、有与无一样永远在不停地流动”等多句表述,均被直接挪用,仅有个别词语顺序微调,也没有标注引用文献。
此外,贾浅浅文章开篇对中国绘画“三阶段论”的论述,其整体框架、逻辑推演及所引古人语句,与作家韩羽2008年12月发表于《美文》杂志的文章高度一致。在关于“文画关系”、“题跋艺术”等部分的论述中,从独特的个人化比喻(如“语言的磨刀石”)到具体的论证过程,二者也呈现出雷同之处,亦未标注引用文献。
值得注意的是,韩羽该文发表的《美文》杂志,其创办人、主编正是贾平凹。
从时间线看,上述四篇文章发表时间均早于贾浅浅论文的2014年。综合对比材料来看,贾浅浅并非一般的观点借鉴或合理引用,而是对其余作者已发表的、具有独创性的核心论述、理论分析及具体描述进行了系统性、非引用的文本挪用。
“抒情的森林”还发现,贾浅浅《文学视阈下贾平凹绘画艺术研究》一文本身存在多处文字错误。在论述中国传统文化典故时,作者将艺术史上著名的“米芾拜石”(北宋书法家米芾的轶事)误写为“米蒂拜石”。同时,将常用的引语“常言道”误写为“常言到”。
在西北大学文学院官网的个人简介中,这篇涉嫌抄袭且存在错字的论文,却被贾浅浅本人列为其重要的学术成果。
记者使用超星大雅论文检测发现,去除自引“贾浅浅”相似影响后,查重《文学视阈下贾平凹绘画艺术研究》后发现,该篇论文总文献相似度(即重复率)高达83.96%,文献原创度仅16.04%。该论文与冯肖华、李星、孙见喜、井频、马河声、贾平凹等人的作品具有较高相似度。且在论文前、中、后段,均有大面积重复。
释疑:为何连研究父亲的论文都要抄袭?
有网友直言:“自己父亲的作品,最熟悉的人,居然还要抄别人的?”这句质问,戳中了要害。
近水楼台,本该有独家视角、原生感悟,无需照搬他人观点。
哪怕是普通研究者,研究熟悉的对象,也该拿出原创内容。而身为高校副教授、文学协会从业者,手握优质学术资源,做亲属专项研究,却出现疑似抄袭问题,这比普通学术抄袭更难让人理解。
自媒体博主墨澜解经认为,这起事件的根源,不是为了“研究”,而是为了“生产”。 当一个人的学术能力,远远支撑不起她对学术职称、科研项目的功利性追求时,抄袭,就成了那条看起来最省力、最高效的捷径。
因为她的目的,从来就不是去理解父亲的艺术,而是要利用“研究父亲”这个选题,快速生产出一篇符合发表要求的“学术产品”。父亲只是一个方便好用的外壳,里面的理论填充物,都得从别处东拼西凑。
血亲关联,本就是学术研究里的敏感雷区。避嫌,是学界不成文的底线。不是说亲属不能研究亲属,而是这类研究必须比普通研究更严谨、更避嫌、更容不得半点瑕疵。因为天然的亲缘关系自带立场偏向,原创性、客观性本就易受质疑,本该加倍恪守学术规范,字字推敲。
贾浅浅的情况看起来更糟糕,她连这层表面的研究都懒得做,直接用了父亲的原文,这就彻底模糊了研究者和研究对象之间最基本的界线。
这也揭开了学术圈一个隐性问题:亲属研究,是否成了部分人的“学术捷径”?是否觉得有亲缘加持,研究门槛可以降低,规范可以放宽?甚至觉得,即便有瑕疵,也能被轻易包容?
事实上,学术研究,从来没有亲缘豁免权。越是特殊身份的研究,越要守住红线。
现有舆论,不该只停留在“抄没抄”的追问。更该反思:学术圈如何规范亲属类研究?如何杜绝身份带来的学术宽松?
声音:查清查透才能捍卫学术的脸面
西北大学既然已经启动调查,那么调查就不能只是表面功夫,有三个关键要点必须查清。
其一,如此大篇幅抄袭的论文何以顺利发表?众所周知,如今就连本科生毕业论文都要经过严格“查重”,贾浅浅的论文“查重率”高得离谱,却能登上核心期刊,难道是查重系统和期刊审稿机制对她突然失灵,还是背后存在其他隐情?这样的论文作为学术成果公之于世,甚至可以对她进高校、评职称产生助益,学术的公正性和严谨性何在?
其二,贾浅浅两篇涉嫌抄袭论文均以父亲贾平凹为研究对象,而西北大学是贾平凹的母校,与其渊源颇深。研究自己的亲人都不能做到“独立原创”,这是否反映出贾浅浅研究水平不足、学术态度不端正?这样的水平与态度却能频频发表论文,背后是否存在利益勾连?
其三,涉嫌被贾浅浅抄袭的原文之一,作家韩羽的作品《自己与自己斗,其乐无穷——答友人问》,原文首发杂志《美文》主编就是贾平凹,这两件事之间又是否存在千丝万缕的联系?类似的雷同和挪用,又是否只存在于这一篇论文之中?
面对所有争议,贾浅浅和贾平凹保持了长久的、一致的沉默,就连此次如此严重的涉嫌抄袭事件,也仍由西北大学出面回应。
不过,西北大学既然表示对学术不端行为“零容忍”,相信就会彻底地、系统地查清真相,这些东拼西凑的论文背后,是否存在着某种“特殊照顾”“圈子文化”?贾浅浅的其他学术成果是否经得起检验?只有对相关问题顺藤摸瓜,查清查透,才能看清楚,究竟是公众对“文二代”抱有偏见,还是贾浅浅的学术之路确实“水太深”。
知识不能通过血缘传播,学术成果更不能直接“继承”,唯有以实际的调查处理捍卫学术诚信,才能破除“天下文章一大抄”的迷思,让真正致力于学术创新的人们看到,成果来自踏踏实实的研究,干干净净的作品,坦坦荡荡的担当,而不是非常厉害的爸爸。
综合新华社、大河报、红星新闻、极目新闻、封面新闻报道

4月9日,西北大学发布情况通报,针对网上对于文学院教师贾某某涉嫌学术论文抄袭等问题的相关反映,已成立工作专班,启动调查程序。此前,有博主发帖称,诗人、西北大学文学院副教授、陕西省青年文学协会副主席贾浅浅发表于2014年7月《文艺争鸣》的学术论文《文学视阈下贾平凹绘画艺术研究》,涉嫌抄袭四位不同作者已发表的文章。为何研究自己父亲还要抄袭?“亲属研究”需要避嫌吗?

4月9日,西北大学发布情况通报,针对网上对于文学院教师贾某某涉嫌学术论文抄袭等问题的相关反映,已成立工作专班,启动调查程序。此前,有博主发帖称,诗人、西北大学文学院副教授、陕西省青年文学协会副主席贾浅浅发表于2014年7月《文艺争鸣》的学术论文《文学视阈下贾平凹绘画艺术研究》,涉嫌抄袭四位不同作者已发表的文章。争议发酵后,涉事各方未及时回应,舆论质疑学术公平问题。为何研究自己父亲还要抄袭?“亲属研究”需要避嫌吗?
事件:贾浅浅论文查重率高达83.96%
近日,博主“抒情的森林”发帖称,诗人、西北大学文学院副教授、陕西省青年文学协会副主席贾浅浅发表于2014年7月《文艺争鸣》的学术论文《文学视阈下贾平凹绘画艺术研究》,涉嫌抄袭四位不同作者已发表的文章。
“抒情的森林”发现,贾浅浅将学者朱良志在2006年《中国艺术的生命精神》中关于中国画普遍理论的核心观点移用于《文学视阈下贾平凹绘画艺术研究》一文,评价其父亲贾平凹绘画作品“气韵生动”。
“抒情的森林”还发现,贾浅浅论文中关于贾平凹画作《唐僧取经》《鬼才李贺》《百年孤独》等作品的描述,与学者曾令存1997年发表的《禅宗意识与贾平凹的散文创作》一文的文本存在大面积重叠。不仅画作名称、具体意象描述,如“黑涌涌的”、“光头老者”等语句雷同,其关于贾平凹绘画“追求气韵与整体感”、“受禅宗思维影响”的核心观点及完整论述段落也近乎一致,且未标注引用文献。
在论述中国画“笔墨与空白”关系的关键章节,贾浅浅文章的部分段落与画家季酉辰2010年发表的《赋形式以精神》一文高度相似。从“绘画的生命力在于笔墨与空白间的张力”这一核心论点,到“空白与笔墨……如同阴与阳、有与无一样永远在不停地流动”等多句表述,均被直接挪用,仅有个别词语顺序微调,也没有标注引用文献。
此外,贾浅浅文章开篇对中国绘画“三阶段论”的论述,其整体框架、逻辑推演及所引古人语句,与作家韩羽2008年12月发表于《美文》杂志的文章高度一致。在关于“文画关系”、“题跋艺术”等部分的论述中,从独特的个人化比喻(如“语言的磨刀石”)到具体的论证过程,二者也呈现出雷同之处,亦未标注引用文献。
值得注意的是,韩羽该文发表的《美文》杂志,其创办人、主编正是贾平凹。
从时间线看,上述四篇文章发表时间均早于贾浅浅论文的2014年。综合对比材料来看,贾浅浅并非一般的观点借鉴或合理引用,而是对其余作者已发表的、具有独创性的核心论述、理论分析及具体描述进行了系统性、非引用的文本挪用。
“抒情的森林”还发现,贾浅浅《文学视阈下贾平凹绘画艺术研究》一文本身存在多处文字错误。在论述中国传统文化典故时,作者将艺术史上著名的“米芾拜石”(北宋书法家米芾的轶事)误写为“米蒂拜石”。同时,将常用的引语“常言道”误写为“常言到”。
在西北大学文学院官网的个人简介中,这篇涉嫌抄袭且存在错字的论文,却被贾浅浅本人列为其重要的学术成果。
记者使用超星大雅论文检测发现,去除自引“贾浅浅”相似影响后,查重《文学视阈下贾平凹绘画艺术研究》后发现,该篇论文总文献相似度(即重复率)高达83.96%,文献原创度仅16.04%。该论文与冯肖华、李星、孙见喜、井频、马河声、贾平凹等人的作品具有较高相似度。且在论文前、中、后段,均有大面积重复。
释疑:为何连研究父亲的论文都要抄袭?
有网友直言:“自己父亲的作品,最熟悉的人,居然还要抄别人的?”这句质问,戳中了要害。
近水楼台,本该有独家视角、原生感悟,无需照搬他人观点。
哪怕是普通研究者,研究熟悉的对象,也该拿出原创内容。而身为高校副教授、文学协会从业者,手握优质学术资源,做亲属专项研究,却出现疑似抄袭问题,这比普通学术抄袭更难让人理解。
自媒体博主墨澜解经认为,这起事件的根源,不是为了“研究”,而是为了“生产”。 当一个人的学术能力,远远支撑不起她对学术职称、科研项目的功利性追求时,抄袭,就成了那条看起来最省力、最高效的捷径。
因为她的目的,从来就不是去理解父亲的艺术,而是要利用“研究父亲”这个选题,快速生产出一篇符合发表要求的“学术产品”。父亲只是一个方便好用的外壳,里面的理论填充物,都得从别处东拼西凑。
血亲关联,本就是学术研究里的敏感雷区。避嫌,是学界不成文的底线。不是说亲属不能研究亲属,而是这类研究必须比普通研究更严谨、更避嫌、更容不得半点瑕疵。因为天然的亲缘关系自带立场偏向,原创性、客观性本就易受质疑,本该加倍恪守学术规范,字字推敲。
贾浅浅的情况看起来更糟糕,她连这层表面的研究都懒得做,直接用了父亲的原文,这就彻底模糊了研究者和研究对象之间最基本的界线。
这也揭开了学术圈一个隐性问题:亲属研究,是否成了部分人的“学术捷径”?是否觉得有亲缘加持,研究门槛可以降低,规范可以放宽?甚至觉得,即便有瑕疵,也能被轻易包容?
事实上,学术研究,从来没有亲缘豁免权。越是特殊身份的研究,越要守住红线。
现有舆论,不该只停留在“抄没抄”的追问。更该反思:学术圈如何规范亲属类研究?如何杜绝身份带来的学术宽松?
声音:查清查透才能捍卫学术的脸面
西北大学既然已经启动调查,那么调查就不能只是表面功夫,有三个关键要点必须查清。
其一,如此大篇幅抄袭的论文何以顺利发表?众所周知,如今就连本科生毕业论文都要经过严格“查重”,贾浅浅的论文“查重率”高得离谱,却能登上核心期刊,难道是查重系统和期刊审稿机制对她突然失灵,还是背后存在其他隐情?这样的论文作为学术成果公之于世,甚至可以对她进高校、评职称产生助益,学术的公正性和严谨性何在?
其二,贾浅浅两篇涉嫌抄袭论文均以父亲贾平凹为研究对象,而西北大学是贾平凹的母校,与其渊源颇深。研究自己的亲人都不能做到“独立原创”,这是否反映出贾浅浅研究水平不足、学术态度不端正?这样的水平与态度却能频频发表论文,背后是否存在利益勾连?
其三,涉嫌被贾浅浅抄袭的原文之一,作家韩羽的作品《自己与自己斗,其乐无穷——答友人问》,原文首发杂志《美文》主编就是贾平凹,这两件事之间又是否存在千丝万缕的联系?类似的雷同和挪用,又是否只存在于这一篇论文之中?
面对所有争议,贾浅浅和贾平凹保持了长久的、一致的沉默,就连此次如此严重的涉嫌抄袭事件,也仍由西北大学出面回应。
不过,西北大学既然表示对学术不端行为“零容忍”,相信就会彻底地、系统地查清真相,这些东拼西凑的论文背后,是否存在着某种“特殊照顾”“圈子文化”?贾浅浅的其他学术成果是否经得起检验?只有对相关问题顺藤摸瓜,查清查透,才能看清楚,究竟是公众对“文二代”抱有偏见,还是贾浅浅的学术之路确实“水太深”。
知识不能通过血缘传播,学术成果更不能直接“继承”,唯有以实际的调查处理捍卫学术诚信,才能破除“天下文章一大抄”的迷思,让真正致力于学术创新的人们看到,成果来自踏踏实实的研究,干干净净的作品,坦坦荡荡的担当,而不是非常厉害的爸爸。
综合新华社、大河报、红星新闻、极目新闻、封面新闻报道