
今晚,北京卫视及其他各大跨年晚会即将拉开帷幕。

“迎来新的一年,总需要一些仪式感,跨年晚会就是这仪式感的一部分”,“看跨年晚会,主要是想看我喜欢的明星”,“有的节目确实挺精彩,很吸引我”。
北京时间对多位跨年晚会的受众进行了访谈,归纳出上面的几大观看理由。
访谈的人群在年龄上覆盖了80后、95后和00后,地域上则有北京、辽宁铁岭、江苏无锡和广东广州等。
00后小董是家住辽宁铁岭,大学刚毕业的她追求时尚,喜爱综艺。她对北京时间表示,自己上中学的时候比现在更热爱看综艺节目,遇到跨年晚会这种就会特别兴奋,守着看。“现在如果有喜欢的明星就看看。我看北京台跨年晚会的明星,感兴趣的有张艺兴、隔壁老樊、蒋敦豪、刘宇宁、符龙飞、周深等。”
95后小许现在在广州居住生活。她表示,毕竟是迎来新的一年,如果在家没什么事,也还是需要一点仪式感的。“一年的最后一天晚上,也许还会和平常一样打打游戏,但会开着晚会视频作为背景。如果有喜欢的明星出场了,就仔细看一下,这一天总要有一点不同吧。”
80后张女士在北京定居多年,她看跨年晚会,除了仪式感的因素外,更在意节目本身的质量和对自己的吸引力。“我到这个年龄段已经开始怀旧了,看到小时候的偶像出来,就很有共鸣。电视台作为大平台,一个大优势就是能够整合很多明星偶像。我也会看看明星,但我更在意节目本身的质量。”
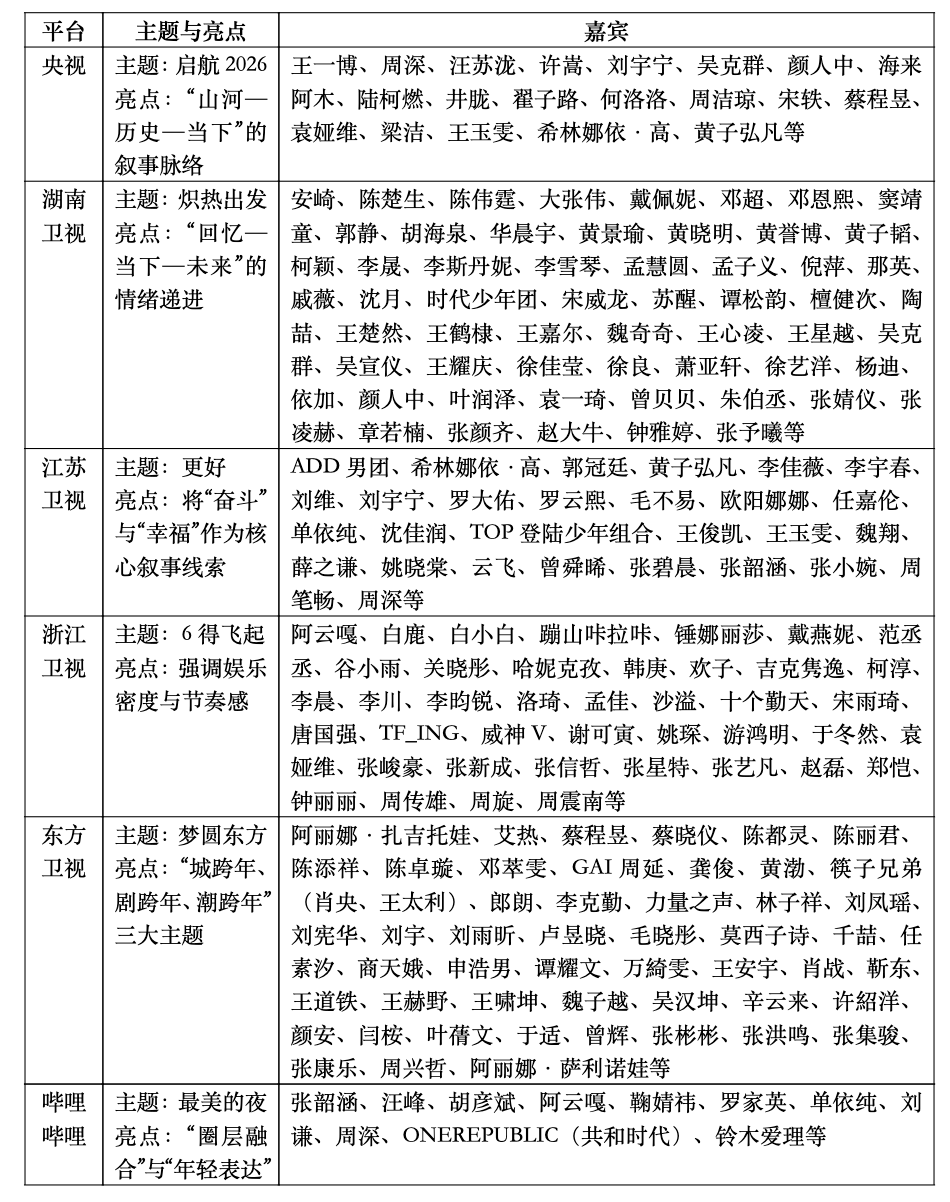
今晚,北京卫视及其他各大跨年晚会即将拉开帷幕。我们梳理了这些晚会的主题、亮点及主要明星嘉宾,作为您观看的攻略。
北京卫视: 钟鼓齐鸣 京彩启程 粉丝期待张艺兴刘宇宁
今晚,以大钟寺与居庸关长城为双主会场,“钟鼓齐鸣 京彩启程”北京跨年晚会将盛大举行。届时,大钟寺将会敲响永乐大钟,居庸关长城上将呈现气势磅礴的大型鼓阵表演与“万马奔腾”光影秀,完成跨越时空的“钟鼓齐鸣”。
核心亮点:
北京卫视将城市本身作为舞台核心,把跨年晚会从传统棚内演出延伸至真实城市空间。节目以大钟寺古钟博物馆与居庸关长城为双主会场,并串联多处北京地标,通过实景拍摄与城市影像,构建古都与当下同频共振的跨年场景。
晚会自然少不了强大的明星阵容:王源、段奥娟、丁真珍珠、胡彦斌、李艺彤、郁可唯、喻言、张远、张艺兴、宁静、陈雨琪、隔壁老樊、蒋敦豪、杨坤、余宇涵、赵传、刘宇宁、符龙飞、翟子路、周深、潘玮柏、韩磊、尚雯婕等。
从微博的评论区看,张艺兴和刘宇宁的粉丝最为活跃,这两人也无愧为现今娱乐界“顶流”。
央视及各大平台:宏大叙事与年轻表达 明星大咖齐亮相
作者:刘狄