转存!官方发布安全养龙虾实践指南_北京时间

为帮助用户安全使用OpenClaw,国家互联网应急中心、中国网络空间安全协会3月22日联合发布OpenClaw安全使用实践指南。

转存!官方发布安全养龙虾实践指南!
为帮助用户安全使用OpenClaw,国家互联网应急中心、中国网络空间安全协会3月22日联合发布OpenClaw安全使用实践指南,面向普通用户、企业用户、云服务商以及技术开发者等,提出安全防护建议。
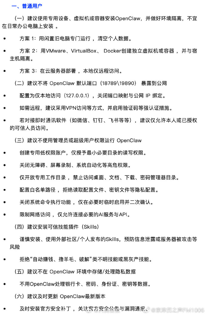
其中,对于普通用户的建议包括:使用专用设备、虚拟机或容器安装OpenClaw,并做好环境隔离,不宜在日常办公电脑上安装;不使用管理员或超级用户权限运行OpenClaw;不在OpenClaw环境中存储、处理隐私数据;及时更新OpenClaw最新版本等。
对于云服务商,建议包括做好云主机基础安全层面的安全评测与加固;做好安全防护能力部署、接入;做好供应链及数据安全防护。(国家互联网应急中心CNCERT)
(来源:京津冀之声FM1006微博)

为帮助用户安全使用OpenClaw,国家互联网应急中心、中国网络空间安全协会3月22日联合发布OpenClaw安全使用实践指南。

转存!官方发布安全养龙虾实践指南!
为帮助用户安全使用OpenClaw,国家互联网应急中心、中国网络空间安全协会3月22日联合发布OpenClaw安全使用实践指南,面向普通用户、企业用户、云服务商以及技术开发者等,提出安全防护建议。
其中,对于普通用户的建议包括:使用专用设备、虚拟机或容器安装OpenClaw,并做好环境隔离,不宜在日常办公电脑上安装;不使用管理员或超级用户权限运行OpenClaw;不在OpenClaw环境中存储、处理隐私数据;及时更新OpenClaw最新版本等。
对于云服务商,建议包括做好云主机基础安全层面的安全评测与加固;做好安全防护能力部署、接入;做好供应链及数据安全防护。(国家互联网应急中心CNCERT)
(来源:京津冀之声FM1006微博)