
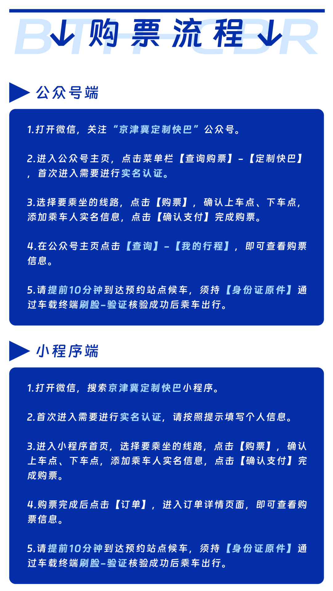
线路将于2026年1月16日 15:00 开启预售,乘客可通过“京津冀定制快巴公众号或小程序”,查询具体线路站点、班次信息并购票。

为深化京津冀交通一体化建设,破解北京与河北霸州间通勤人员出行不便、耗时较长的难题,满足两地日益增长的通勤需求,京津冀定制快巴拟新增:
北京往返霸州的定制快巴线路
2026年1月19日(周一)启动试运营
线路将于2026年1月16日 15:00 开启预售,乘客可通过“京津冀定制快巴公众号或小程序”,查询具体线路站点、班次信息并购票。试运营期间,将根据乘客需求及客流变化,动态优化线路站点与运力配置,持续提升服务品质。
新增线路聚焦通勤核心需求,采用“预约出行、灵活设站、线上核验、远端安检”运营模式,车辆可畅享公交专用道,快速通过进京检查站,通行效率显著提升,相比自驾更省时、相比高铁更便捷、相比普通公交更舒适的优势,将为通勤族提供优质出行体验。
此次新增的北京往返霸州线路聚焦通勤核心需求,设置两条主线,站点覆盖两地关键交通枢纽与人口密集区域。具体运营计划如下:
线路一:霸州汽车站西门公交站⇌天宫院地铁站、丰台科技园地铁站、新发地客运站
进京发班时间:05:40、06:20
出京发班时间:17:50、18:20
线路二:霸州汽车站西门公交站⇌宋家庄地铁站、新发地客运站
进京发班时间:06:00
出京发班时间:18:00
乘客可通过“京津冀定制快巴”公众号
或小程序查询线路、站点、班次详情
北京端上下客站点:
新发地客运站、丰台科技园地铁站、天宫院地铁站、宋家庄地铁站
(北京端站点示意图)
霸州端上下站点:
霸州汽车站西门(公交站)、李少春大剧院(公交站)、温泉小区(公交站)、霸州一中(公交站)、金各庄(公交站)、南孟(公交站)、马坊东站等
(霸州端站点示意图)
作为环京通勤的重要交通保障,京津冀定制快巴已开通12 条主线及 50 余条支线,覆盖河北燕郊、大厂、香河等多地及天津武清、雄安新区等重点区域,为三地人员往来提供了坚实支撑。
此次北京-霸州线路的开通,进一步织密了环京通勤交通网,是落实京津冀协同发展战略、推进交通一体化向纵深发展的具体实践。未来,定制快巴将持续扩大服务覆盖范围、升级服务质量,助力“一小时环京通勤圈”建设,为更多环京群众提供方便、快捷、舒适、安全、实惠的跨城出行服务。
1. 北三县地区(燕郊、大厂、香河):【每周五14点】开启下周预售,预售一周车票。
2. 武清、宝坻、海教园、廊坊、永清、雄安、固安、霸州、涿州线路:【每周五15点】开启下周预售。
3. 涿州线路:试行预售两周车票。
(来源:北京日报APP)