全国人大代表雷军,带来5条建议_北京时间

3月4日,全国人大代表、小米集团创始人雷军在个人公众号介绍了他的2026两会建议。

3月4日,全国人大代表、小米集团创始人雷军在个人公众号介绍了他的2026两会建议。
今年,雷军带来5条代表建议:加快推动通用人形机器人在智能制造中应用;支持科技公益发展,助力科技强国建设;共建智能汽车时代交通安全文明体系;进一步加快培育智能网联新能源汽车复合型人才;进一步优化工业旅游发展环境。
截图来源:雷军微信公众号
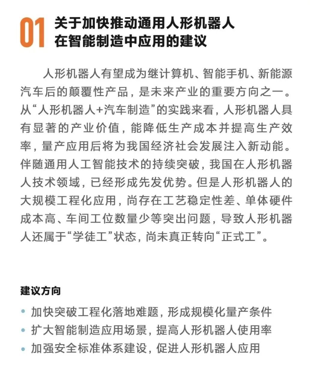
在加快推动通用人形机器人在智能制造中应用方面,雷军建议:加快突破工程化落地难题,形成规模化量产条件;扩大智能制造应用场景,提高人形机器人使用率;加强安全标准体系建设,促进人形机器人应用。
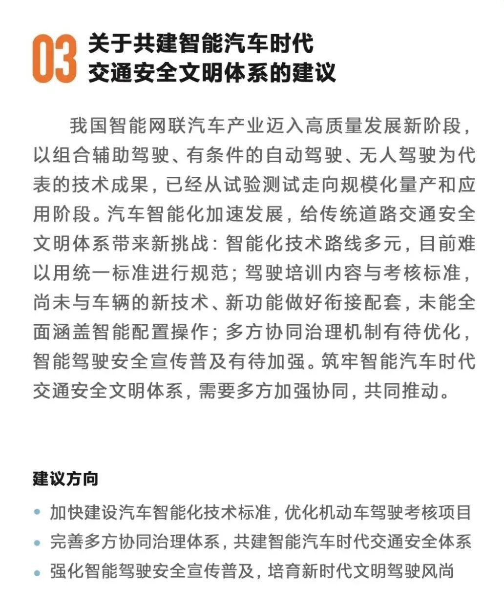
在共建智能汽车时代交通安全文明体系方面,雷军提到,汽车智能化加速发展,给传统道路交通安全文明体系带来新挑战:智能化技术路线多元,目前难以用统一标准进行规范;驾驶培训内容与考核标准,尚未与车辆的新技术、新功能做好衔接配套,未能全面涵盖智能配置操作;多方协同治理机制有待优化,智能驾驶安全宣传普及有待加强。
基于此,他建议:加快建设汽车智能化技术标准,优化机动车驾驶考核项目;完善多方协同治理体系,共建智能汽车时代交通安全体系;强化智能驾驶安全宣传普及,培育新时代文明驾驶风尚。
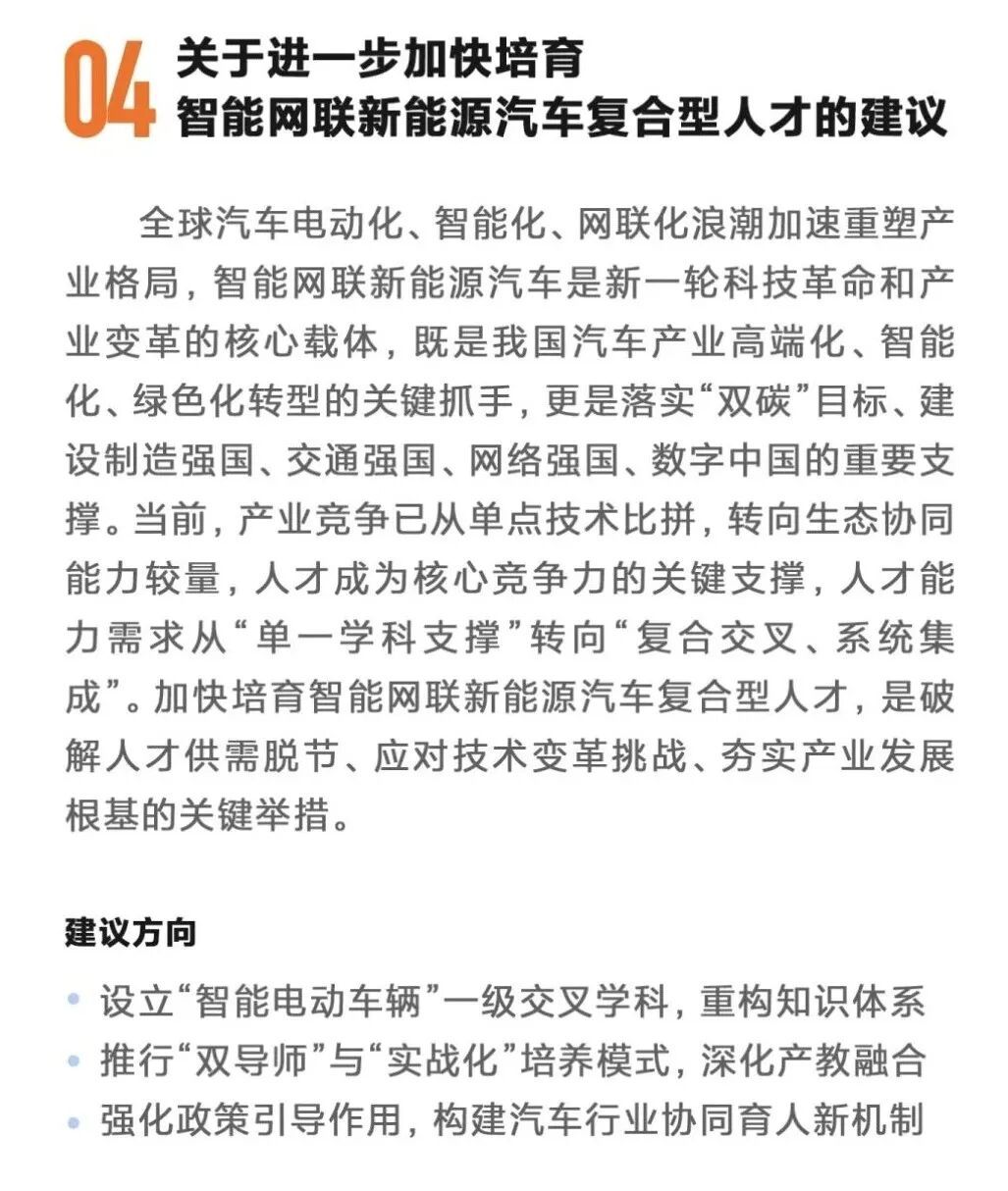
此外,雷军建议进一步加快培育智能网联新能源汽车复合型人才:设立“智能电动车辆”一级交叉学科,重构知识体系;推行“双导师”与“实战化”培养模式,深化产教融合;强化政策引导作用,构建汽车行业协同育人新机制。
在支持科技公益发展,助力科技强国建设方面,他建议:为公益基金会支持科技创新创造更好的制度环境;支持公益基金会全面融入国家创新体系;将企业、个人资助科技公益的行为纳入创新评价。
在进一步优化工业旅游发展环境方面,雷军建议:加快开发工业旅游新业态新场景,着力提升项目经营能力;加强部门间统筹协调,扶持配套服务设施建设;加强品牌宣传和教育推广,打造“中国智造”旅游名片。
2026全国两会即将启幕,雷军已于3日抵达驻地报到。在当天接受采访时,谈及“十五五”如何开好局、起好步,雷军表示,要坚定地走好科技创新之路,把好产品质量关,这样才能立于不败之地。

3月4日,全国人大代表、小米集团创始人雷军在个人公众号介绍了他的2026两会建议。

3月4日,全国人大代表、小米集团创始人雷军在个人公众号介绍了他的2026两会建议。
今年,雷军带来5条代表建议:加快推动通用人形机器人在智能制造中应用;支持科技公益发展,助力科技强国建设;共建智能汽车时代交通安全文明体系;进一步加快培育智能网联新能源汽车复合型人才;进一步优化工业旅游发展环境。
截图来源:雷军微信公众号
在加快推动通用人形机器人在智能制造中应用方面,雷军建议:加快突破工程化落地难题,形成规模化量产条件;扩大智能制造应用场景,提高人形机器人使用率;加强安全标准体系建设,促进人形机器人应用。
在共建智能汽车时代交通安全文明体系方面,雷军提到,汽车智能化加速发展,给传统道路交通安全文明体系带来新挑战:智能化技术路线多元,目前难以用统一标准进行规范;驾驶培训内容与考核标准,尚未与车辆的新技术、新功能做好衔接配套,未能全面涵盖智能配置操作;多方协同治理机制有待优化,智能驾驶安全宣传普及有待加强。
基于此,他建议:加快建设汽车智能化技术标准,优化机动车驾驶考核项目;完善多方协同治理体系,共建智能汽车时代交通安全体系;强化智能驾驶安全宣传普及,培育新时代文明驾驶风尚。
此外,雷军建议进一步加快培育智能网联新能源汽车复合型人才:设立“智能电动车辆”一级交叉学科,重构知识体系;推行“双导师”与“实战化”培养模式,深化产教融合;强化政策引导作用,构建汽车行业协同育人新机制。
在支持科技公益发展,助力科技强国建设方面,他建议:为公益基金会支持科技创新创造更好的制度环境;支持公益基金会全面融入国家创新体系;将企业、个人资助科技公益的行为纳入创新评价。
在进一步优化工业旅游发展环境方面,雷军建议:加快开发工业旅游新业态新场景,着力提升项目经营能力;加强部门间统筹协调,扶持配套服务设施建设;加强品牌宣传和教育推广,打造“中国智造”旅游名片。
2026全国两会即将启幕,雷军已于3日抵达驻地报到。在当天接受采访时,谈及“十五五”如何开好局、起好步,雷军表示,要坚定地走好科技创新之路,把好产品质量关,这样才能立于不败之地。