
根据气象部门预报,明天天空逐渐转阴,傍晚开始还会有小雨天气,雨势较平缓,预计会持续影响到6日(下周一)早高峰。5日白天阴转小雨,北转东风2、3级,最高气温22℃;夜间阴有小雨,东转北风1、2级,最低气温13℃。降雨期间能见度有所下降,路面湿滑,对假期返程有一定影响。

天气预报
假期临近尾声,小伙伴们是否已经准备返京了?
根据气象部门预报,明天天空逐渐转阴,傍晚开始还会有小雨天气,雨势较平缓,预计会持续影响到6日(下周一)早高峰。5日白天阴转小雨,北转东风2、3级,最高气温22℃;夜间阴有小雨,东转北风1、2级,最低气温13℃。降雨期间能见度有所下降,路面湿滑,对假期返程有一定影响。
高速返京
5月5日是高速公路小客车免费通行的最后一天,免费通行截止时间为5月5日24时,在此之前驶离驶离收费站出口可享受免通政策。
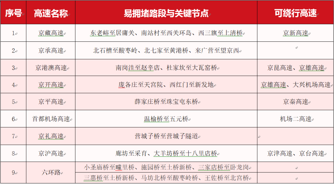
明天将迎来假期返程高峰,加之傍晚到夜间降雨影响,预计下午16时至晚间20时,京藏、京承、京港澳、京开、京平等高速公路进京方向以及六环路部分路段交通压力将较为突出,京藏康庄、京承司马台、京港澳琉璃河、京沪应寺等部分高速公路检查站路段高峰时段容易出现车辆排队情况。
城际返京
针对“七站两场”将出现的进京客流高峰,交通部门采取地铁备足运力、延长运营时间,公交联动增加夜班和接驳运力,出租车、网约车加强调度“保点”等综合措施,全力保障城市交通与城际交通接驳顺畅。
轨道交通
结合北京西站、南站、朝阳站、丰台站、大兴机场夜间抵京客流较多的情况,多条轨道交通线路将延时运营。
5月5日,地铁2号线、4号线、7号线、14号线延长运营时间1小时;
5月5日,大兴机场线、19号线延长运营时间1小时,同步延长14号线、19号线换乘站景风门站开放时间;
5月6日,地铁16号线、10号线丰台站提前至5:00运营;
其它线路根据突发大客流情况,将启动应急预案加开运力
地面公交
增开北京朝阳站直达地铁6号线、14号线和10号线的摆渡车,加快旅客疏散。对途经“七站”的93条日间常规线路、17条夜班线路和摆渡线路,加大运力投放,加强运营组织。
出租汽车
组织出租企业分场分站“圈车”“保点”。组织首约、滴滴、高德等网约车平台,对场站约车优先派单,优先调派场站周边车辆接单疏运旅客。指导重点运营企业组建场站保障车队,进一步做好重点夜间旅客接驳运输服务。
机场巴士
日间线路将加密发车频次,备足应急车辆应对大客流。在做好现有5条夜航巴士线路运营的基础上,视情增加运力投入,延长运营时间、增设抵达站点,配备爱心巴士,遇大客流做好兜底保障。
市内交通热点
5月5日晚间,国家体育场将举办演唱会。在演出入场和散场时段,场馆周边道路易出现短时拥堵。16时起至末班车止,地铁8号线奥体中心站采取封闭措施,封闭期间各次列车在该站通过不停车。
5月5日晚间,工人体育场将举办足球赛事。开赛前2小时和散场后1小时左右,场馆周边车流人流量大,交通压力集中。为配合赛事保障工作,自21:00起至活动结束止,地铁17号线工人体育场站采取临时封闭措施。散场时观众可以到东四十条站(2号线)、东大桥站(6号线)、团结湖站(10号线)、左家庄站(17号线)乘坐地铁。
5月6日是节后首个工作日,通勤、通学、就医等出行需求集中,叠加降雨天气的不利影响,高峰时段城市主要环路、联络线及高速公路部分路段交通压力较突出。早高峰期间7:30-8:00学生集中到校时段,部分中小学周边道路易出现车行缓慢情况。早间至上午时段部分医院停车场出入口及周边道路易出现车流集中情况。
出行提示
1
合理规划返程时间和路线,及时了解沿途天气和路况信息,尽量错峰出行
2
雨天路面湿滑,能见度降低,驾车时请保持合理车速车距,注意避让行人和非机动车,确保交通安全
3
长途自驾出行前做好车辆安全检查和维护保养,驾驶员注意休息,避免疲劳驾驶
4
遇交通拥堵时放平心态、平稳驾驶,遵守交通规则
5
市内观赛观演,建议乘坐公共交通
6
车辆发生轻微剐蹭、追尾等适用简易程序处理的交通事故时快速处理,减少对交通的影响
来源:北京市交通运行监测调度中心,编辑:王娟