
周转应急,19万险打水漂!

家住资阳的小郑在生意周转上遇到了困难,本想着申请贷款周转应急渡过难关,但却因轻信网络贷款广告,险些让19万打了水漂。当在警方的帮助下收到失而复得的钱后,小郑决定以身说法,讲述他的被骗经历,望更多急需资金周转的朋友引以为戒!
小郑自诉:
网友们,大家好!我叫小郑,在四川资阳做点小生意,今年9月,遇到资金周转问题,急需20万应急,但因为还有银行贷款没有还清,无法再贷款。正在我一筹莫展的时候,有天突然收到一条网络贷款的广告短信,内容是可获最高20万现金额度、30秒快捷审批,这让我看到了一丝希望。
我立即按照短信中的网络链接下载了一个贷款平台APP,贷款客服告诉我可以不需抵押,不看个人征信,让我欣喜若狂。我与贷款客服确定了贷款20万元的额度后,按照对方引导进行了信息填写,并且申请贷款成功。
当我把这20万元贷款提现到自己银行卡时,却发现提现失败。咨询贷款客服得到的回复是“您银行卡信息提交错误,卡号与您的姓名不匹配,贷款资金被临时冻结”的答复,想解冻需要我缴纳6万元认证金才能继续放款,等到贷款下来以后认证金连同贷款一并返还给我。
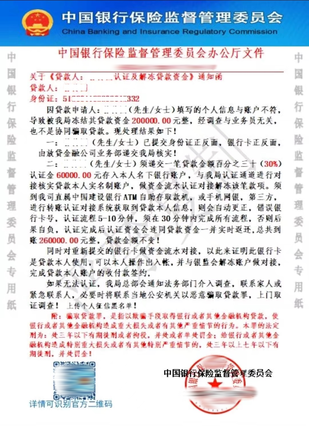
同时,对方还发来一个落款为“中国银行保险监督管理委员会”的“通知函”,告诉我如果不解冻,要上征信黑名单,所有的损失都要我负责。
这一下让我慌了神,为了保障我的钱不受损失只好向对方指定账号转账6万元。当我满怀希望再次提现时,却又提现失败,贷款客服告知这次是我提现超时被二次冻结了,解冻需要支付13万元认证金。
这一下我彻底慌了神,已经不想再继续贷款了,但我已经交了6万元认证金,为了拿回这6万元钱,我不得不按照对方的要求继续汇款。
此时,已没有任何资金的我只能向亲朋好友求助,好不容易凑齐了13万元,刚向对方指定银行账号转账7万元,正准备将剩下的6万元转过去时,我接到了一个96110的电话,对方告诉我他是反诈中心的民警,给我打电话是对我进行预警,我这才反应过来:我被诈骗了!正急需用钱时却被诈骗,我整个人都麻木了。
预警民警让我千万不要继续转账,还让我提供了对方收款账号,又立刻找到我见面了解具体情况,最终成功冻结我已转账的13万元现金,加上阻止我继续转账的6万元,一共为我避免了19万元的损失。
套路分析
01 非法途径获取个人信息
诈骗分子通过非法途径获取有贷款需求的人员信息,以不看征信、不要抵押为诱饵,引诱他们上钩。
02 借“提现失败”引诱受害人交保证金
诈骗分子通过操纵后台,以“信息不全”、“提现超时”等各种借口,骗取受害人交纳“认证金”、“解冻费”等费用,从而骗取钱财。
03 假借“党政机关”威胁受害人继续转账
在受害人失去信心或产生疑惑时,诈骗分子伪造银监会、公安、法院等国家机关的文件,以要追责为由,制造受害人的心理恐慌,威迫受害人继续转账。
温馨提醒
网络贷款需谨慎,切勿轻信网络贷款广告,不看征信、不要抵押,谁会放贷?生活经营贷款务必走正规途径、正规渠道、正规手续,方能“周转应急”,别让诈骗分子给你的家庭和你本人“贷”来损失。