
近日,市民孙女士向“问北京”反映,今年5月,她在北京市朝阳区的威尔仕健身北京英皇会所办了一张健身卡,到了9月,这家店突然关闭,而她的卡还没有消费完,现在退卡无门......

近日,市民孙女士向“问北京”反映,今年5月,她在北京市朝阳区的威尔仕健身北京英皇会所办了一张健身卡,到了9月,这家店突然关闭,而她的卡还没有消费完,现在退卡无门......
威尔仕英皇店突然闭店
近日,市民孙女士(化姓)向北京新闻广播“问北京”(新闻热线65159063)反映,威尔仕健身北京英皇店因为经营问题于今年9月闭店,多数消费者在这家店充值的健身卡还没有消费完,而英皇店提供的解决方案是,转卡去威尔仕健身其他店面消费使用。孙女士说:
孙女士:9月14号这个英皇店就关闭了,但是威尔仕健身在北京还剩下七八家店,就是会员可以用你的会员卡到其他的店去健身。
威尔仕健身北京英皇店闭店通知/受访者供图
消费者退卡无门
孙女士介绍说,部分消费者不同意转卡换店,希望可以直接退卡。威尔仕健身提出,如果退卡,需要扣除30%的手续费。可是,即使消费者同意扣除手续费,依然没能成功退卡。
孙女士:首先是说你要退卡就要扣30%的手续费,这是第一个霸王条款。然后就是不承认说他们侵犯了消费者的权益,然后要扣钱。第二,即便是大家同意了接受这个损失,要求退卡,这个措施也永远的遥遥无期,就是说并不给你办。
威尔仕健身北京英皇店闭店,消费者申请退款时填写的单子/受访者供图
威尔仕健身在全国各地还有多家门店正常营业,消费者想要退卡却困难难重重,这让孙女士等消费者担心,威尔仕健身会不会有一天突然跑路。
孙女士:比如说我现在去王府井店,去国贸店,它是正常在运营的,我想把这五年的钱拿回来就困难重重,过了三个月也没有任何回音,然后打到他们的客服电话,要不然就没人接,要不然就打不通,要不然就推诿,说这事不归我们管。那我们就想那这样拖下去,有一天你真的跑路了,怎么办呢?所以大家的心情是比较焦灼的。
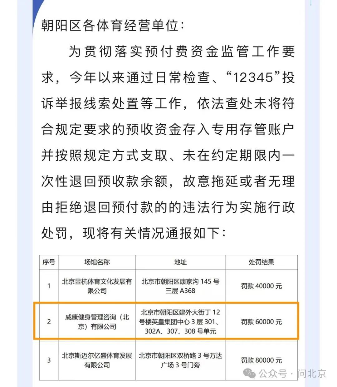
北京市朝阳区体育局对区域内体育经营单位违反预付费规定的行政处罚情况通报,其中包括威尔仕英皇店/朝阳区体育局微信公众号@健行朝阳 截图
区体育局:建议同步司法途径
针对孙女士反映的情况,记者首先致电威尔仕健身客服热线,但电话一直无人接听。随后,记者致电威尔仕健身英皇店的主管部门朝阳区体育局,工作人员表示,他们会对消费者退卡没有进展一事进行记录,帮助消费者与威尔仕健身进行沟通。
体育局:我可以帮您记录,然后转达给科室,让他们去帮您沟通。
不过,朝阳区体育局这名工作人员也表示,退卡需要威尔仕健身的总部进行审核,一般退款周期比较长,建议消费者同步通过司法途径来维护自己的权益。
体育局:威尔仕这边的话,一般都是需要总部审核,然后逐步去进行退款,而且退款周期确实是比较慢,据我们所知,所以您这个情况的话也是建议您尽快的可以同步一下司法途径。
威尔仕健身英皇店已经完全闭店/蔡殊 摄
监管平台难起作用?
2023年4月,《北京市体育行业预付式消费领域资金监管实施细则(试行)》开始施行,其中规定,经营者应选择本市辖内一家商业银行或其分支机构作为存管银行,开立唯一的预收资金存管专用账户。那么,威尔仕健身是否将资金存入了托管账户呢?朝阳区体育局这位工作人员表示:
体育局:监管账户这个您到时候可以查一下预付管家,打开那个微信小程序,预付管家可以搜到。搜公司名字或者门店名字就可以,它里面直接有课包,如果有的话它就是已经上架了。您要是说这个交到他公司的账户,那就是等于现在就是公司给您做退款,并没有交到资金监管账户里边去,您这个很显然应该是没交到那个账户去,对吧。
随后,记者在微信小程序预付管家上搜索到了威尔仕健身和威尔仕健身(悠唐中心店)两家商户。其中仅标注威尔仕健身的商户,显示的经营地址还在英皇中心,而下拉商品列表可以发现,这家门店的部分课程仅能在雅诗阁和合生汇店使用。于是,记者以消费者身份拨打了威尔仕健身雅诗阁店,询问预付管家中上架的课包购买后能否在门店正常使用,但销售人员表示,对这个监管平台一无所知,同时大力促销门店线下活动。
雅诗阁店:我还真不知道您说的这平台,然后咱们可以参加店里的双十一的活动,目前还有几个名额,你要需要的话就尽快就过来到店里给您做详细的介绍也可以。
威尔仕健身显示的经营地址在英皇中心,而这家门店的部分课程只能在雅诗阁和合生汇店使用/预付管家截图
后续进展,北京新闻广播“问北京”将持续关注。
记者:蔡殊
责编:蔡殊、郭峥
监制:紫苏、刘萤萤