关于参评第三十五届中国新闻奖作品公示_北京时间

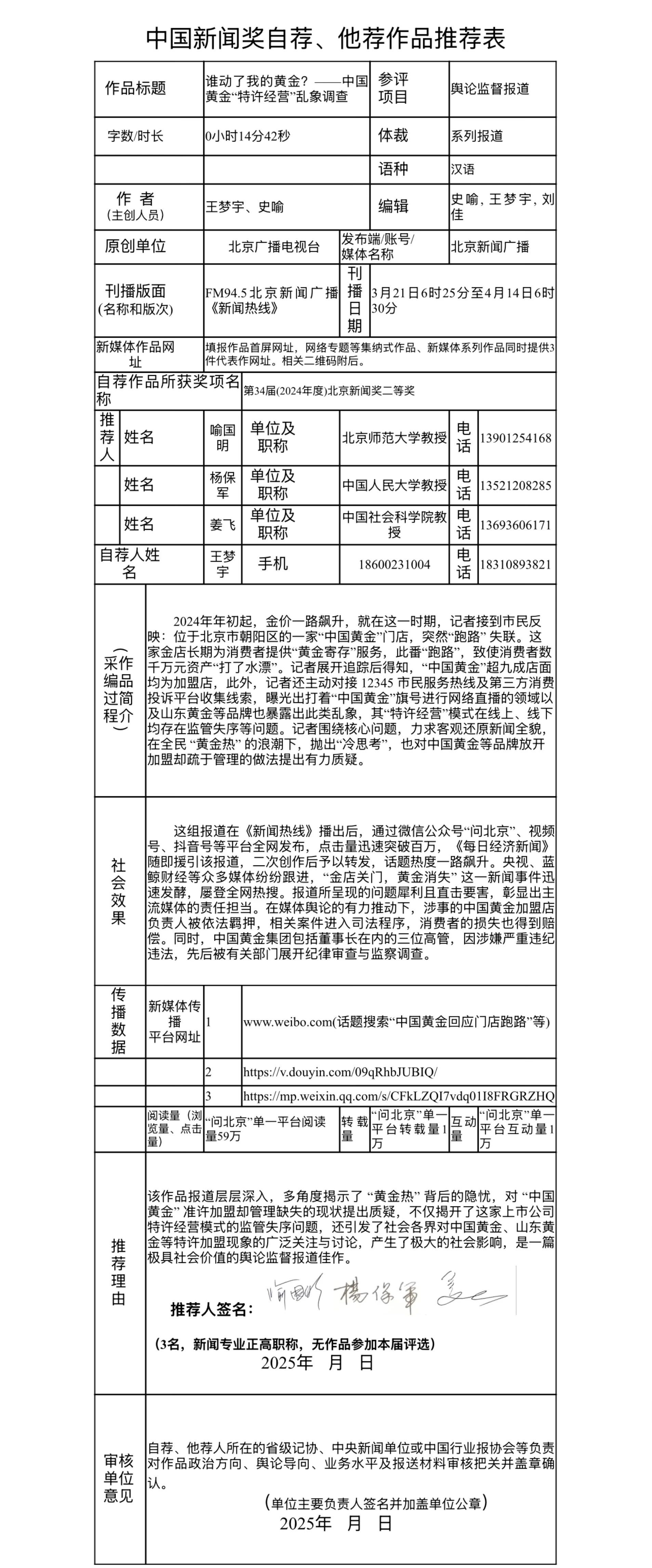
根据《中国新闻奖评选办法》和《第35届中国新闻奖参评作品报送通知》,北京广播电视台《谁动了我的黄金?——中国黄金“特许经营“乱象调查》,拟通过自荐、他荐的方式参评第35届中国新闻奖。

根据《中国新闻奖评选办法》和《第35届中国新闻奖参评作品报送通知》,北京广播电视台《谁动了我的黄金?——中国黄金“特许经营“乱象调查》,拟通过自荐、他荐的方式参评第35届中国新闻奖。现将作品相关信息公示,公示期为2025年5月13日至5月19日。在此期间,如有异议,可通过电话或电子邮件等方式反映。

电话:010-65158116;010-65159051

联系邮箱:zongbianshi@brtv.org.cn

北京广播电视台新闻广播中心

2025年5月13日

第一篇文稿:“不翼而飞”的黄金——中国黄金加盟店“跑路”,消费者何去何从?

【串词】市民王女士(化姓)近日向新闻热线65159063反映,自己2016年在中国黄金富力广场店购买了实物黄金,当时,店员介绍,店内提供黄金寄存服务,每400克黄金一年返现10克的寄存利息。于是,王女士将23万元等值黄金寄存在店内。今年金价持续上涨,当年的黄金现在价值约人民币60万元。而当沉浸在投资成功喜悦中的王女士想在今年2月到店续存时,却发现这个店已经闭店了。

【同期】市民王女士:现在存了6年,今年却发现这个店关门了。

【串词】于是王女士选择报警。据她介绍,经过警方调查发现,当年王女士刷卡记录中的收款方为“北京三鼎原黄金珠宝有限公司”,此时,王女士这才知道这家店铺为中国黄金加盟店。

【同期】市民王女士:警察说你付款的时候,因为我是付到三鼎原嘛,说为什么不是付到中国黄金?但是我们也不懂,而且当时付款他就给你打出小票来了,写着中国黄金概念店,因为我们以前也不知道中国黄金有加盟。

【串词】此后,王女士加入了同样在这家店购买黄金后选择寄存的消费者维权群,交流后大家才知道,原来中国黄金的很多门店都是加盟店。

【同期】市民王女士:就是这个事出了以后,我们去查,说中国黄金97%以上的店全是加盟店。

【串词】记者也随机在“大众点评网”上搜索“中国黄金”,拨打电话确认后发现,确实绝大多数店铺都为加盟店。中国黄金合生汇加盟店工作人员表示,加盟店与直营店没有什么区别,只是不能提供中国黄金集团有限公司的发票,只能提供各加盟店发票。

【同期】中国黄金合生汇加盟店:就是按照咱们国家的规定,每个店在当地注册一个营业执照,所以说每个店和每个店都是以当地那个营业执照为准。

【串词】之后,记者拨打中国黄金4008985959客服电话,工作人员表示,无论是加盟店还是直营店,销售的货品货源都相同。

【同期】中国黄金客服:有加盟店和直营店。这个都没问题,这个都是统一的,只不过是一个是属于我们公司直营的店面,然后另外一个他是属于销售方。

【串词】对于涉事的富力广场店开展的黄金寄存业务,工作人员表示,这是该加盟店未经允许的私自行为。

【同期】中国黄金客服:这种业务是我们公司严令禁止,不让做的,是它自己开展的业务。我们公司授权它只是进行销售,就是消费者从那里买了金条,没有问题,但是呢消费者买完之后又放在它那存,这是消费者跟这个独立法人机构进行了另外的一个约定。

【串词】记者也多次拨打北京三鼎原黄金珠宝有限公司在“天眼查”上留存的公司电话,但是该号码已暂停服务,无法接通。记者随后登录北京市经济和信息化局信用中国(北京)网站,看到北京三鼎原黄金珠宝有限公司目前仍为“存续”状态。记者接着联系到朝阳区市场监督管理局,工作人员建议联系双井市场所,双井市场所的工作人员表示:

【同期】朝阳区市场监督管理局双井市场所:您可以举报,上我们所填那个举报登记表。电话你打12345,进行市民热线服务的举报。

【串词】那么,如果消费者无法联系到北京三鼎原黄金珠宝有限公司,中国黄金是否有责任赔偿消费者的损失呢?对此,北京嘉维律师事务所高级合伙人、执行主任葛友山认为:

【同期】葛友山:里面涉及到两个法律关系,一个呢就是他们购买黄金的这样的一个买卖合同的法律关系,从消费者的角度来说,我是对于这个中国黄金的信任购买,黄金产品、饰品本身如果出现质量问题,那中国黄金应该承担相应的一个担保责任或者一个连带责任。第二个法律关系在于,就是消费者跟这个加盟商也好或者这个门店也好,就相当于一个保管服务的这样的合同。那就看这个服务合同是谁跟消费者之间达成的。

【串词】而根据市民王女士和其他维权消费者提供的《中国黄金投资无忧金条无忧预定证书》,纸面上印有“中国黄金”字样的水印,受理方为“中国黄金北京概念店”,钢印也能看到“中国黄金北京”字样。市民王女士向记者表示,目前朝阳经侦已经介入案件调查。葛友山律师也提示广大消费者:

【同期】葛友山:首先,经营者必须向消费者明示,否则的话它可能构成侵害了消费者知情权。第二呢就是消费者,作为一个重大的消费行为,或者是金额比较高的消费行为,还是要主动去调查一下,得问清楚了。两方面都要去做努力。

【串词】后续进展,新闻热线将持续关注。

第二篇文稿:中国黄金直播间也有“网购陷阱”?——是购金坑难避,还是消费者太天真?

【导语】听众朋友,欢迎收听今天的《新闻热线》。近一段时间,随着黄金价格屡创新高,消费者对于投资黄金、购买金饰的热情也在不断增加。不过,前有中国黄金、山东黄金线下加盟店涉嫌“卷款跑路”,后有近期多位消费者向新闻热线65159063反映,自己在电商平台直播间购买打着“中国黄金”旗号售卖的金饰,却疑似又掉入网购陷阱……这到底是怎么回事呢?具体情况,请听新闻广播记者梦宇、实习生殷静娴的报道。

【同期压混】今天想要这样一条结实耐戴的链子,姐姐们你们要尽快啦……

【串词】消费者张女士(化姓)今年3月在短视频平台“快手”直播间刷到一家名为“中国黄金珠宝旗舰店”的店铺正在做直播,张女士说,当时主播拿着一条带着金坠的项链说,“都是24K纯黄金”,售价299元一套,张女士立刻下单了4套。但收到项链后,张女士发现,这些链子上明明刻着S925的字样。

【同期】消费者张女士:因为我平常都买中国黄金,很相信这个中国黄金,因为大品牌嘛,他说是过节又是搞活动,中国黄金总公司拿上来就是秒发,我们就抢,抢完了以后,他说“假一罚十”,最后我拿回来了以后,它的工艺确实是不错,但是你那个S925明摆的就是银的嘛。

【串词】根据张女士提供的手机截屏,商品图示为金色的链子搭配一个转运珠样式的金色吊坠,在图示下方有一行小字标注为“赠送S925银针式项链”,不过张女士表示,下单时根本来不及注意到小字,而且自己有视频证明,主播一直在强调“24K纯黄金”,没有单独强调链子与吊坠材质的区别。

【同期】消费者董女士:这个追溯起来累得很,这个是明摆着银的,你说是金的,当时我还录了屏。

【串词】与张女士有类似经历的还有消费者赵女士,2022年,赵女士在抖音“中国黄金一诺专卖店”直播间看到正在卖手链,赵女士说,当时主播详细介绍了中国黄金的品牌历史后,就拿出了一条金色的链子,赵女士想当然的就认为链子为金链,加上直播间“过时不候”的气氛烘托,于是赵女士立刻“秒杀”了四条。

【同期】消费者赵女士:就是直播间说,我给你上一些链子,我们是中国黄金,我们是什么上市企业,说完这些之后,直播间里就表现得很炸、很燃,然后就是会说“炸链子”什么的。你想想你挂一个中国黄金的标牌,你是一个中国黄金的直播间,然后呢你卖一个金色的链子,大家很难不认为你是一个卖金项链的。

【串词】收到货后,赵女士发现链子材质为银质,而且很快就出现了掉色,曾经自以为“捡到漏”的赵女士直呼上当。

【同期】消费者赵女士:他发过来,他有一个盒,还有一个珠宝鉴定证书,就是说坠链银925。直播的时候都说是他从来不说我们这是银的,他从来不给就是消费者科普这些。

【串词】张女士和赵女士都提出,自己购买链子的直播间都用了“中国黄金”的标志,并且都是蓝V认证店铺。记者也在抖音、快手以“中国黄金直播”为关键词进行搜索,发现每个平台的相关账号都多达几十个。正在直播的主播们普遍营造出“官方正品、限量打折”的促销氛围:

【同期】能戴一辈子,折后价格上链接,都在这个吊牌上,有logo……

【串词】记者随机进入一家名为“中国黄金视频直播号——旗舰店授权号”的蓝V认证直播间,询问该直播号与中国黄金的关系,主播表示:

【同期】中国黄金视频直播号主播:官方正品授权专卖店来的,有蓝V认证账号,有这个营业执照,都是有的,官方正品授权专卖店,不是那种加盟店的,没错,你可以放放心心。

【串词】那么,事实果真如此吗?消费者对购买的产品有异议又该怎样维权呢?记者致电中国黄金4008985959客服电话询问,工作人员表示,授权店将会收到中国黄金集团的授权书,消费者在购物之前可以要求主播出示。

【同期】中国黄金:一些是授权店,也不排除有仿冒的,但是这个太多了,就是大部分都是授权店。我们如果授权的话,他们会收到授权书。可能因为就是多开账号,我们可以多个账号,大家一起去直播啊什么的。

记者:那咱那咱们大概授权了多少个,这个有数吗?

中国黄金:唉呀,这个我这边不太清楚。

记者:东西有问题的话那我是可以联系咱们吗?还是只能去联系他们?

中国黄金:最好就是联系他们让他给解决,因为比如说你在这个店买的货品,尤其是在网上,你去那个店,问问线上的客服先。

【串词】记者又向直播平台咨询,快手平台工号为500526的客服人员表示,消费者有异议可以随时向平台投诉举报。

【同期】快手客服:买的这个商品,就是他说的跟您实际拿到的是不一样的,然后呢,首先第一个咱们肯定是要处理售后,把您的损失给挽回来。第二个肯定是不能让这种违法的商家就是说逍遥于世间啊,您可以在他的那个主播界面就可以直接进行举报了。

【串词】不过,客服人员也表示,快手平台所有的直播视频最长保存三个月。

【同期】快手客服:三个月以内的话,然后您能提供那个时间,就是直播的那个时间的话,我们这边是能核查到的,因为他那个直播时效咱们这里最长保存期限只有三个月。

【串词】那么,对于什么样的商家可以在平台上加蓝V?加蓝V认证的带有中国黄金字样的店铺与中国黄金集团又是什么关系?快手和抖音平台的客服人员都表示并不清楚,无法回答。一位抖音客服人员说:

【同期】抖音客服:就是蓝V专线这边目前还没有这个电话客服。是这样子的,如果那个订单是有相应的问题的话,您是有两种方法的,一个是在线,可以用下单人的手机号在线给我们重新打电话,我们也是可以打开那笔订单,点击售后,有一个官方在线客服,是我们平台的官方在线客服。如果说商家实在找不到的话,我们也会向上反馈,上面还有更高级的客服专员。

【串词】近期,中国黄金北京一加盟店涉嫌“跑路”,消费者数千万投资受到损失一事引起社会热议,也揭开了中国黄金加盟店占比高达97%这一经营模式的面纱。对于目前线上线下出现的销售乱象,中国电子商会副秘书长、消费保创始人王福山认为,中国黄金作为品牌授权方,有必要进行监督和管理。

【同期】王福山:我觉得作为一个品牌,普通消费者来讲,他认的可能就是“中国黄金”这4个字,所以呢你说让消费者再去找这些加盟店啊或者怎么样再去投诉、去处理,我觉得这个有点牵强,因为你作为品牌的授权方,你对你的加盟店肯定要行使监督和管理的责任。

【串词】同时,对于消费者提出的有的直播间对于饰品材质没有进行明确提示,王福山认为,这很容易对消费者产生误导,直播平台方也应该对于商家行为进行规范。

【同期】王福山:我觉得其实这个东西就有点打擦边球的性质了,目前很多的理财产品,现在都会加上一句话,就是“投资有风险”,让消费者要谨慎。那么在黄金其实也是类似一个贵重商品或者是投资衍生品的时候,你其实是应该明示告诉大家,这个到底是足金,还是多少K的金,甚至可能它压根就不是黄金,我觉得直播间应该要明示。

第三篇文稿:“消失的黄金”后续——中国黄金先行垫付消费者损失【串词】新闻热线65159063今年3月曾报道,市民王女士反映,自己2016年在中国黄金富力广场店购买了实物黄金,当时,店员介绍,店内提供黄金寄存服务,每400克黄金一年返现10克的寄存利息。 但是王女士今年2月到店续存时,却发现这个店已经闭店了,经过警方调查发现,当年王女士刷卡记录中的收款方为“北京三鼎原黄金珠宝有限公司”,此时,王女士这才知道这家店铺为中国黄金加盟店。

【同期】市民王女士:就是这个事出了以后,我们去查说,中国黄金97%以上的店全是加盟店,警察说你付款的时候,因为我是付到三鼎原嘛,说为什么不是付到中国黄金,但是我们也不懂啊,而且当时付款(之后),他就给你打出小票来了,写着中国黄金概念店,我们以前也不知道中国黄金还有加盟。

【串词】报道播出后,更多媒体跟进报道,关于“金店关门,黄金消失”的新闻引发社会热议。4月2号,中国黄金集团发布说明公告称,该特许加盟商——北京三鼎原黄金珠宝有限公司实际控制人已被刑事羁押,中国黄金决定先行对有关消费者损失进行垫付。市民王女士近日也向记者表示,自己已经收到了全额赔付。

【同期】市民王女士:全额,就只要你那个合同能够提供完整的票据,然后单子上写了多少克,他就给你多少克。

【串词】除了中国黄金,《新闻热线》近期还曾报道过山东黄金也出现过加盟店跑路的类似事件。对此,北京东卫杨浦律师事务所律师龙圣强提示消费者,看起来为同一品牌的直营店和加盟店有很大区别。

【同期】龙圣强:加盟店它就是相当于是一个品牌的使用方,虽然就是比如说店面的营销宣传打的品牌可能是中国黄金、山东黄金,但实际的经营主体呢,可能就是一个很小的一个私有企业。

【串词】那么,消费者在购物时又该如何区分直营店和加盟店呢?龙圣强律师介绍:

【同期】龙圣强:第一个要看这个他的营业执照上,他肯定只能标自己实际的经营主体。另一个就是我们付款的时候,你看一下付款的这个收款方,这个收款主体。

【串词】同时,龙圣强律师提示广大消费者,只有银行、信托、保险等金融机构才具有提供黄金托管服务的资格,消费者一定要擦亮眼睛。

【同期】龙圣强:寄存黄金或者说托管的话,它的要求是非常严格的,它的经营这个主体只能是银行、信托、保险,或者说这个其他的一些金融机构才具有这些资格去做这个黄金的托管服务。超出了这个范围,其他市场上、市面上的这些提供所谓的寄存服务,它本质上是一个违规行为。

根据《中国新闻奖评选办法》和《第35届中国新闻奖参评作品报送通知》,北京广播电视台《谁动了我的黄金?——中国黄金“特许经营“乱象调查》,拟通过自荐、他荐的方式参评第35届中国新闻奖。

根据《中国新闻奖评选办法》和《第35届中国新闻奖参评作品报送通知》,北京广播电视台《谁动了我的黄金?——中国黄金“特许经营“乱象调查》,拟通过自荐、他荐的方式参评第35届中国新闻奖。现将作品相关信息公示,公示期为2025年5月13日至5月19日。在此期间,如有异议,可通过电话或电子邮件等方式反映。

电话:010-65158116;010-65159051

联系邮箱:zongbianshi@brtv.org.cn

北京广播电视台新闻广播中心

2025年5月13日

第一篇文稿:“不翼而飞”的黄金——中国黄金加盟店“跑路”,消费者何去何从?

【串词】市民王女士(化姓)近日向新闻热线65159063反映,自己2016年在中国黄金富力广场店购买了实物黄金,当时,店员介绍,店内提供黄金寄存服务,每400克黄金一年返现10克的寄存利息。于是,王女士将23万元等值黄金寄存在店内。今年金价持续上涨,当年的黄金现在价值约人民币60万元。而当沉浸在投资成功喜悦中的王女士想在今年2月到店续存时,却发现这个店已经闭店了。

【同期】市民王女士:现在存了6年,今年却发现这个店关门了。

【串词】于是王女士选择报警。据她介绍,经过警方调查发现,当年王女士刷卡记录中的收款方为“北京三鼎原黄金珠宝有限公司”,此时,王女士这才知道这家店铺为中国黄金加盟店。

【同期】市民王女士:警察说你付款的时候,因为我是付到三鼎原嘛,说为什么不是付到中国黄金?但是我们也不懂,而且当时付款他就给你打出小票来了,写着中国黄金概念店,因为我们以前也不知道中国黄金有加盟。

【串词】此后,王女士加入了同样在这家店购买黄金后选择寄存的消费者维权群,交流后大家才知道,原来中国黄金的很多门店都是加盟店。

【同期】市民王女士:就是这个事出了以后,我们去查,说中国黄金97%以上的店全是加盟店。

【串词】记者也随机在“大众点评网”上搜索“中国黄金”,拨打电话确认后发现,确实绝大多数店铺都为加盟店。中国黄金合生汇加盟店工作人员表示,加盟店与直营店没有什么区别,只是不能提供中国黄金集团有限公司的发票,只能提供各加盟店发票。

【同期】中国黄金合生汇加盟店:就是按照咱们国家的规定,每个店在当地注册一个营业执照,所以说每个店和每个店都是以当地那个营业执照为准。

【串词】之后,记者拨打中国黄金4008985959客服电话,工作人员表示,无论是加盟店还是直营店,销售的货品货源都相同。

【同期】中国黄金客服:有加盟店和直营店。这个都没问题,这个都是统一的,只不过是一个是属于我们公司直营的店面,然后另外一个他是属于销售方。

【串词】对于涉事的富力广场店开展的黄金寄存业务,工作人员表示,这是该加盟店未经允许的私自行为。

【同期】中国黄金客服:这种业务是我们公司严令禁止,不让做的,是它自己开展的业务。我们公司授权它只是进行销售,就是消费者从那里买了金条,没有问题,但是呢消费者买完之后又放在它那存,这是消费者跟这个独立法人机构进行了另外的一个约定。

【串词】记者也多次拨打北京三鼎原黄金珠宝有限公司在“天眼查”上留存的公司电话,但是该号码已暂停服务,无法接通。记者随后登录北京市经济和信息化局信用中国(北京)网站,看到北京三鼎原黄金珠宝有限公司目前仍为“存续”状态。记者接着联系到朝阳区市场监督管理局,工作人员建议联系双井市场所,双井市场所的工作人员表示:

【同期】朝阳区市场监督管理局双井市场所:您可以举报,上我们所填那个举报登记表。电话你打12345,进行市民热线服务的举报。

【串词】那么,如果消费者无法联系到北京三鼎原黄金珠宝有限公司,中国黄金是否有责任赔偿消费者的损失呢?对此,北京嘉维律师事务所高级合伙人、执行主任葛友山认为:

【同期】葛友山:里面涉及到两个法律关系,一个呢就是他们购买黄金的这样的一个买卖合同的法律关系,从消费者的角度来说,我是对于这个中国黄金的信任购买,黄金产品、饰品本身如果出现质量问题,那中国黄金应该承担相应的一个担保责任或者一个连带责任。第二个法律关系在于,就是消费者跟这个加盟商也好或者这个门店也好,就相当于一个保管服务的这样的合同。那就看这个服务合同是谁跟消费者之间达成的。

【串词】而根据市民王女士和其他维权消费者提供的《中国黄金投资无忧金条无忧预定证书》,纸面上印有“中国黄金”字样的水印,受理方为“中国黄金北京概念店”,钢印也能看到“中国黄金北京”字样。市民王女士向记者表示,目前朝阳经侦已经介入案件调查。葛友山律师也提示广大消费者:

【同期】葛友山:首先,经营者必须向消费者明示,否则的话它可能构成侵害了消费者知情权。第二呢就是消费者,作为一个重大的消费行为,或者是金额比较高的消费行为,还是要主动去调查一下,得问清楚了。两方面都要去做努力。

【串词】后续进展,新闻热线将持续关注。

第二篇文稿:中国黄金直播间也有“网购陷阱”?——是购金坑难避,还是消费者太天真?

【导语】听众朋友,欢迎收听今天的《新闻热线》。近一段时间,随着黄金价格屡创新高,消费者对于投资黄金、购买金饰的热情也在不断增加。不过,前有中国黄金、山东黄金线下加盟店涉嫌“卷款跑路”,后有近期多位消费者向新闻热线65159063反映,自己在电商平台直播间购买打着“中国黄金”旗号售卖的金饰,却疑似又掉入网购陷阱……这到底是怎么回事呢?具体情况,请听新闻广播记者梦宇、实习生殷静娴的报道。

【同期压混】今天想要这样一条结实耐戴的链子,姐姐们你们要尽快啦……

【串词】消费者张女士(化姓)今年3月在短视频平台“快手”直播间刷到一家名为“中国黄金珠宝旗舰店”的店铺正在做直播,张女士说,当时主播拿着一条带着金坠的项链说,“都是24K纯黄金”,售价299元一套,张女士立刻下单了4套。但收到项链后,张女士发现,这些链子上明明刻着S925的字样。

【同期】消费者张女士:因为我平常都买中国黄金,很相信这个中国黄金,因为大品牌嘛,他说是过节又是搞活动,中国黄金总公司拿上来就是秒发,我们就抢,抢完了以后,他说“假一罚十”,最后我拿回来了以后,它的工艺确实是不错,但是你那个S925明摆的就是银的嘛。

【串词】根据张女士提供的手机截屏,商品图示为金色的链子搭配一个转运珠样式的金色吊坠,在图示下方有一行小字标注为“赠送S925银针式项链”,不过张女士表示,下单时根本来不及注意到小字,而且自己有视频证明,主播一直在强调“24K纯黄金”,没有单独强调链子与吊坠材质的区别。

【同期】消费者董女士:这个追溯起来累得很,这个是明摆着银的,你说是金的,当时我还录了屏。

【串词】与张女士有类似经历的还有消费者赵女士,2022年,赵女士在抖音“中国黄金一诺专卖店”直播间看到正在卖手链,赵女士说,当时主播详细介绍了中国黄金的品牌历史后,就拿出了一条金色的链子,赵女士想当然的就认为链子为金链,加上直播间“过时不候”的气氛烘托,于是赵女士立刻“秒杀”了四条。

【同期】消费者赵女士:就是直播间说,我给你上一些链子,我们是中国黄金,我们是什么上市企业,说完这些之后,直播间里就表现得很炸、很燃,然后就是会说“炸链子”什么的。你想想你挂一个中国黄金的标牌,你是一个中国黄金的直播间,然后呢你卖一个金色的链子,大家很难不认为你是一个卖金项链的。

【串词】收到货后,赵女士发现链子材质为银质,而且很快就出现了掉色,曾经自以为“捡到漏”的赵女士直呼上当。

【同期】消费者赵女士:他发过来,他有一个盒,还有一个珠宝鉴定证书,就是说坠链银925。直播的时候都说是他从来不说我们这是银的,他从来不给就是消费者科普这些。

【串词】张女士和赵女士都提出,自己购买链子的直播间都用了“中国黄金”的标志,并且都是蓝V认证店铺。记者也在抖音、快手以“中国黄金直播”为关键词进行搜索,发现每个平台的相关账号都多达几十个。正在直播的主播们普遍营造出“官方正品、限量打折”的促销氛围:

【同期】能戴一辈子,折后价格上链接,都在这个吊牌上,有logo……

【串词】记者随机进入一家名为“中国黄金视频直播号——旗舰店授权号”的蓝V认证直播间,询问该直播号与中国黄金的关系,主播表示:

【同期】中国黄金视频直播号主播:官方正品授权专卖店来的,有蓝V认证账号,有这个营业执照,都是有的,官方正品授权专卖店,不是那种加盟店的,没错,你可以放放心心。

【串词】那么,事实果真如此吗?消费者对购买的产品有异议又该怎样维权呢?记者致电中国黄金4008985959客服电话询问,工作人员表示,授权店将会收到中国黄金集团的授权书,消费者在购物之前可以要求主播出示。

【同期】中国黄金:一些是授权店,也不排除有仿冒的,但是这个太多了,就是大部分都是授权店。我们如果授权的话,他们会收到授权书。可能因为就是多开账号,我们可以多个账号,大家一起去直播啊什么的。

记者:那咱那咱们大概授权了多少个,这个有数吗?

中国黄金:唉呀,这个我这边不太清楚。

记者:东西有问题的话那我是可以联系咱们吗?还是只能去联系他们?

中国黄金:最好就是联系他们让他给解决,因为比如说你在这个店买的货品,尤其是在网上,你去那个店,问问线上的客服先。

【串词】记者又向直播平台咨询,快手平台工号为500526的客服人员表示,消费者有异议可以随时向平台投诉举报。

【同期】快手客服:买的这个商品,就是他说的跟您实际拿到的是不一样的,然后呢,首先第一个咱们肯定是要处理售后,把您的损失给挽回来。第二个肯定是不能让这种违法的商家就是说逍遥于世间啊,您可以在他的那个主播界面就可以直接进行举报了。

【串词】不过,客服人员也表示,快手平台所有的直播视频最长保存三个月。

【同期】快手客服:三个月以内的话,然后您能提供那个时间,就是直播的那个时间的话,我们这边是能核查到的,因为他那个直播时效咱们这里最长保存期限只有三个月。

【串词】那么,对于什么样的商家可以在平台上加蓝V?加蓝V认证的带有中国黄金字样的店铺与中国黄金集团又是什么关系?快手和抖音平台的客服人员都表示并不清楚,无法回答。一位抖音客服人员说:

【同期】抖音客服:就是蓝V专线这边目前还没有这个电话客服。是这样子的,如果那个订单是有相应的问题的话,您是有两种方法的,一个是在线,可以用下单人的手机号在线给我们重新打电话,我们也是可以打开那笔订单,点击售后,有一个官方在线客服,是我们平台的官方在线客服。如果说商家实在找不到的话,我们也会向上反馈,上面还有更高级的客服专员。

【串词】近期,中国黄金北京一加盟店涉嫌“跑路”,消费者数千万投资受到损失一事引起社会热议,也揭开了中国黄金加盟店占比高达97%这一经营模式的面纱。对于目前线上线下出现的销售乱象,中国电子商会副秘书长、消费保创始人王福山认为,中国黄金作为品牌授权方,有必要进行监督和管理。

【同期】王福山:我觉得作为一个品牌,普通消费者来讲,他认的可能就是“中国黄金”这4个字,所以呢你说让消费者再去找这些加盟店啊或者怎么样再去投诉、去处理,我觉得这个有点牵强,因为你作为品牌的授权方,你对你的加盟店肯定要行使监督和管理的责任。

【串词】同时,对于消费者提出的有的直播间对于饰品材质没有进行明确提示,王福山认为,这很容易对消费者产生误导,直播平台方也应该对于商家行为进行规范。

【同期】王福山:我觉得其实这个东西就有点打擦边球的性质了,目前很多的理财产品,现在都会加上一句话,就是“投资有风险”,让消费者要谨慎。那么在黄金其实也是类似一个贵重商品或者是投资衍生品的时候,你其实是应该明示告诉大家,这个到底是足金,还是多少K的金,甚至可能它压根就不是黄金,我觉得直播间应该要明示。

第三篇文稿:“消失的黄金”后续——中国黄金先行垫付消费者损失【串词】新闻热线65159063今年3月曾报道,市民王女士反映,自己2016年在中国黄金富力广场店购买了实物黄金,当时,店员介绍,店内提供黄金寄存服务,每400克黄金一年返现10克的寄存利息。 但是王女士今年2月到店续存时,却发现这个店已经闭店了,经过警方调查发现,当年王女士刷卡记录中的收款方为“北京三鼎原黄金珠宝有限公司”,此时,王女士这才知道这家店铺为中国黄金加盟店。

【同期】市民王女士:就是这个事出了以后,我们去查说,中国黄金97%以上的店全是加盟店,警察说你付款的时候,因为我是付到三鼎原嘛,说为什么不是付到中国黄金,但是我们也不懂啊,而且当时付款(之后),他就给你打出小票来了,写着中国黄金概念店,我们以前也不知道中国黄金还有加盟。

【串词】报道播出后,更多媒体跟进报道,关于“金店关门,黄金消失”的新闻引发社会热议。4月2号,中国黄金集团发布说明公告称,该特许加盟商——北京三鼎原黄金珠宝有限公司实际控制人已被刑事羁押,中国黄金决定先行对有关消费者损失进行垫付。市民王女士近日也向记者表示,自己已经收到了全额赔付。

【同期】市民王女士:全额,就只要你那个合同能够提供完整的票据,然后单子上写了多少克,他就给你多少克。

【串词】除了中国黄金,《新闻热线》近期还曾报道过山东黄金也出现过加盟店跑路的类似事件。对此,北京东卫杨浦律师事务所律师龙圣强提示消费者,看起来为同一品牌的直营店和加盟店有很大区别。

【同期】龙圣强:加盟店它就是相当于是一个品牌的使用方,虽然就是比如说店面的营销宣传打的品牌可能是中国黄金、山东黄金,但实际的经营主体呢,可能就是一个很小的一个私有企业。

【串词】那么,消费者在购物时又该如何区分直营店和加盟店呢?龙圣强律师介绍:

【同期】龙圣强:第一个要看这个他的营业执照上,他肯定只能标自己实际的经营主体。另一个就是我们付款的时候,你看一下付款的这个收款方,这个收款主体。

【串词】同时,龙圣强律师提示广大消费者,只有银行、信托、保险等金融机构才具有提供黄金托管服务的资格,消费者一定要擦亮眼睛。

【同期】龙圣强:寄存黄金或者说托管的话,它的要求是非常严格的,它的经营这个主体只能是银行、信托、保险,或者说这个其他的一些金融机构才具有这些资格去做这个黄金的托管服务。超出了这个范围,其他市场上、市面上的这些提供所谓的寄存服务,它本质上是一个违规行为。

北京时间客户端