
昌平又一地块用地项目方案公示——

近日,北京市规划和自然资源委员会昌平分局发布了北七家镇平坊村土地一级开发项目PF-04地块F81绿隔产业用地项目方案公示(公示期限30天)。
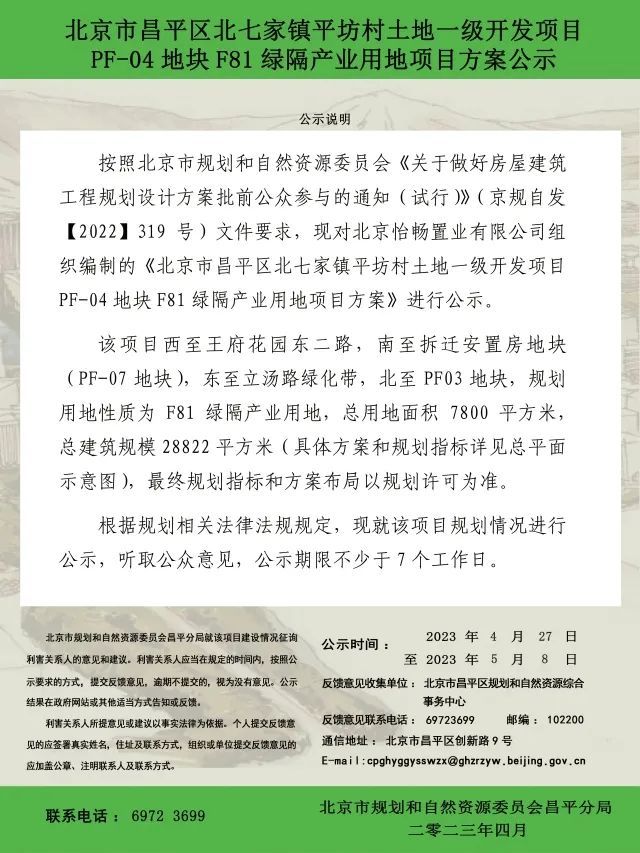
公示说明
按照北京市规划和自然资源委员会《关于做好房屋建筑工程规划设计方案批前公众参与的通知(试行)》(京规自发【2022】319号)文件要求,现对北京怡畅置业有限公司组织编制的《北京市昌平区北七家镇平坊村土地一级开发项目PF-04地块F81绿隔产业用地项目方案》进行公示。
该项目西至王府花园东二路,南至拆迁安置房地块(PF-07地块),东至立汤路绿化带,北至PF03地块,规划用地性质为F81绿隔产业用地,总用地面积 7800平方米,总建筑规模28822平方米(具体方案和规划指标详见总平面示意图),最终规划指标和方案布局以规划许可为准。
根据规划相关法律法规规定,现就该项目规划情况进行公示,听取公众意见,公示期限不少于7个工作日。
图文来源:北京市昌平区人民政府网、北京昌平微信公众号