
北京市第六届 “社区邻里节” 怀柔分会场精彩内容抢先看→

社区是家的港湾,而邻里是情的纽带。怀柔区自2006年正式推出邻里节以来,围绕“以德为邻、共筑和谐”这一主题,结合居民需求,广泛开展睦邻文化主题活动千余场,参与居民数万人次。2019年邻里节在全市推广,发展延续至今早已成为居民群众自己的节日,成为助推城市精神文明建设的品牌活动。
2024年第六届社区邻里节以“近邻·友邻·睦邻——共建美好家园”为主题,怀柔区分会场将举办邻里节开幕式活动及嘉年华系列活动,在为期一周的时间里,各镇乡、街道将围绕“邻里联欢”“邻里文化”“邻里健身”“邻里互助”“邻里服务”5个方面内容,组织开展特色邻里节活动。
本届邻里节嘉年华融合了传统与现代、文化与科技的盛会,活动现场设置了哪些精彩环节?小编带您先睹为快!
社区邻里节嘉年华
时间:10 月 13 日上午
地点:于家园剧场
社区邻里节嘉年华设有
以下四个板块
↓↓
邻里情——新时代文明实践
亲身体验这些高科技产品,感受科技带来的乐趣和便利。
邻里和——知识加油站
反诈宣传游戏、环保小游戏以及身体健康检测等项目共同组成了多元化的互动体验。
邻里帮——艺创乡运坊
近距离观赏非遗传承人的作品并现场体验非遗制作过程,以及板栗等文化创意产业的融合发展展示与创意农产品展示。
邻里集——物物相传
充满生活气息的跳蚤市场,感受物品流转带来的惊喜和收获。
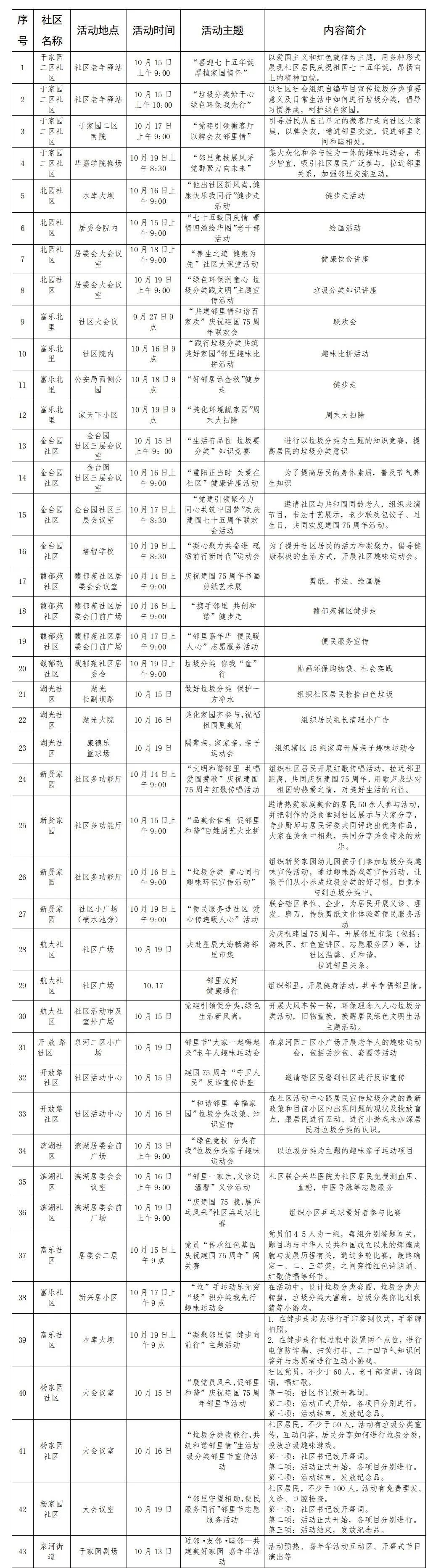
10月13日—10月20日期间
怀柔区各镇乡、街道集中举办 “社区邻里节” 主题活动
具体活动清单如下
↓↓
怀柔镇
杨宋镇
庙城镇
桥梓镇
北房镇
雁栖镇
怀北镇
汤河口镇
龙山街道
泉河街道
让我们以邻为伴,与邻为善,共建美好幸福家园!怀柔的你,快来一起参与吧!
资料来源:区委社会工作部
编辑:小羊