江苏这个地级市的大学厉害了 教育部直属 211重点建设!_北京时间

2003年东华大学无锡校区并入江南大学在美国新闻和世界报导(US NEWS)发布的全球大学排行榜上,学校位居全球第706名中国大陆第46名在世界大学排名中心(CWUR)发布的全球大学排行榜上,位居全球第788名中国大陆第50名在中国管...

江苏这个地级市的大学厉害了 教育部直属 211重点建设!
江南大学位于江苏省无锡市,是教育部直属、国家“211工程”重点建设高校。
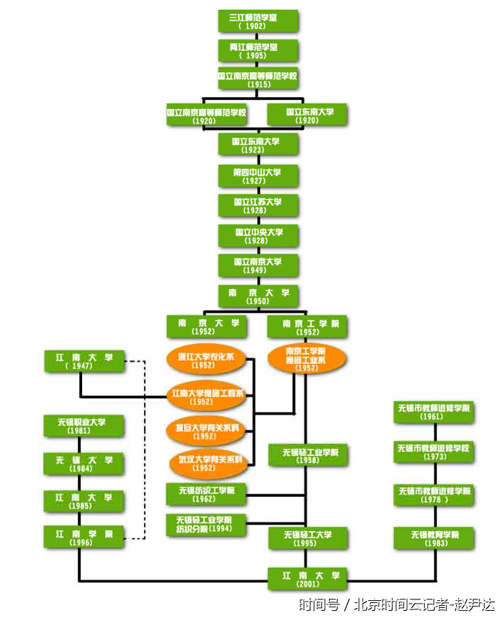
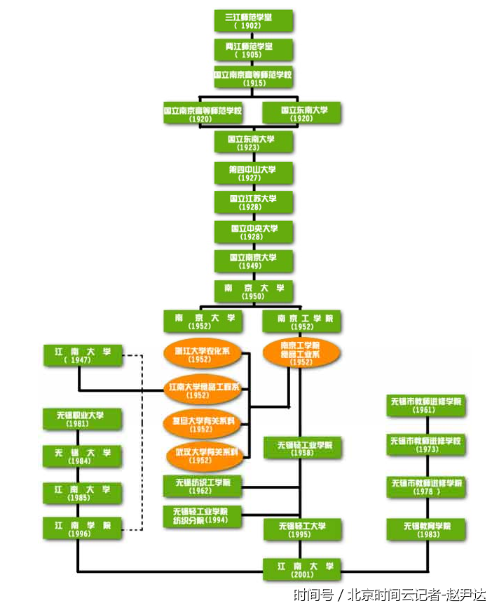
学校具有悠久的办学历史、厚重的文化积淀,源起1902年创建的三江师范学堂。
2001年无锡轻工大学、江南学院、无锡教育学院合并组建江南大学;2003年东华大学无锡校区并入江南大学。
在《美国新闻和世界报导》(US NEWS)发布的全球大学排行榜上,学校位居全球第706名、中国大陆第46名。
在世界大学排名中心(CWUR)发布的全球大学排行榜上,位居全球第788名、中国大陆第50名。
在中国管理科学研究院编制的《中国大学评价》中,位居全国第50名;在人民网发布的中国高校社会影响力排行榜上,位居全国第22名。

2003年东华大学无锡校区并入江南大学在美国新闻和世界报导(US NEWS)发布的全球大学排行榜上,学校位居全球第706名中国大陆第46名在世界大学排名中心(CWUR)发布的全球大学排行榜上,位居全球第788名中国大陆第50名在中国管...

江苏这个地级市的大学厉害了 教育部直属 211重点建设!
江南大学位于江苏省无锡市,是教育部直属、国家“211工程”重点建设高校。
学校具有悠久的办学历史、厚重的文化积淀,源起1902年创建的三江师范学堂。
2001年无锡轻工大学、江南学院、无锡教育学院合并组建江南大学;2003年东华大学无锡校区并入江南大学。
在《美国新闻和世界报导》(US NEWS)发布的全球大学排行榜上,学校位居全球第706名、中国大陆第46名。
在世界大学排名中心(CWUR)发布的全球大学排行榜上,位居全球第788名、中国大陆第50名。
在中国管理科学研究院编制的《中国大学评价》中,位居全国第50名;在人民网发布的中国高校社会影响力排行榜上,位居全国第22名。