
3月10日上午,全国政协十四届三次会议在人民大会堂举行闭幕会。被问及“体重管理年”三年计划,张文宏委员笑指记者:“像你这样的大肚子,是我们的主要目标。”

3月10日上午,全国政协十四届三次会议在人民大会堂举行闭幕会。
被问及“体重管理年”三年计划,张文宏委员笑指记者:“像你这样的大肚子,是我们的主要目标。”
“有些同志体重管理得不太好”
国家卫健委主任谈体重管理
3月9日,国家卫生健康委员会主任雷海潮在十四届全国人大三次会议民生主题记者会上强调,当前危害中国老百姓健康的首个主要危险因素和疾病,来自慢性的非传染性疾病。这也凸显了中国慢病防控的重大挑战。
“有些同志体重管理得不太好,腰围大了,体重也超了,有的还患上了慢性病,需要专业医生和专业医疗机构的帮助。”雷海潮表示。
雷海潮表示,实施“体重管理年”3年行动,普及健康生活方式。
有关慢性病防控和体重管理,要注重防治结合,提供个性化服务。我们引导医疗卫生机构设立体重门诊,来为受体重问题困扰的居民提供良好的专业咨询环境和平台。相信大家在自己的努力和专业机构人员的帮助下,能够更好地管好体重,健康生活。
雷海潮介绍,将继续从三个方面来推进慢性病的防控和体重管理工作。
慢性病的防控需要全社会共同参与,为体重管理来营造良好的社区环境、单位环境和社会环境。
持续做好有关慢性病防控和体重管理方面的知识宣传。动员医疗卫生机构积极开展健康知识的宣传和传播,进一步提升居民的健康素养。
注重防治结合,提供个性化服务。引导医疗卫生机构设立体重门诊,为受体重问题困扰的居民提供专业咨询环境和平台。
雷海潮还介绍,2024年,中国居民的期望寿命已经达到了79岁,比2023年提高了0.4岁,提前实现了“十四五”国民经济和社会发展规划目标的既定的努力方向。
不少网友点赞支持:必须响应国家号召!
国家版减肥指南
什么样的胖才是真的超重肥胖?
超重和肥胖受多种因素的影响。其中包括了遗传、饮食、身体活动水平、生活习惯以及社会环境的改变等。
体质指数(BMI)是衡量人体胖瘦程度的标准。
BMI=体重(kg)/身高(m)²
我国健康成年人的BMI正常范围在18.5至24之间。
BMI在24至28之间被定义为超重。
达到或超过28就是肥胖。其中,又根据BMI分为轻度肥胖、中度肥胖、重度肥胖以及极重度肥胖。
健康减肥该怎么吃?
此前,国家卫健委发布《成人肥胖食养指南(2024年版)》,手把手教你科学减肥!
值得注意的是,这份食谱细化到了全国不同地区的食谱示例,并备注了食谱的“总能量”。
例如,东北地区的春季食谱有“铁锅炖鱼”“菜包饭”,西北地区的食谱里有“臊子面”“油泼面”。
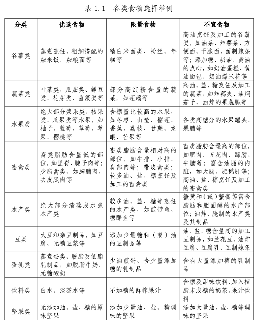
这些食物优先选
每天具体吃多少?
控制总能量摄入和保持合理膳食是体重管理的关键。控制总能量摄入,可基于不同人群每天的能量需要量(如下表),推荐每日能量摄入平均降低30%~50%或降低500~1000kcal,或推荐每日能量摄入男性1200~1500kcal、女性1000~1200kcal的限能量平衡膳食。
可根据不同个体基础代谢率和身体活动相应的实际能量需要量,分别给予超重和肥胖个体85%和80%的摄入标准,以达到能量负平衡,同时能满足能量摄入高于人体基础代谢率的基本需求,帮助减重、减少体脂。
可根据身高(cm)减去105计算出理想体重(kg),再乘以能量系数15~35kcal/kg(一般卧床者15kcal/kg、轻身体活动者20~25kcal/kg、中身体活动者30kcal/kg、重身体活动者35kcal/kg),计算成人个体化的一日能量。
来源:北京新闻广播
编辑:洪叶