这个秋天,来延庆看比赛呀~_北京时间

这个秋天,来延庆看比赛呀~

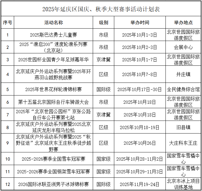
金秋时节,天高气爽,正是户外运动的黄金季。9月23日,记者从“欢庆双节微度假 畅享北京最早秋”新闻发布会上获悉,作为京张体育文化旅游带重要节点,延庆区将于今年秋季及国庆中秋双节期间,集中推出10余场高水平体育赛事活动。这些赛事涵盖国际顶级赛事、京津冀协同赛事及大众体验赛事,将以“体育+文旅”的融合模式,为京津冀市民打造一场秋日运动盛宴。

本季度赛事活动最大亮点在于构建了“国际级—国家级—京津冀/市级-区级”四层赛事体系,实现专业竞技与大众参与的全覆盖。其中,最受瞩目的当数10月17日至30日在延庆区全民健身中心综合馆举办的2025年世界花样轮滑锦标赛。作为全球花样轮滑领域的顶级赛事,本次大赛将汇聚世界各地顶尖运动员,在半个月的赛事周期里,为观众呈现兼具技巧与美感的竞技表演。赛事组委会还特别设计了专属旅游产品,串联八达岭长城等核心景点,让国际运动员与官员在参赛之余,深度感受延庆的自然与人文魅力,预计将带动区域住宿、餐饮等相关产业显著增收。

紧随其后,11月19日至24日,国际冰联亚洲男子冰球锦标赛将在北京市冰上项目训练基地开赛。届时,亚洲4个国家的顶尖男子冰球队伍将在此展开激烈角逐,不仅为亚洲冰球运动搭建专业交流平台,更将充分激活延庆后冬奥场馆的利用价值,为首都国际交往中心建设贡献力量。

在区域协同层面,两场京津冀特色赛事将成为联动纽带。10月18日,2025年“北京世园公园杯”京张公路自行车公开赛(第7站)将在世园国际旅游度假区鸣枪。作为已成功举办2届、11站的成熟赛事,本站比赛延续“京张联动”传统,赛道串联世园核心景观,选手可在骑行中沉浸式体验延庆秋日风光。同期举办的2025世园杯全国青少年足球嘉年华,将吸引京津冀地区500余名青少年足球爱好者参与,以“以赛促练”的方式推动区域青少年体育交流与人才培养。

对于喜爱户外的普通市民,延庆也准备了丰富选择。北京延庆户外运动系列赛暨2025张山营阪泉半程马拉松、2025年环燕羽山越野挑战赛、北京龙形半程马拉松将相继开赛,赛事路线串联山地、森林、村落等资源,让参与者用脚步丈量“中国天然氧吧”的金秋景致。此外,斯巴达勇士儿童赛、“滑启200”速度轮滑系列赛、北京国际自行车骑游大会等项目,覆盖不同年龄段与运动偏好,满足大众多元化的运动需求。

“体育传递活力,赛事赋能文旅。”区体育局局长柳千训表示,秋季系列赛事将进一步丰富群众体育文化生活,为京张体育文化旅游带建设注入新动能。目前,各项赛事筹备工作正有序推进,诚邀京津冀市民走进延庆,在运动中领略秋日风情,感受体育魅力。

????赛事具体举办时间如下????

这个秋天,来延庆看比赛呀~

金秋时节,天高气爽,正是户外运动的黄金季。9月23日,记者从“欢庆双节微度假 畅享北京最早秋”新闻发布会上获悉,作为京张体育文化旅游带重要节点,延庆区将于今年秋季及国庆中秋双节期间,集中推出10余场高水平体育赛事活动。这些赛事涵盖国际顶级赛事、京津冀协同赛事及大众体验赛事,将以“体育+文旅”的融合模式,为京津冀市民打造一场秋日运动盛宴。

本季度赛事活动最大亮点在于构建了“国际级—国家级—京津冀/市级-区级”四层赛事体系,实现专业竞技与大众参与的全覆盖。其中,最受瞩目的当数10月17日至30日在延庆区全民健身中心综合馆举办的2025年世界花样轮滑锦标赛。作为全球花样轮滑领域的顶级赛事,本次大赛将汇聚世界各地顶尖运动员,在半个月的赛事周期里,为观众呈现兼具技巧与美感的竞技表演。赛事组委会还特别设计了专属旅游产品,串联八达岭长城等核心景点,让国际运动员与官员在参赛之余,深度感受延庆的自然与人文魅力,预计将带动区域住宿、餐饮等相关产业显著增收。

紧随其后,11月19日至24日,国际冰联亚洲男子冰球锦标赛将在北京市冰上项目训练基地开赛。届时,亚洲4个国家的顶尖男子冰球队伍将在此展开激烈角逐,不仅为亚洲冰球运动搭建专业交流平台,更将充分激活延庆后冬奥场馆的利用价值,为首都国际交往中心建设贡献力量。

在区域协同层面,两场京津冀特色赛事将成为联动纽带。10月18日,2025年“北京世园公园杯”京张公路自行车公开赛(第7站)将在世园国际旅游度假区鸣枪。作为已成功举办2届、11站的成熟赛事,本站比赛延续“京张联动”传统,赛道串联世园核心景观,选手可在骑行中沉浸式体验延庆秋日风光。同期举办的2025世园杯全国青少年足球嘉年华,将吸引京津冀地区500余名青少年足球爱好者参与,以“以赛促练”的方式推动区域青少年体育交流与人才培养。

对于喜爱户外的普通市民,延庆也准备了丰富选择。北京延庆户外运动系列赛暨2025张山营阪泉半程马拉松、2025年环燕羽山越野挑战赛、北京龙形半程马拉松将相继开赛,赛事路线串联山地、森林、村落等资源,让参与者用脚步丈量“中国天然氧吧”的金秋景致。此外,斯巴达勇士儿童赛、“滑启200”速度轮滑系列赛、北京国际自行车骑游大会等项目,覆盖不同年龄段与运动偏好,满足大众多元化的运动需求。

“体育传递活力,赛事赋能文旅。”区体育局局长柳千训表示,秋季系列赛事将进一步丰富群众体育文化生活,为京张体育文化旅游带建设注入新动能。目前,各项赛事筹备工作正有序推进,诚邀京津冀市民走进延庆,在运动中领略秋日风情,感受体育魅力。

????赛事具体举办时间如下????

北京时间客户端