
本应惠民的电梯更新工程,为何成了业主心中的“糟心事”?近日,石景山区时代花园社区璟都馨园的多位业主向“问北京”(北京新闻广播新闻热线65159063)反映,小区物业今年启动更换电梯流程,作为附近有名的高端小区,业主们质疑,小区原装进口品牌高档电梯是否有必要全部更换?物业自行通过招投标确定施工单位、更换电梯品牌型号等流程是否合规?

本应惠民的电梯更新工程,为何成了业主心中的“糟心事”?近日,石景山区时代花园社区璟都馨园的多位业主向“问北京”(北京新闻广播新闻热线65159063)反映,小区物业今年启动更换电梯流程,作为附近有名的高端小区,业主们质疑,小区原装进口品牌高档电梯是否有必要全部更换?物业自行通过招投标确定施工单位、更换电梯品牌型号等流程是否合规?
“好电梯”要被换 检测报告 “不靠谱”?
石景山区时代花园社区璟都馨园包括璟公馆、璟公院、璟公阁三个小区,约在2009年左右陆续交付,曾是石景山区有名的高档住宅。近期,物业公司——北京茂华物业服务有限公司启动电梯更换流程,引发不少业主质疑。
“为什么我们现在用了十几年的电梯说整体要报废?并且这种电梯楼层比较低,它的使用频率很低,它是被撞残了吗?还是没有维修价值了?”,业主指出,小区原装的蒂升电梯(原蒂森克虏伯电梯)虽已使用约17年,符合国家补贴更换的使用年限,但由于小区楼层普遍不高,户型多为一梯两户、三户甚至一户,电梯使用频率相对较低。在这样的情况下,是否真的有必要对37栋楼的电梯进行“一刀切”式整体更换?
业主李女士(化姓)扫描小区内电梯码显示电梯年检合格。她说,“我查了一下,我们这个德系品牌的电梯多用于机场、医院、五星级酒店等,是比较高端的电梯品牌,如果电梯维保到位的话,应该能使用很多年”。
电梯年检合格/受访者 供图
“问北京”记者在小区多个单元内看到,物业张贴的公告显示,今年3月29日,北京建泰鑫源检测技术有限公司受物业委托,对电梯进行核查并出具报告。报告显示,电梯已使用约17年,属于老旧电梯,技术落后、结构陈旧,且该电梯多项要求与现行国家标准的要求相比,有明显产品缺陷,大修改造成本高,建议对电梯更新。
但业主刘先生(化姓)对此提出质疑,“三十几部电梯,评估完了之后可能是几种情况,有的是使用状况良好的,有的是需要我们进行一定维修的,再一种就是使用状况比较差的、需要更换的,但是我们现在看到的不是这么个情况,而是说全部更换,可我们现在很多电梯还用得好好的”。
建泰鑫源出具的《电梯核查报告》/记者 摄
业主李女士还通过检索发现,出具该核查报告的建泰鑫源公司,去年曾在昌平区某社区因出具《电梯核查报告》涉嫌违法,被昌平区市场监督管理局立案调查,由此对报告的真实性和专业性更加抱有怀疑,认为不能以此作为电梯报废依据。
建泰鑫源公司曾被立案调查/受访者 供图
物业自行招标确定电梯更换单位及品牌
更让业主们无法接受的是,直到动用公维基金签字环节前,他们才被通知物业公司已通过招投标自行确定了电梯更换的施工单位、更换的电梯品牌和型号等。据9月4日物业在各楼张贴的公告可以看到,电梯工程造价各楼略有不同,大多为每部24万元左右,减去每部电梯国债补贴15万元后,剩余分摊资金将从业主们的公维基金中支取。
物业公告中标单位等并申请使用公维基金/记者 摄
据业主李女士回忆,物业曾在今年4月就璟公馆和璟公阁两个小区的电梯更换事宜开展意见调查,“他们物业的人跟居民说就是征询一下大家的意见,看看大家同不同意,然后再决定更换,就让大家签字,说是意向书,但是最终是把那个意向书就当成授权书了。然后就擅自开始了电梯招标工作。四月份小区还进场了一家叫‘泛欧’的电梯公司,负责给我们小区做维保,后来就是这家维保公司——北京泛欧电梯有限公司中标,我们查了一下,它的中标价还是三家中最高的。它中标的电梯型号可以在网上搜到,是专供老旧小区加装改造电梯的非常经济的一款型号。我们认为电梯属于特种设备,关系到楼宇安全且还要动用业主们的公维基金,应该要开业主大会给业主知情权和选择权,但物业根本没有开”。
业主刘女士(化姓)也告诉“问北京”记者,“当时工作人员到我们家去,说有国家补贴的机会更换电梯,让咱们签字,我倒是问了说要换什么牌子的电梯也不知道,他们说就是先走个流程,还有第二次签字才会决定我们换不换,没想到第二次签字就直接是公维基金分摊明细业主签字确认了”。
区住建委:电梯核查要看有无“CMA”资质
面对质疑,物业在9月6日组织了部分业主与中标电梯厂商等举行沟通会。会上,物业相关负责人表示,是按照国补申报要求走的程序,“流程都是公开透明的,在街道、在住建也都查了很多次,也经得起查”。
时代花园社区居委会10月1日在微信群中统一回复称,自电梯更换工作启动以来,居委会与业委会始终以“尊重每一位业主意见”为原则推进问题,所有决策均围绕居民实际需求展开,目前每个楼门都已建有专属沟通群,在群里响应居民的疑问。
时代花园社区居委会10月1日群公告/受访者 供
对于业主们关注的小区电梯核查报告是否具有效力问题,“问北京”记者致电石景山区住建委咨询,据工作人员介绍,“我们主要是看它有没有‘CMA’这个资质,也就是检验检测机构资质认定。但因为目前时代花园相关的这些材料还没给我们送过来,我们还没有看到。”
2024年以来,北京市开始推进超长期特别国债支持住宅老旧电梯更新工作,重点支持使用年限超过15年、不符合现行安全标准、运行故障率高、居民更新改造意愿强烈的住宅老旧电梯更新。对于流程问题,这名工作人员回复称,“流程的话,只有住建部去年下发的,就是说要求在申报电梯更新之前,应该先征求业主意见。只是要求初期征求业主意见的时候,业主达成一致就行。最起码符合2/3业主参与,2/3里头的1/2业主同意”。
“问北京”记者了解到,现已有业主就建泰鑫源公司出具的《电梯核查报告》向石景山区市场监督管理局投诉,虽未被立案,但据石景山区市场监督管理局回复:“经调查,北京建泰鑫源检测技术有限公司受北京茂华物业服务有限公司委托,对北京茂华物业服务有限公司管理的37部电梯出具了《北京市石景山区电梯核查报告》,其中核查依据不包括电梯检验、检测标准,核查报告未标注资质认定标志。因此北京建泰鑫源检测技术有限公司开展电梯核查并出具核查报告的行为不属于特种设备检验、检测行为,也不在《检验检测机构监督管理办法》和《检验检测机构资质认定管理办法》规定的“检验检测机构向社会出具具有证明作用的检验检测数据、结果、报告”的范围内。
石景山区市场监督管理局回复内容/受访者 供图
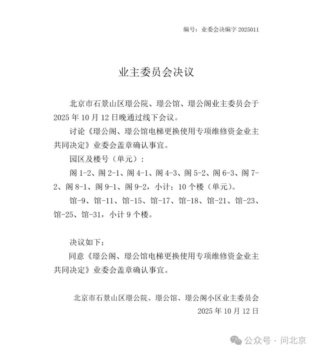
“问北京”记者从小区业委会10月12日发布的决议公告中了解到,小区37栋单元楼中,目前已有19栋同意换梯,部分已在施工中。目前小区里可见堆放着的换梯材料。
业委会决议内容/受访者 供
部分单元已开展电梯更换施工/记者 摄
不过,仍有部分居民不同意更换电梯,像刘女士这种意向调查时并未反对换梯而如今反对的业主也不在少数,刘女士告诉记者,“电梯更新工程本身是个好事,要真一步步都沟通好,换个好电梯,就算多花点钱我们也愿意……”
“问北京”记者了解到,目前已有几位居民就申请撤销换梯决议事宜已将小区业委会起诉到区法院,并将于近日开庭。后续进展,“问北京”将持续关注。
业委会公告回应被诉/受访者 供
欢迎广大网友持续为“问北京”提供新闻线索!
小 问 说
民生工程的核心
从来不是 “完成指标”
而是 “赢得民心”
原创稿件 转载需授权 否则举报
记者丨于十一 编辑丨于十一
值班主编丨喻之