已完成新三板摘牌,华莱士正式宣布退市_北京时间

3月11日,“华莱士正式宣布退市”话题冲上微博热搜。在登陆新三板近十年后,华莱士正式宣布挥别资本市场。

3月11日,“华莱士正式宣布退市”话题冲上微博热搜。在登陆新三板近十年后,华莱士正式宣布挥别资本市场。
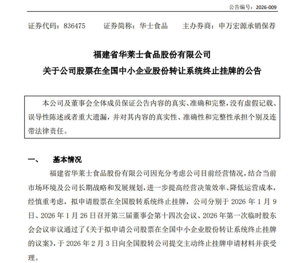
2月11日,福建省华士食品股份有限公司(简称“华士食品”)发布《关于公司股票在全国中小企业股份转让系统终止挂牌的公告》,宣告公司正式完成新三板摘牌,股票自2026年2月12日起终止在全国中小企业股份转让系统挂牌。
公告中,华士食品表示,公司因充分考虑公司目前经营情况,结合当前市场环境及公司长期战略和发展规划,进一步提高经营决策效率、降低运营成本,故拟申请公司股票在全国中小企业股份转让系统终止挂牌。
华莱士决定退市并非突然。早在今年1月9日,华士食品就宣布公司将申请终止挂牌。至1月22日,华士食品正式宣布公司股票停牌。
与许多因债务危机被迫退市的企业不同,华莱士目前的经营表现并不算差。
据华士食品公布的2025半年报显示,公司2025年上半年营收约46.25亿元,归母净利润逾1.21亿元,较上年同期增长35.32%。
然而看似稳定的基本盘背后,却是暗流涌动。
从财务数据来看,虽然华莱士2025年上半年营收较上年同期并无明显差距,但这是其营收首次出现负增长。
并且,从更长的时间维度看,公司业绩增速已连续放缓。从2022年到2024年,华士食品营收增速从24.36%降至13.31%。
此外,华莱士的财务杠杆近年也在不断加大。根据2025半年报,华士食品负债总额21.08亿元,资产负债率达到73.73%。而在2022年,华士食品的负债约为10.85亿元,仅为目前的一半。
回溯华莱士的上市历程,自2016年4月挂牌新三板以来,近十年间仅通过市场融资1000万元,对门店扩张和业务发展几乎无实质助力。相反,因挂牌上市,还需产生大额的合规审计、财报披露等费用,并持续接受监管和投资者监督。
当“付出”逐渐大于“回报”,选择在新三板悄然离场,或许正是华莱士为其下一阶段发展做出的现实选择。
公开报道显示,2001年,来自温州的华怀余、华怀庆兄弟在福州经营鞋店时,敏锐地捕捉到快餐热潮,凑足8万元在福建师范大学门口开出第一家“华莱士”。 2019年至2023年间,华士食品的营收从25亿一路狂飙至突破88亿大关。 2022年,华莱士门店数突破2万家,这个数字比同期肯德基、麦当劳、德克士三家的门店总和还要多,是中国快餐史上第一个真正意义上的“巨无霸”。
值得一提的是,有网友将此次华士食品摘牌误以为是“华莱士退出市场”,并担心“再也吃不到这么便宜的饭了”。实际情况并非如此。华士食品的摘牌只代表其暂时退出资本市场,而非门店及业务告别市场,对普通消费者的日常消费并无影响。
华士食品在此前公告中也表示,终止挂牌后,公司将持续聚焦主营业务,持续加强自身经营管理能力,提高公司市场竞争力和持续经营能力。
另外,面对激烈的市场竞争,华莱士也有创新之举。例如,今年年初,华莱士推出了“WA咖啡月卡”。消费者花费9.9元购买月卡,可在30天内,每2小时通过小程序免费兑换一杯经典美式咖啡。据此计算,每月最多可兑换210杯咖啡,单杯成本不足5分钱。此次活动的推出,标志着华莱士正式入局中国咖啡赛道,并凭借极致低价吸引周边咖啡用户,进而带动门店其他产品销量的增长。后续华莱士的转型之路,值得市场关注。
来源:海峡网、北京商报、中国基金报等

3月11日,“华莱士正式宣布退市”话题冲上微博热搜。在登陆新三板近十年后,华莱士正式宣布挥别资本市场。

3月11日,“华莱士正式宣布退市”话题冲上微博热搜。在登陆新三板近十年后,华莱士正式宣布挥别资本市场。
2月11日,福建省华士食品股份有限公司(简称“华士食品”)发布《关于公司股票在全国中小企业股份转让系统终止挂牌的公告》,宣告公司正式完成新三板摘牌,股票自2026年2月12日起终止在全国中小企业股份转让系统挂牌。
公告中,华士食品表示,公司因充分考虑公司目前经营情况,结合当前市场环境及公司长期战略和发展规划,进一步提高经营决策效率、降低运营成本,故拟申请公司股票在全国中小企业股份转让系统终止挂牌。
华莱士决定退市并非突然。早在今年1月9日,华士食品就宣布公司将申请终止挂牌。至1月22日,华士食品正式宣布公司股票停牌。
与许多因债务危机被迫退市的企业不同,华莱士目前的经营表现并不算差。
据华士食品公布的2025半年报显示,公司2025年上半年营收约46.25亿元,归母净利润逾1.21亿元,较上年同期增长35.32%。
然而看似稳定的基本盘背后,却是暗流涌动。
从财务数据来看,虽然华莱士2025年上半年营收较上年同期并无明显差距,但这是其营收首次出现负增长。
并且,从更长的时间维度看,公司业绩增速已连续放缓。从2022年到2024年,华士食品营收增速从24.36%降至13.31%。
此外,华莱士的财务杠杆近年也在不断加大。根据2025半年报,华士食品负债总额21.08亿元,资产负债率达到73.73%。而在2022年,华士食品的负债约为10.85亿元,仅为目前的一半。
回溯华莱士的上市历程,自2016年4月挂牌新三板以来,近十年间仅通过市场融资1000万元,对门店扩张和业务发展几乎无实质助力。相反,因挂牌上市,还需产生大额的合规审计、财报披露等费用,并持续接受监管和投资者监督。
当“付出”逐渐大于“回报”,选择在新三板悄然离场,或许正是华莱士为其下一阶段发展做出的现实选择。
公开报道显示,2001年,来自温州的华怀余、华怀庆兄弟在福州经营鞋店时,敏锐地捕捉到快餐热潮,凑足8万元在福建师范大学门口开出第一家“华莱士”。 2019年至2023年间,华士食品的营收从25亿一路狂飙至突破88亿大关。 2022年,华莱士门店数突破2万家,这个数字比同期肯德基、麦当劳、德克士三家的门店总和还要多,是中国快餐史上第一个真正意义上的“巨无霸”。
值得一提的是,有网友将此次华士食品摘牌误以为是“华莱士退出市场”,并担心“再也吃不到这么便宜的饭了”。实际情况并非如此。华士食品的摘牌只代表其暂时退出资本市场,而非门店及业务告别市场,对普通消费者的日常消费并无影响。
华士食品在此前公告中也表示,终止挂牌后,公司将持续聚焦主营业务,持续加强自身经营管理能力,提高公司市场竞争力和持续经营能力。
另外,面对激烈的市场竞争,华莱士也有创新之举。例如,今年年初,华莱士推出了“WA咖啡月卡”。消费者花费9.9元购买月卡,可在30天内,每2小时通过小程序免费兑换一杯经典美式咖啡。据此计算,每月最多可兑换210杯咖啡,单杯成本不足5分钱。此次活动的推出,标志着华莱士正式入局中国咖啡赛道,并凭借极致低价吸引周边咖啡用户,进而带动门店其他产品销量的增长。后续华莱士的转型之路,值得市场关注。
来源:海峡网、北京商报、中国基金报等