“修脚150元,理发40元”?老人:真是老不起啊……_北京时间

为了将养老服务机构的床位搬到老年人家中,把专业照护送到老人床边,近年来,北京市海淀区推出了养老家庭照护床位政策,初衷是为居家老人提供便捷、实惠的养老服务。但最近,家住海淀区交大嘉园社区的老人们却反映,最刚需的送餐服务无法纳入补贴范围,补贴项目和实际需求脱节;同时,部分养老驿站还存在收费偏高、定价不透明的问题……

为了将养老服务机构的床位搬到老年人家中,把专业照护送到老人床边,近年来,北京市海淀区推出了养老家庭照护床位政策,初衷是为居家老人提供便捷、实惠的养老服务。但最近,家住海淀区交大嘉园社区的老人们却反映,最刚需的送餐服务无法纳入补贴范围,补贴项目和实际需求脱节;同时,部分养老驿站还存在收费偏高、定价不透明的问题……
补贴项目与老人需求不匹配?
为贯彻落实《北京市居家养老服务条例》,进一步聚焦居家养老服务保障,2024年9月,海淀区民政局印发《海淀区养老家庭照护床位建设管理实施细则(修订)》的通知。其中表明,具有海淀区户籍且在海淀区实际居家生活,经老年人能力综合评估为自理状态,且年满80周岁及以上的独居、空巢、孤寡或计划生育特殊家庭的老年人,可享受每月300元额度的居家养老服务补贴。
家住海淀区北下关街道交大嘉园社区的居民章女士,今年成功申请到这一补贴,她介绍:“能够自理的老人给300元,可以打扫卫生、理发、修脚,陪着看病、取药,就是协助一下。”
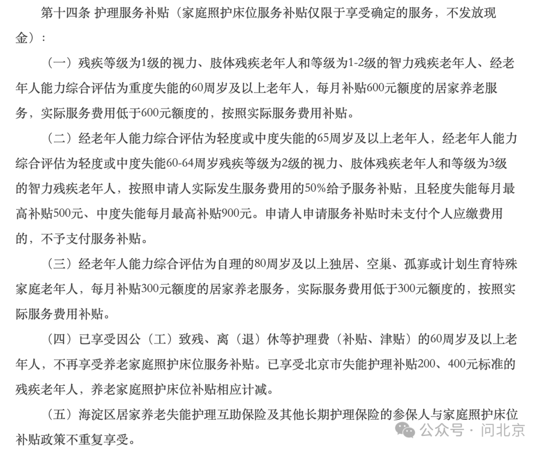
《海淀区养老家庭照护床位建设管理实施细则(修订)》第十四条 护理服务补贴
章女士向“问北京”记者介绍,家庭照护床位服务补贴有固定的使用范围,但很多项目对她这样的自理老人来说,其实并不必要。“比如修脚,我们觉得奢侈品。脚有病,那肯定要修,我们这一般的话自己剪剪就完事了。另外,理发我们在街上8块钱就可以解决问题,所以宁愿自己出钱,也不愿意用国家的钱。陪着走路还要40块钱一小时,真是老不起啊。”章女士说。
“问北京”2024年3月曾报道,自2024年4月起,海淀区高龄自理老人每月300元补贴中,仅150元可用于送餐服务,剩余150元需用于其他居家养老服务。
图源网络
而如今,章女士向“问北京”记者反映,这300元补贴已经完全不能用于送餐服务。章女士曾向一养老服务机构咨询后得知,如果想要送餐上门,还需额外支付5元的送餐服务费,“老年食堂的餐费我们可以自己出,但是你送的也是服务,属于服务。(养老服务机构说)不行,是不包含这个服务在里边,你得一次再出钱。最需要的它没有,不需要的添了好多项目,我们觉得有点不太好。”
收费偏高 定价不透明?
“理发40元,上门修脚150元。擦玻璃一平米22元,要10平米起步,擦一次就这220块钱。一般保洁一小时50元,要两小时起步,来打扫一次卫生要100元。”章女士说,除了补贴项目与需求脱节,她的邻居曾向钢研社区羽翼养老服务驿站咨询补贴使用范围和收费情况,可驿站的高额定价,让老人们难以承受。
“问北京”记者以老人亲属的身份向这一养老服务驿站询问300元家庭照护床位服务补贴的使用范围,工作人员表示:
羽翼养老服务驿站:比如说像理发、保洁、助医、助行。300元的话是享受50%的一个服务。
记者:50%的服务指哪些?
羽翼养老服务驿站:50%就是一半一半费用,您比如说超出了咱们这个300元服务费之后,您再付它的50%就行了。老人这300元服务用完之后再次理发的情况下,不是40元嘛,40元的情况下,老人掏20元就行。
记者:是全区所有养老服务驿站都是这一个定价吗?
羽翼养老服务驿站:由海淀区民政局统一标价,统一定价。
工作人员发给记者一张羽翼养老服务驿站服务内容(市场普惠服务卡)价目表。其中显示,日间或晚间入户照料12小时,一天260元起。助餐服务包括送餐入户,餐费需自理,非月订28元每份。上门理发40元一次,上门修脚150元一次,陪同出行40元每小时,两个小时起。
羽翼养老服务驿站服务内容(市场普惠服务卡)价目表
随后,“问北京”记者查询到了海淀区民政局印制的“海淀区养老家庭照护床位政策”宣传海报,其中具体标明了补贴适用的项目,包括40元每小时的居家助洁、20元一次的上门理发、40元一小时的上门餐食制作、50元一次的修脚和50元一小时的上门精神慰藉等18大类的服务项目。
为何羽翼养老服务驿站补贴项目定价与海淀区民政局的宣传内容大不相同,甚至部分项目收费高出几倍?对于海淀区民政局宣传海报上的定价,养老服务驿站的工作人员表示:“(海淀区民政局)这个是最早,然后咱们这边后期有调整。”
为核实了解情况,“问北京”记者也向交大嘉园社区附近的中国气象局社区养老服务驿站和北下关街道养老服务中心询问情况,工作人员都表示,海淀区所有依法备案的养老服务机构,补贴服务单价必须遵循海淀区民政局统一定价,同时补贴项目也仅限于享受确定的服务,其中并不包含送餐服务。
随后,记者再次致电钢研社区羽翼养老服务驿站,询问为何与其他养老服务机构的补贴定价标准不同。
记者:修脚咱那是150元一次,那蓝色的(海淀区民政局印制海报)上面应该是一次50元,这都贵三倍了。
羽翼养老服务驿站:修脚50元的我们也有。
记者:我不(主动)问,怎么知道有修脚50元的。项目和海报上的也不对应,如果要用这300块钱的话,按哪个走呢?
羽翼养老服务驿站:就是按照您给我发的那个。您看我们上面写的是市场普惠服务卡,这是市场普惠,您给我发的这个是咱们按照民政局统一标准的。
记者:您第一次可不是跟我这么说,我要不问,那这就按那(市场普惠服务卡)执行去了?
羽翼养老服务驿站:不不不,您要是签协议的时候,我们会跟您说清楚。
图源网络
针对钢研社区羽翼养老服务驿站工作人员介绍家庭照护床位服务补贴项目和收费存在前后不一致的情况,“问北京”记者也以市民身份反映给了海淀区民政局,养老服务指导中心的工作人员表示:“我们也会向羽翼这个公司运营商负责人去问一下情况,然后督促他们对讲解政策的人员进行一下培训。”
养老补贴如何对准真实需求?
养老服务指导中心工作人员介绍,海淀区民政局已制定养老家庭照护床位补贴服务清单,如果驿站不具备提供清单上部分项目的能力,可不予提供,同时补贴服务项目不能超出清单范围。养老服务机构可以推出清单外的市场化增值服务,相关费用需由老人自行承担。此外,工作人员也表示,从养老家庭照护床位补贴中扣除的项目费用,均按照服务项目清单上标注的价格执行。
此前,居民章女士提出,目前家庭照护床位服务补贴所能使用的项目,对很多老人来说并非刚需,大家希望项目可以增设送餐服务,将补贴用在“刀刃上”。针对这一诉求,养老服务中心工作人员表示:“现在政策没有要调整的计划,但是我们可以把相关的诉求记录下来,如果有计划要调整的时候,我们会把这一条往上报一下。”
家住交大嘉园社区的居民吕先生坦言,海淀区养老家庭照护床位政策是一项惠民利民的好政策,但是想要真正满足居家老年人的养老服务需求,还需要倾听老年人的实际需求,灵活施策,“建议要把老人的需求介入进去,不是我们需求的,不能够促进这个养老事业的真正发展,所以我们建议就是要比较灵活。”
后续进展,“问北京”将持续关注。

为了将养老服务机构的床位搬到老年人家中,把专业照护送到老人床边,近年来,北京市海淀区推出了养老家庭照护床位政策,初衷是为居家老人提供便捷、实惠的养老服务。但最近,家住海淀区交大嘉园社区的老人们却反映,最刚需的送餐服务无法纳入补贴范围,补贴项目和实际需求脱节;同时,部分养老驿站还存在收费偏高、定价不透明的问题……

为了将养老服务机构的床位搬到老年人家中,把专业照护送到老人床边,近年来,北京市海淀区推出了养老家庭照护床位政策,初衷是为居家老人提供便捷、实惠的养老服务。但最近,家住海淀区交大嘉园社区的老人们却反映,最刚需的送餐服务无法纳入补贴范围,补贴项目和实际需求脱节;同时,部分养老驿站还存在收费偏高、定价不透明的问题……
补贴项目与老人需求不匹配?
为贯彻落实《北京市居家养老服务条例》,进一步聚焦居家养老服务保障,2024年9月,海淀区民政局印发《海淀区养老家庭照护床位建设管理实施细则(修订)》的通知。其中表明,具有海淀区户籍且在海淀区实际居家生活,经老年人能力综合评估为自理状态,且年满80周岁及以上的独居、空巢、孤寡或计划生育特殊家庭的老年人,可享受每月300元额度的居家养老服务补贴。
家住海淀区北下关街道交大嘉园社区的居民章女士,今年成功申请到这一补贴,她介绍:“能够自理的老人给300元,可以打扫卫生、理发、修脚,陪着看病、取药,就是协助一下。”
《海淀区养老家庭照护床位建设管理实施细则(修订)》第十四条 护理服务补贴
章女士向“问北京”记者介绍,家庭照护床位服务补贴有固定的使用范围,但很多项目对她这样的自理老人来说,其实并不必要。“比如修脚,我们觉得奢侈品。脚有病,那肯定要修,我们这一般的话自己剪剪就完事了。另外,理发我们在街上8块钱就可以解决问题,所以宁愿自己出钱,也不愿意用国家的钱。陪着走路还要40块钱一小时,真是老不起啊。”章女士说。
“问北京”2024年3月曾报道,自2024年4月起,海淀区高龄自理老人每月300元补贴中,仅150元可用于送餐服务,剩余150元需用于其他居家养老服务。
图源网络
而如今,章女士向“问北京”记者反映,这300元补贴已经完全不能用于送餐服务。章女士曾向一养老服务机构咨询后得知,如果想要送餐上门,还需额外支付5元的送餐服务费,“老年食堂的餐费我们可以自己出,但是你送的也是服务,属于服务。(养老服务机构说)不行,是不包含这个服务在里边,你得一次再出钱。最需要的它没有,不需要的添了好多项目,我们觉得有点不太好。”
收费偏高 定价不透明?
“理发40元,上门修脚150元。擦玻璃一平米22元,要10平米起步,擦一次就这220块钱。一般保洁一小时50元,要两小时起步,来打扫一次卫生要100元。”章女士说,除了补贴项目与需求脱节,她的邻居曾向钢研社区羽翼养老服务驿站咨询补贴使用范围和收费情况,可驿站的高额定价,让老人们难以承受。
“问北京”记者以老人亲属的身份向这一养老服务驿站询问300元家庭照护床位服务补贴的使用范围,工作人员表示:
羽翼养老服务驿站:比如说像理发、保洁、助医、助行。300元的话是享受50%的一个服务。
记者:50%的服务指哪些?
羽翼养老服务驿站:50%就是一半一半费用,您比如说超出了咱们这个300元服务费之后,您再付它的50%就行了。老人这300元服务用完之后再次理发的情况下,不是40元嘛,40元的情况下,老人掏20元就行。
记者:是全区所有养老服务驿站都是这一个定价吗?
羽翼养老服务驿站:由海淀区民政局统一标价,统一定价。
工作人员发给记者一张羽翼养老服务驿站服务内容(市场普惠服务卡)价目表。其中显示,日间或晚间入户照料12小时,一天260元起。助餐服务包括送餐入户,餐费需自理,非月订28元每份。上门理发40元一次,上门修脚150元一次,陪同出行40元每小时,两个小时起。
羽翼养老服务驿站服务内容(市场普惠服务卡)价目表
随后,“问北京”记者查询到了海淀区民政局印制的“海淀区养老家庭照护床位政策”宣传海报,其中具体标明了补贴适用的项目,包括40元每小时的居家助洁、20元一次的上门理发、40元一小时的上门餐食制作、50元一次的修脚和50元一小时的上门精神慰藉等18大类的服务项目。
为何羽翼养老服务驿站补贴项目定价与海淀区民政局的宣传内容大不相同,甚至部分项目收费高出几倍?对于海淀区民政局宣传海报上的定价,养老服务驿站的工作人员表示:“(海淀区民政局)这个是最早,然后咱们这边后期有调整。”
为核实了解情况,“问北京”记者也向交大嘉园社区附近的中国气象局社区养老服务驿站和北下关街道养老服务中心询问情况,工作人员都表示,海淀区所有依法备案的养老服务机构,补贴服务单价必须遵循海淀区民政局统一定价,同时补贴项目也仅限于享受确定的服务,其中并不包含送餐服务。
随后,记者再次致电钢研社区羽翼养老服务驿站,询问为何与其他养老服务机构的补贴定价标准不同。
记者:修脚咱那是150元一次,那蓝色的(海淀区民政局印制海报)上面应该是一次50元,这都贵三倍了。
羽翼养老服务驿站:修脚50元的我们也有。
记者:我不(主动)问,怎么知道有修脚50元的。项目和海报上的也不对应,如果要用这300块钱的话,按哪个走呢?
羽翼养老服务驿站:就是按照您给我发的那个。您看我们上面写的是市场普惠服务卡,这是市场普惠,您给我发的这个是咱们按照民政局统一标准的。
记者:您第一次可不是跟我这么说,我要不问,那这就按那(市场普惠服务卡)执行去了?
羽翼养老服务驿站:不不不,您要是签协议的时候,我们会跟您说清楚。
图源网络
针对钢研社区羽翼养老服务驿站工作人员介绍家庭照护床位服务补贴项目和收费存在前后不一致的情况,“问北京”记者也以市民身份反映给了海淀区民政局,养老服务指导中心的工作人员表示:“我们也会向羽翼这个公司运营商负责人去问一下情况,然后督促他们对讲解政策的人员进行一下培训。”
养老补贴如何对准真实需求?
养老服务指导中心工作人员介绍,海淀区民政局已制定养老家庭照护床位补贴服务清单,如果驿站不具备提供清单上部分项目的能力,可不予提供,同时补贴服务项目不能超出清单范围。养老服务机构可以推出清单外的市场化增值服务,相关费用需由老人自行承担。此外,工作人员也表示,从养老家庭照护床位补贴中扣除的项目费用,均按照服务项目清单上标注的价格执行。
此前,居民章女士提出,目前家庭照护床位服务补贴所能使用的项目,对很多老人来说并非刚需,大家希望项目可以增设送餐服务,将补贴用在“刀刃上”。针对这一诉求,养老服务中心工作人员表示:“现在政策没有要调整的计划,但是我们可以把相关的诉求记录下来,如果有计划要调整的时候,我们会把这一条往上报一下。”
家住交大嘉园社区的居民吕先生坦言,海淀区养老家庭照护床位政策是一项惠民利民的好政策,但是想要真正满足居家老年人的养老服务需求,还需要倾听老年人的实际需求,灵活施策,“建议要把老人的需求介入进去,不是我们需求的,不能够促进这个养老事业的真正发展,所以我们建议就是要比较灵活。”
后续进展,“问北京”将持续关注。