
近日,西安科技大学测绘科学与技术学院一名专职教师向记者反映:今年1月,自己所带课程的期末成绩出来后,1名成绩不合格的学生家长以“影响孩子前途”“造成污点”为由要求学生修改成绩,并对老师进行语言上的威胁。该学院相关人员也多次提到该家长“有背景”,要求老师修改成绩。

近日,西安科技大学测绘科学与技术学院一名专职教师向记者反映:今年1月,自己所带课程的期末成绩出来后,1名成绩不合格的学生家长以“影响孩子前途”“造成污点”为由要求学生修改成绩,并对老师进行语言上的威胁。该学院相关人员也多次提到该家长“有背景”,要求老师修改成绩。
另外,该教师还反映,学院为了给另一位补考学生成绩修改成绩,在这名老师不知情的情况下,将该课程的成绩录入权限从系统上转移,由其他老师将不合格的成绩修改为合格分数。
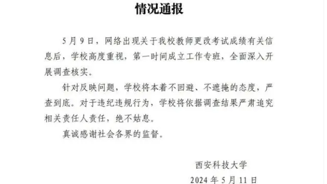
5月11日,西安科技大学官网通报“改成绩事件”,称已成立专班开展调查。全文如下:
原本正常的考试,为何会出现修改成绩的不正常之事?原本属于老师合理权限内的考试,为何会受到多方干涉?到底是什么压力让学院私下修改了学生成绩?针对诸多疑问,该校宣传部门相关工作人员表示,目前学校已成立调查组,其他信息还不清楚。
对此,学校确有必要进行客观、公正的调查,及时回应社会关切。如果确实存在学生、家长以及学校有关人员要求教师修改成绩,甚至直接进入教务系统违规修改的问题,必须对责任人进行严肃处理。
从媒体报道信息看,这名教师始终坚持原则,该给学生多少分,就给多少分,拒不修改,非常可贵。这不仅是坚持教育原则,维护考试评价的公平性、公正性,更是以实际行动践行严格要求,不给学生成绩“放水”。
学生、家长对考试成绩有疑问,提出复核,是其正当权利。如果复核不存在考题难度、评分规则等问题,那成绩是不能随意修改的。这是大学教学管理的基本规定。没有正当理由,却明目张胆地要求教师修改成绩,无疑就是无理取闹了。
出现这种荒唐事,学校怕“闹”是一方面原因。一些学校担心学生、家长“闹”出舆情,于是要求教师“息事宁人”,把成绩改了算了。
另一方面,由于学生的成绩直接影响到保研、评优、毕业、就业等,有的学校也会希望成绩“好看”一点。此前就有媒体报道,有教师反映,学校要求教师放松对学生的要求。显然,这些学校忘记了育人职责。
因此,要加强大学的教风、学风建设,就要把教学自主权交给教师,同时改革考核评价体系,引导教师把更多精力用于教育教学,从严要求学生。对于教师严格评分的做法,学校应鼓励、支持,而非相反。
据报道,要求教师修改成绩的学生家长除了声称要告到教育厅,还称“我跟你们学校的某位老师有点关系”,是“某研究院的院士团队成员”。这就提醒,学校要调查其是否存在利用自己和校方的关系,要求修改学生成绩的行为。
要知道,家长不管帮孩子修改成绩是否最终成功,只要存在这类行为,都属于不当行为。此外,值得追查的是,该学院是如何越过教师本人,进入教务系统修把学生的补考不通过改为通过的。
当前,我国正在建设高质量高等教育体系,在此要求下,就必须提高人才自主培养,坚持严格的人才培养标准。
为此,大学更需对靠“闹”改成绩的行为明确说不,并对威胁、干扰教师履行教学职责的行为依法依规追究。无论如何,逼教师修改成绩这类事,都不应该发生在大学校园里。
主播点评:成绩按“闹”修改?这事关高等教育尊严
期末考试成绩也能修改?如果说是阅卷老师批改有误,那当然应该给予纠正,但是如果以所谓“影响前途” 为由,通过学院向教师施压修改成绩,突破的不仅是原则和底线,更是大众认知。道理再简单不过,如果成绩可以按“闹”修改或者按“需”修改,那还要考试做什么?更何况,修改考试成绩、弄虚作假,涉嫌违规违法。在教育部出台的《普通高等学校学生管理规定》中就有相关规定。真实记载学生成绩,是老师的权利,更是为学生负责。
此外,这件事之所以引发热议,还因为家长加入其中。大学生都是成年人了,高校的专业性教学和中小学的基础性教育也有很大不同,家长该放手时就要放手。要让自己的孩子学会承担、对自己负责,这可能比成绩更重要。
目前,该校宣传部门相关工作人员表示,学校已经成立了调查组。期待调查组能够尽快查明事实、厘清责任。大学 需对靠“闹”改成绩的行为明确说不,并对威胁、干扰教师履行教学职责的行为依法依规追究。这不仅事关考试的严肃性和公平公正,也事关教师的权益,以及高等教育的尊严。
主播:阚成伟
编辑:申京辉
责编:王潇