
北京流感疫苗接种指南01接种时间安排本着安全第一、有序实施原则,2021年本市流感疫苗接种工作将分批实施。

北京流感疫苗接种指南
01
接种时间安排
本着安全第一、有序实施原则,2021年本市流感疫苗接种工作将分批实施。
9月22日起启动第一批次接种,主要面向60岁及以上京籍老年人和自费接种人群。
第二批次将于10月上旬开始,主要面向中小学校、中等专业学校、技工院校学生。
第三批次将于10月下旬开始,主要面向重大活动应急保障人员,流感疫苗免费接种工作将持续至12月底,较往年延长一个月,自费流感疫苗接种工作将持续至2022年2月底。
02
接种对象
1.免费流感疫苗接种人群
(1)具有本市居民身份证明/社会保障卡,年龄在60周岁及以上(出生日期在1961年12月31日之前)的老年人;
(2)所有在校的各类中小学校学生(包括小学、普通中学、中专学校、职业高中、技工院校、工读学校、特殊教育学校的本国和外籍学生);
(3)各区卫生健康行政部门认定的重大活动应急保障人员(含新冠肺炎疫情防控一线人员)。
2.推荐自费接种人群
参考中国疾病预防控制中心《中国流感疫苗预防接种技术指南》中所推荐的人群。
03
市疾控中心
推荐这些人群优先接种
结合当下新冠肺炎疫情全球大流行背景,推荐以下人群为优先接种对象:
1、医务人员, 包括临床救治人员、公共卫生人员、卫生检疫人员等;
2、大型活动参加人员和保障人员;
3、养老机构、长期护理机构、福利院等人群聚集场所脆弱人群及员工;
4、重点场所人群,如托幼机构、中小学校的教师和学生,监所机构的在押人员及工作人员等;
5、其他流感高风险人群,包括60岁及以上的居家老年人、6月龄-5岁儿童、慢性病患者、6月龄以下婴儿的家庭成员和看护人员以及孕妇或准备在流感季节怀孕的女性等。
6、对于≥6月龄且无禁忌证的人群均可接种流感疫苗。
04
接种方法
今年我市继续采用统一组织和提前预约两种方式开展流感疫苗接种工作,免费接种的人群,由相关责任单位统一组织,分批、分时段预约接种。
中小学生由学校组织,在征得学生家长的同意下统一接种。本市出生日期在1961年12月31日之前的京籍老年人,可由村/居委会组织,在约定时间段凭本人有效身份证或社保卡去流感疫苗接种门诊接受免费接种。
自费接种流感疫苗的市民,需要提前向接种门诊预约,可以通过首都疫苗APP、电话、现场登记、微信公众号及其他网络预约方式完成预约。
免费接种点
东城区
西城区
朝阳区
海淀区
丰台区
石景山区
门头沟区
昌平区
大兴区
顺义区
通州区
房山区
平谷区
密云区
怀柔区
延庆区
燕山
经开
自费接种点
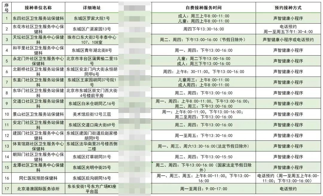
东城区
西城区
朝阳区
海淀区
石景山区
门头沟区
昌平区
大兴区
顺义区
通州区
房山区
平谷区
密云区
怀柔区
延庆区
燕山
经开