
今天(5月10日)首班车起,清河交通枢纽正式开通运营首批6条入驻公交线,行车线路有变化!

今天(5月10日)首班车起,清河交通枢纽正式开通运营首批6条入驻公交线,行车线路有变化!
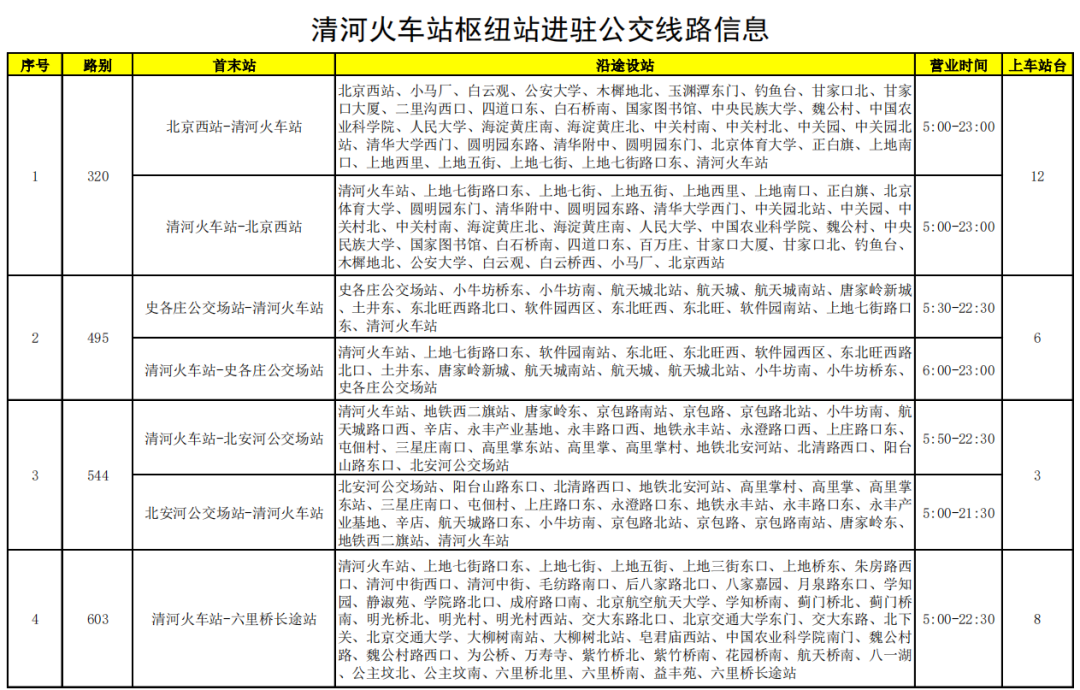
这6条线路与途经上地东路的521路,共同承担清河火车站地面公交服务功能。与枢纽站启用前相比,新增清河火车站前往北京西站、中关村、北安河、软件园、唐家岭等多个地面公交服务方向。
这6条公交线路都有哪些变化?营业时间怎样?一图速看
公交线路各站点详细信息点击放大查看
鉴于清河火车站枢纽站周边规划道路仍在建设中,后续将结合该区域道路网的完善,再行引入其他线路。
来源:北京海淀
编辑:张国华
责编:段忠俊