
吉安1、禁止货车通行路段:大桥西路、沿江路、北门路、安宁路、井冈山大道(城北转盘至吉安南大道段)、吉州区行政社区服务中心东侧道路(待命名)、长冈北路、长冈南路、石阳路、韶山东路、韶山西路、鹭洲东路、鹭洲西路、广场西路、广场东路、广场北路...

【卡车之家 原创】对于货车司机来说,平时最害怕的就是违章被拍。我国很多城市都实行货车限行政策,对于不熟悉的卡友,很多时候一不小心就闯进了限行区域,被高清摄像头拍下,分分钟扣分罚款。今天我们来为大家盘点一下全国货车限行区域。首先奉上的是华东地区的限行区域(由于我国城市比较多,本次盘点的城市主要是一些货运量比较大的城市):
● 山东省
济南:大型货车(2吨以上,含2吨)禁止在二环路以内道路(含二环东路)上通行;城市高架路禁止2吨以上(含2吨)大型货车通行。
2吨以下(不含2吨)市区禁行路线是:花园路、明湖东路、明湖北路、明湖西路、经一路营市街槐村街、英雄山路、纬二路、济泺路、解放路、泉城路、共青团路经四路、黑虎泉西路、经二路、建国小经三路、经七路、泺源大街、经十路。每天7时至21时禁止通行。
青岛:市区遵义路、滨海路、天水路以南,滨海大道(含)以西,环湾路、杭州支路以东为限时限行区。需在该区域通行的重中型货车,应当领取公安部门核发的通行证,严禁无证上路。已领取通行证的重中型货运车辆每日7时至9时30分和16时30分至19时禁止在该区域通行。
自2016年12月20日起,胶州市大营路从广州北路至惜苑路路段禁止1.5吨(含1.5吨)以上的货车通行,请过境车辆绕行其它道路行驶。
临沂:规定对货车禁行区域、时间和吨位都进行了限制。对载货汽车不再核发长期市区通行证,载货汽车根据道路交通管理的实际需求按核定载质量、通行时间和规定线路进入市区。对于载货汽车按禁区A、B、C分区进行管理。
1、核定载质量1.0吨(含)以下的载货汽车在(9:00—16:00)、(22:00—次日6:00)时间段可在禁区A环线及以内区域道路通行,其他时间禁止通行,特殊车辆、特殊要求路段除外。
禁区A:广州路(三和五街)---滨河北路---北京路沂河大桥(三和街沂河大桥)---滨河西路---金雀山路沂河大桥---滨河东路---陶然路---通达路---马陵山路(通达北路)---广州路(三和五街)。
2、核定载质量2.0吨(含)以下的载货汽车在禁区B环线及以内至禁区A环线以外区域道路全天通行,特殊车辆、特殊要求路段除外。
禁区B:南京路(青年路)---滨河北路---北外环大桥---滨河东路---三和东街---东兴路---香港路---沂河路---光耀大桥---沂河路---沂州路---清河北路---蒙山大道---南京路(青年路)。
3、核定载质量2.0吨(含)以下的载货汽车在(9:00—16:00)和(22:00—次日6:00)时间段可在禁区C环线及以内区域道路通行,其他时间禁止通行,特殊车辆除外。
禁区C:(1)罗庄范围:通达南路---文化路---罗六路---沂河路---通达南路;(2)高新技术开发区范围:湖西路---新华路---宝山路---湖北路---湖西路。
4、其他规定
(1)蒙山大道(双岭路---陶然路)全天禁止核定载质量5吨(含)以上的货车通行;
(2)祊河南路全段(蒙山大道---费县)、祊河北路(蒙山大道---206国道)段全天禁止货运车辆通行。
(3)以下路段全天禁止货运车辆通行:①北城新区北京路(三和街)全段;②解放路(通达路至滨河东路);③滨河西路(蒙山大道至光耀大桥);④滨河北路(蒙山大道祊河大桥至北京路沂河大桥);⑤滨河东路(光耀大桥至北京路沂河大桥)。
(4)核定载质量1.0吨(含)以下的轻型封闭货车,暂不受禁行区域、时间的限制。
(5)确需到市区进行装卸货物,核定载质量2吨以上的载货汽车可在22:00—次日6:00内通行禁区A、B、C区域内道路(特殊要求路段外);在此时间段之外确需进入市区的,可提前到目的地辖区交警大队办理临时通行证。过境载货汽车禁止通行禁区A、B、C区域内道路。
● 江苏省
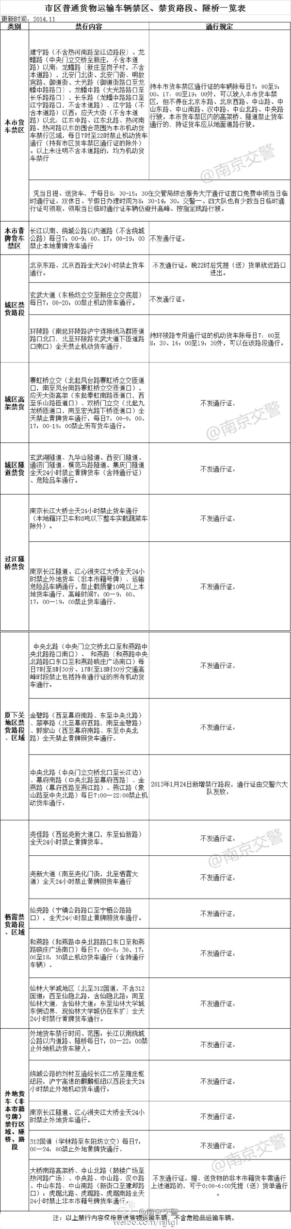
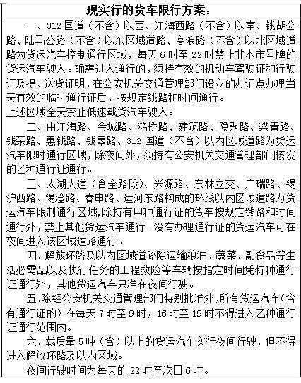
南京:
无锡:
连云港:
1、禁止货车(蓝牌除外)、危化品运输车、教练车、农用运输车、拖拉机和人力、畜力平板车(三轮车)在盐河路(含)以东、人民路(含)、凌州路(含)以南、学院路(含)以西、海宁路(含)以北区域内的所有道路,中山西路(含)以北、云和路(含)以东、大港路(不含)以南、大巷路(含)以西区域内的所有道路以及不在上述区域内的BRT快速公交沿线,海连西路、江化路、港城大道以南的花果山大道、宁东路路口至郁海广场之间的瀛洲南路、幸福桥至东风路之间的幸福路、花园路至新海路之间的秦东门大街等路段通行。
2、禁止燃油、电动三轮车在盐河路(含)以东、人民路(不含)、凌州路(不含)以南、学院路(不含)以西、海宁路(含)以北区域内的所有道路,中山西路(含)以北、云和路(不含)以东、大港路(不含)以南、大巷路(不含)以西区域内的所有道路以及不在上述区域内的BRT快速公交沿线,开发区转盘至港城大道之间的黄河路、昆仑山路,花园路至海青路(老204国道)之间的秦东门大街路段、幸福桥至东风路之间的幸福路,以及火车站、汽车站周边100米以内道路等路段通行。运送家具、家电、食品等群众生活物品的上述车辆可在12:30—13:30、19:00—次日7:00时段通行。
3、东方大道神泉路至新光路段禁止一切货运车辆、危化品运输车辆、教练车辆通行,其他机动车以下时段禁止通行:6:40~7:00,11:50~12:20,13:40~14:10,17:40~18:00,21:30~22:10;五羊路港城大道至经六路段禁止一切货运车辆、危化品运输车辆、教练车辆通行,禁行时段为:6:30~19:00(法定节假日及双休日除外);翰林路大港路至鸿海路段、瀚海路平山路至北崮山路段禁止一切货运车辆、危化品运输车辆、教练车辆通行,禁行时段为:6:30~19:00(法定节假日及双休日除外)。
4、每天的7时至20时,黄标车和未取得“绿标”的机动车将被禁止驶入以下区域:赣榆区金海路、宁海路、204国道、242省道(含本道路,204国道、242省道除外)所合围区域;海州区解放路、朝阳路、盐河路、郁洲路(含本道路,盐河路除外)所合围区域;连云区陇海铁路、中山路、东园路、海棠路(含本道路,陇海铁路除外)所合围区域;花果山风景区松门以内道路和苏马湾风景区东西两个出入口之间道路。
● 安徽省
安徽省境内所有高速公路对危险品运输车辆实行夜间限时通行,每日凌晨2时至5时禁止各类载运爆炸物品、易燃易爆化学物品以及剧毒、放射性等危险品的机动车通行省内各高速公路。
合肥:
1、载货汽车不得进入合肥市区一环路以内(含一环路)行驶;小型货车、大型客车也禁止在高架道路和立交桥上通行。
2、早晚高峰期间,绿化、环卫、邮政等车辆将禁止在一环路(含)以内道路通行,其中快递车辆禁止时间为7:30-8:30、17:30-18:30。
3、为各大商场、超市配送生鲜农副产品的小型货车,公共设施维保单位自备货车,以及为各大医院配送药品、器械等特殊货物的小型货车。每日7:30-8:30、17:00-19:00不得在一环路(含)以内道路通行。
芜湖:
禁行范围:北侧:齐落山路——九华北路——万春路;东侧:徽州路——北京东路——中江大道;南侧:峨山路;西侧:长江中路——长江南路。
1、对大、中型货车实行区域性、时段性限制通行管理,禁止在峨山路以北、长江中、南路以东、齐落山路以南、九华北路以南、万春路以南、徽州路以西、北京东路以北、中江大道西段以西(不含上述路段)为环线以内区域道路上行驶;对禁区范围以外的道路,按照交通标志、标线的指示通行。
2、小型货运车辆禁区范围:禁止在九华中路、赭山路、银湖南路、长江中路、沿河路为环线以内区域的道路上通行(不含上述路段)。
马鞍山:
2016年11月1日起,马鞍山市建成区将实行黄标车全天24小时限行,限行区域范围扩大为由恒兴路、幸福路、天门大道、江东大道北段、林里路、慈湖河路、银杏大道、霍里山大道、旅游大道、泰山大道、马向路、霍里山大道、采石河路、天门大道、沿江大道围成的区域(如上图所示)。
蚌埠:
一、限行区域(限行时间:6:00-21:00)
东海大道以北、华光大道(长征南路)以东、淮河圈堤路以南、解放路以西(不含上述路段)
二、限行路段(限行时间:24小时)
黄山大道(迎宾大道-解放路)、学翰路(胜利东路-黄山大道)、东海大道(高铁东路-华光大道)、解放路(涂山路-淮上大道)、朝阳路(东海大道-淮上大道)。因特殊情况确需通行的,应当按照市公安机关交通管理部门批准的时间和路线通行。
● 浙江省
杭州:
1、杭州主城区全天禁止外地大货车进入。杭州牌照大型货车白天需凭通行证进入,晚19时后8吨以下货车可以通行。
(红色为限行道路,绿色为可通行道路)
2、青山湖街道青山大道以西(滨河路至北环北二路)、科技大道以北(大园路至滨河路)、胜联路以南(大园路至崇文路)、崇文路以东(胜联路至滨河路),全天24小时禁行。禁行后绕行路线:东西方向外围绕行102省道、科技大道;东向北方向绕行崇文路、胜联路至大园路往北;西向北方向绕行崇文路、胜联路至大园路往北;北向南绕行胜联路、崇文路至科技大道。
3、萧山区限行:时代大道、亚太路、03省道、大南线、塘湄线、塘新线、104国道、钱塘江南岸江堤路、利民河、文明路、风情大道、越王路、湘湖路等道路围合区域内的所有道路。时代大道、亚太路、03省道、大南线、塘湄线、塘新线、104国道等限行区边界道路不限行;钱塘江南岸江堤路、文明路、风情大道、越王路、湘湖路等限行区边界道路限行,全天24小时限行。
宁波:
1、7:00-9:00、16:30-18:30,禁止一切载货汽车(含专项作业车)在机场路高架(青林湾大桥南-石碶联丰村道)、通途路高架(环城西路东—甬梁线东)、南环高架(机场高架-福明路)和北环高架(高速宁波北出口-康桥南路东)上双向通行。
2、0:00—24:00禁止黄色号牌载货汽车(含专项作业车)在机场路高架(青林湾大桥南-石碶联丰村道)、机场北路高架(长兴东路北—荣吉西路南)、通途路高架(环城西路东—甬梁线东)、南环高架(机场高架-福明路)和北环高架(高速宁波北出口-康桥南路东)上双向通行。
温州:
1、瓯海大道快速路限制40吨及40吨以上重型载货汽车通行,同时也限制三轴以上(不包含三轴)重型载货汽车通行。
2、龙港镇城区货车限行区域:龙金大道与沿江路交叉路口—龙金大道—世纪大道—彩虹大道与鳌江围合区域内的道路(不含上述道路),2吨以上货运车辆每日6时至22时禁止通行。
3、黄标车限行区域:
平阳县——昆阳镇:环城西路—104国道—良农路—万鳌路—昆鳌路—新104国道,在上述范围区域内限行(不含上述道路)。
温州市区及瑞安:市瓯江以南,沿甬台温铁路—宁波路—大连路—福州路—高桐公路—瑞枫线—沿江西路—滨江大道—上东路—开发区大道—瑞安大桥连接线—滨海大道(不含上述道路)范围内所有道路;江心屿、七都岛、灵昆岛岛内道路。
永嘉县:瓯北城区:瓯江以北、瓯江三桥路—东瓯大道—104国道—三塘线楠溪江大桥以西(不含上述道路)。上塘城区:223省道(不含该道路)—环城东路—环城北路—下堡西路。在上述范围区域内(不含除环城东路、环城北路、下堡西路外的上述道路)限行。
洞头县:灵霓北堤霓屿接口起霓屿街道、元觉街道、北岙街道、东屏街道所有道路。
泰顺县:泰庆北路—泰庆南路—云寿路—泰寿路—泰分路—泰景路—新城大道—城北路—东大街—广场路—人民路—洋心街—北大街—公园路—飞龙路—建设路—环城路—飞龙路—景园路—西大街—化工路—二中路—劳动路南外路—南大街—振兴路,在上述范围区域内(含上述道路)限行。
乐清市:雁荡山核心景区公路:松垟村路段到能仁村路段;市区:宁康东路—环城东路—公安东路—公安西路—环城西路—人民路—长乐路—乐西路—翡翠路—宁康西路—千帆路(四环路)—胜利路—伯乐东路—东山路—宁康东路围合区域内的道路(不含上述道路)。
文成县:伯温路—县前街—建设路—建设东路,在上述范围区域内(含上述道路)限行。
苍南县:灵溪镇:玉苍路—公园路—塘北路—龙渡路,在上述范围区域内(含上述道路)限行。
● 福建省
福州:
1、针对重中型货车,二环内所有道路24小时禁行。
2、鼓楼区的二环路和三环路之间所有道路;台江区的CBD办公商务区(即由上浦路、斗池路、西二环路、北江滨大道围合的区域,上述道路除西二环路外,均含在内);仓山区的奥体片区(即由建新南路、福湾路、盘屿路围合的区域,上述道路均含在内);仓山区的海峡会展中心片区(即由林浦路、后坂路、南江滨西大道、三环路围合的区域,均不含上述道路);晋安区的火车站片区(即三环路以南、金鸡山脉以西、二环路以北、晋安河以东区域)这5个区域6:00-22:00禁止重中型货车通行。
3、除上述5个片区外的二环路(不含)和三环路(含)之间的所有道路,早晚高峰时段禁止重中型货车通行。
厦门:
1、思明区道路载货汽车限行时间及区域:每日7:00至9:00、11:00至20:00,思明区道路(不含仙岳路、成功大道)禁止重中型载货汽车通行;每日7:00至9:00、17:00至20:00,思明区道路(不含仙岳路、成功大道)禁止载货汽车通行。
2、湖里区道路载货汽车限行时间及区域:每日7:00至9:00、17:00至20:00,湖里区华荣路、南山路、吕岭路、金尚路、嘉禾路(石鼓山立交桥至吕岭路段)、江头东路、江头西路、江头南路、江头北路、台湾街禁止载货汽车通行;长岸路高架桥禁止重中型载货汽车通行。长歌路禁止载货汽车通行。
3、部分桥梁隧道及快速路载货汽车限行时间及区域:
海沧大桥:每日7:00至9:00、17:00至20:00,禁止重中型载货汽车通行。大桥主桥左侧行车道设为小型客车专用车道,禁止其他车辆驶入;集美大桥:每日7:00至9:00、17:00至19:00,禁止重中型载货汽车通行;厦门大桥:每日7:00至9:00、17:00至19:00,禁止重中型载货汽车和具有载货功能的重中型专项作业车通行。
翔安隧道:禁止重中型载货汽车通行。
仙岳路:仙岳路高架桥禁止重中型载货汽车通行;仙岳路地面东渡路口至环岛干道路口段(环岛干道路口至金山路口段辅道除外),每日7:00至21:00禁止重中型载货汽车通行;成功大道(演武大桥至湖里大道口段):禁止重中型载货汽车通行;每日7:00至9:00、17:00至20:00禁止载货汽车通行。
晋江:
1、晋江市中心市区(双龙路以南、长兴路以北、和平路以西、世纪大道以东的区域内,不含上述路段)全天候禁止核定载质量为0.75吨以上(不含0.75吨)的货运机动车通行。
2、每天7:00至23:00期间,世纪大道(双龙路至晋光路段)、和平路(双龙路至社马路段)、泉安路(长兴路至晋光路段)、长兴路(和平路至世纪大道段)、福兴路(和平路至世纪大道段)、阳光路(鞋都路至和平路段)、湖光路(和平路至鞋都路段),禁止核定载质量为4吨以上(含4吨)的货运机动车通行。
3、每天11:00至23:00期间,鞋都路全段禁止核定载质量为4吨以上(含4吨)的货运机动车通行。
● 江西省
南昌:
1、中心城区21小时禁止货车通行。
2、英雄大桥(不含)、庐山南大道、富大有路合围区;高新大道、富大有路、青山湖大道―解放西路―洪都南大道―南莲路、昌南大道(不含)合围区;南斯友好路、生米大桥(不含)、丰和南大道、枫生快速路(不含)合围区;沿江南大道、昌南大道、洪城路、施尧路合围区这四个区域货车分时段限行。
这四个区域中的施尧路、水厂路、灌婴路、青云谱路、南莲路每天的禁货时间调整为7时―11时、15时―22时。其他新增限货区域拟定禁货时间为7时至22时,
九江市
浔南大道(庐山大道路口至青年路路口);德化路(浔南大道路口至长江大道路口);青年路(前进东路路口至长虹大道路口)。高峰期间禁止1.5吨以上货车通行,限行时间为每日清晨7:00至8:30、晚上17:00至19:00。
吉安
1、禁止货车通行路段:大桥西路、沿江路、北门路、安宁路、井冈山大道(城北转盘至吉安南大道段)、吉州区行政社区服务中心东侧道路(待命名)、长冈北路、长冈南路、石阳路、韶山东路、韶山西路、鹭洲东路、鹭洲西路、广场西路、广场东路、广场北路、广场南路、阳明东路、阳明西路、中山东路、中山西路、光明路、吉福路(井冈山大道至吉州大道段)、凤凰洲路、尚贤路、天宝路、尚德大道、崇文路、文忠路、文体路、冬青路、秋桂路、夏荷路、春兰路、体育路、古南大道、后河西路、后河东路、跃进路(古南大道至赣江大桥引桥段)。
2、过境大货车禁止进入城区,经新105国道、大广高速绕行。
3、吉州大道(含)以东、大桥西路(含)以南、井冈山大桥(含)以南、大桥东路(含)以南、青原大道(含)以西、赣江大道(含)以北、赣江大桥(含)以北、吉安南大道(含)以北,禁止大货车通行,限行时间:全天。
● 上海市:
1、上海市从2015年11月1日起,调减中环等区域的国III柴油货车通行时间至5个小时,其余19个小时限行。自2016年起,对于2011年前投放的、车龄在5年以上的国III柴油货车,在中环等区域实施全天24小时限行等。
2、对于上海市的货运车辆:限行范围:由惠民路(杨树浦路起)—大连路—大连西路—广中路(大连西路—中山北一路)—中山北一路(广中路—西宝兴路)—中山北路—中山西路—中山南二路—中山南一路—中山南路—陆家浜路连接黄浦江所构成的范围(含上述道路或路段),以及控江路(大连路—黄兴路)。07:00-20:00,除周六周日、持市区通行证外。
逸仙高架路(场中路以南)、南北高架路(汶水路以南)、延安高架路(全线)、沪闵高架路(全线)、北翟高架路(全线)、嘉闵高架路(全线),内环高架路(中山北一路上匝道西向东除外),全天禁止货运车辆通行。
3、对于外地货运车辆:杨浦大桥及其地面道路-周家嘴路-军工路-逸仙路-场中路-沪太路-汶水路-真北路-天山西路-剑河路-北翟路-S20外环高速路(北翟路至漕宝路段)-漕宝路-虹梅路-梅陇立交-虹梅南路-S20外环高速路(虹梅南路至徐浦大桥段)-徐浦大桥及其地面道路-S20外环高速(徐浦大桥至杨高南路立交段)-杨高南路立交-杨高南路-高科西路-锦绣路-罗山路-罗山路立交-杨浦大桥所为何的区域(不含上述道路),07:00-20:00,禁止通行。
4、宝山区:吴淞大桥、南蕰藻路(刘场路至纪蕴路)、纪蕴路(呼兰路至杨北路)、水产路(同济路至杨泰路)、铁山路(宝杨路至泰和路)、富锦路(同济路至江阳北路)这六个路段实行早晚高峰(7:00至9:00和16:30至18:30)禁止≥8吨货运车通行的交通管理措施。
双城路(同济路至塘后路):禁止≥8吨货运车通行的交通管理措施由目前21:00至7:00调整为19:00-7:00。何家湾路(逸仙路至国权北路)20:00-7:00之间禁止≥8吨货运车通行的交通管制措施。
沪太路(中环线至G1501)、宝杨路(同济路至蕰川路)、逸仙路(三门路至军工路)、殷高路(逸仙路至国权北路)、蕰川路(蕴藻浜至S20)、共和新路(保德路至蕴藻浜)、联谊路(蕰川路至富长路)、铁力路(泰和路至宝杨路)、呼清路这九条道路(路段),在早晚高峰,即7:00-10:00、16:00-19:00时间段内禁止8吨(含)以上货运车通行。
上海限行的相关文章:
超8吨注意绕行!宝山区货车限行大整理
苦了送车师傅 临牌货车上海限行小贴士
老司机呕血之作 上海城区货车禁行盘点
● 编者语:
根据我国道路交通政策,一旦行驶入限行区域,将面临扣2分,罚款300的处罚,对于卡车司机来说,扣分就意味着要去接受教育学习,影响正常营运。所以请大家不要抱着侥幸心理,尽量遵守交通规则。在去一个陌生城市时,先查清楚有没有限行区域在上路,否则一旦被拍,得不偿失。
后续我们还将带来全国其他区域的货车限行区域,请大家持续关注。如果对文章中的限行区域有疑问,或者笔者有所疏漏,还请大家留言告诉我们。最后,如果您觉得这篇文章有用,可以转发收藏,指不定什么时候会送货到别的城市。(文/王雪洁 图/网络)