普正制药与江西中医药大学合作项目获江西省科学技术进步一等奖_北京时间

普正制药与江西中医药大学合作项目“芳香中药挥发油产业化关键技术体系构建及应用”获江西省科学技术进步一等奖

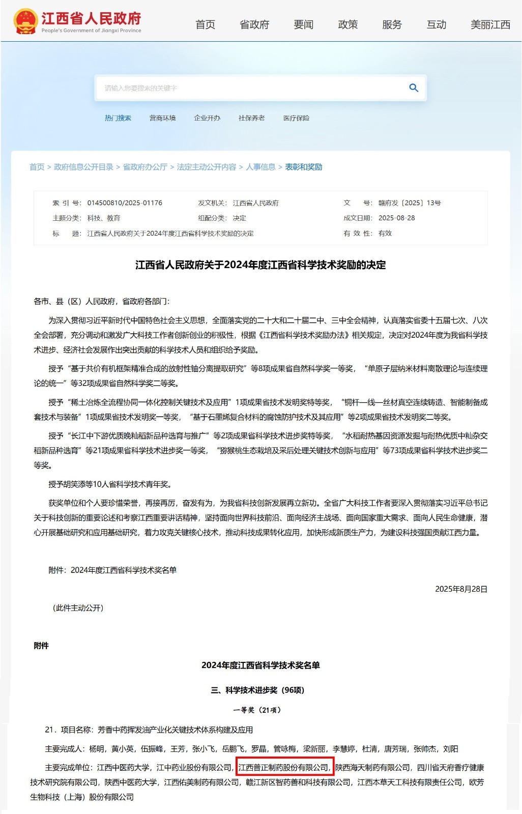
2025年8月28日,江西省人民政府发布关于2024年度科学技术奖励的决定(赣府发〔2025〕13号)。由江西中医药大学牵头,江西普正制药股份有限公司与多家单位联合完成的“芳香中药挥发油产业化关键技术体系构建及应用”项目,荣获2024年度江西省科学技术进步奖一等奖。
据介绍,在江西中医药大学杨明教授团队的带领下,经过十余年的深入探索,围绕香药机制、关键技术、标准规范等攻关研究,构建了芳香中药解析与重构等产业化关键技术体系,创新芳香中药制备与缓释技术,创建评香技术与标准,有效解决了制约行业发展的关键核心难题。
公司重点产品红花逍遥片、小儿感冒宁合剂、小儿腹泻宁合剂、九味羌活喷雾剂等芳香中药入药品种在该技术的支持下,基于“同气相求、以气用事”芳香中药理论,解析了香药物质基础及阐释其宣肺、解郁、化湿等方面的作用机理,说清楚讲明白了产品治疗疾病的科学内涵,产生了显著的临床、科技、经济价值。
作为国家技术创新示范企业和江西省生物医药重点产业链链主企业,普正制药始终立足创新发展,设立了国家企业技术中心、国家博士后科研工作站及院士工作站等10余个科研创新平台,在北上广建立了3个科研飞地,与中国中医科学院、医药先进制造国家工程研究中心等20余家大院大所建立了战略合作关系,构建了企业(产业)+科研院校(学研)+医院(临床应用)三级创新体系。企业围绕产业关键领域“卡脖子”技术难题攻关和科技成果转化,推动科技创新与产业升级深度融合,为促进我省医药产业技术进步作出积极贡献。
(转载)
江西普正制药股份有限公司
江西普正制药股份有限公司,是集药材种植、中药研发、生产和销售为一体的企业,是国家技术创新示范企业、国家知识产权示范企业、国家高新 技术企业、农业产业化国家重点龙头企业,全国中成药工业百强企业,“普正”商标为国家驰 名商标。旗下拥有江西普丽尔药业、山东京御堂制药等6家全资子公司。
江西普正制药股份有限公司成立于2002年12月7日,注册于江西省吉安市井冈山经济技术开发区,法定代表人为肖军平。
普正制药致力于天然植物精品药,为慢性病患者提供中西医结合优质诊疗方案。普正是江西省生物医药重点产业链链主企业、全国中成药工业百强企业。
普正制药现有三个药品生产基地,分别为吉安井冈山经济技术开发区、吉安峡江县工业园、山东临沂高新区,形成了“一老一小一外用”,杜仲大健康,中药消炎药,经典名方丸剂,活菌药物制剂等特色优势产品管线,产品批件100余个,其中全剂型独家产品1个,独家剂型及独家规格产品10个,国家基药产品11个,国家医保产品28个,覆盖全国32个省份7000余家公立等级医疗机构,1000余家医药公司,每年服务3000余万名患者。公司主导产品全杜仲胶囊、裸花紫珠颗粒、红花逍遥片,承担国家和省部重点研发计划40余项,入选国家级临床指南和专家共识12个,是年销售过亿元的中药大品种(其中裸花紫珠颗粒单品年销售突破3亿元),市占率在通用名产品中均居第一(超过50%),在骨质疏松、中药消炎、妇科痛经等细分领域均排名前列。
企业坚持创新发展,获批设立了国家企业技术中心、国家博士后科研工作站及院士工作站等10余个科研创新平台,在北京、上海、广州建立了3个科研飞地,形成了企业(产业)+科研院校(学研)+医院(临床应用)三级创新体系,围绕中药新药创制和经典名方开发、重点产品临床循证研究、生物育种、创新制剂技术开发等,获得高水平自主知识产权500余项,100余项国家发明专 利,其中高价值专 利80余项,获中国专 利优秀奖和江西省科技进步奖各3项。联合大院大所开展的技术项目攻关,掌握了中药均化关键技术、膜分离膜浓缩等10余项达到国际领先或者国内领先的核心关键技术。
企业坚持“一产二产三产”融合发展,获得国家高新 技术企业、国家技术创新示范企业、农业产业化国家重点龙头企业、国家知识产权示范企业、中国驰 名商标,江西省制造业单项冠军企业、江西省首批获得L7级数字化水平认证的生物医药企业、吉安市市长质量奖等荣誉认定。主导和参与制定60余项国家/地方/行业/团体标准,推动企业通过GAP、GMP、GSP、ISO14001、ISO4500等8项标准体系认证,从产品质量、环境管理、职业健康、安全生产、知识产权保护等方面建立了全过程的管理体系。
肖军平,工商管理硕士,教授级高级工程师、正高级经济师。现任江西普正制药股份有限公司董事长、国家企业技术中心主任,中国中药协会杜仲专业委员会副主任委员兼秘书长、中华中医药学会中药临床药理分会副主任委员、中国医疗保健国际交流促进会中药学分会副主任委员、中国中药协会中药追溯专业委员会副理事长、世界中联中医药抗病毒研究专业委员会副会长、江西省中医药研究院名誉院长,江西省十四届人大代表,吉安市政协常委,南昌大学等多所高校产业导师,制药工程江西省学科带头人。
享受国务院特殊津贴专家,曾入选国家高层次人才计划科技创业领军人才,国家科技部科技创新创业人才、江西省新世纪百千万人才工程、赣鄱英才555工程、江西省“优秀中国特色社会主义事业建设者”等。
企业历程
2003年5月18日,普正药业在江西峡江创立。
2004年6月,江西普正制药一期破土动工;同年12月,全部工程竣工;次年1月,获得药品生产许可证;2月通过了国家GMP认证:成为构筑普正集团工业版图的第一个重要里程碑。
2005年,普正开始加大科研投入,其后六年时间,先后获得9项国家新药证书,40余项新产品证书;次年,普正被认定为“高新 技术企业”。初步完成了普正集团“工、贸、技”一体化最后一个板块的构建,全杜仲胶囊、裸花紫珠颗粒、红花逍遥片等普正主导品种,皆创制于这一时期。
2007年2月,“普正”商标被认定为江西省著名商标。
2008年10月,“中药消炎类新药高技术产业化示范工程”项目,获国家发改委批复立项。
2009年8月22日,落户国家井冈山经济技术开发区。
2009年11月30日,“裸花紫珠颗粒”等18个品种被列入国家医保目录。
2012年12月底,在国家工信部发布的《中国医药统计年报》中,普正跻身于中国中成药工业企业100强。
2014年10月,承办中国杜仲产业发展高峰论坛会议,全国杜仲产业100余名专家代表齐聚论坛,共商产业发展大计。
2014年12月,肖军平董事长和丁健院士签订院士工作站协议,成立吉安市首家院士工作站。
2015年4月,普正技术研发总监吴永忠同志,荣获了中国劳动者最高荣誉称号“全国劳动模范”。
2015年6月,作为我国首个杜仲单方制剂,普正独家品种“全杜仲胶囊”质量标准,入选2015版《中华人民共和国药典》。
2016年1月,普正药业“红花逍遥片”获得国家中药保护品种首家保护证书。
2016年5月,“裸花紫珠颗粒标准化建设”项目,获得国家发改委和中医药管理局批复立项,裸花紫珠颗粒成为国家中药标准化项目首批中药大品种。
2016年7月,“普正”注册商标,被国家工商行政管理总局认定为中国驰 名商标。
2016年8月,肖军平董事长成功入选国家“万人计划”科技创业领军人才。
2017年2月,国家人社部公布了新版《国家医保目录》。普正集团共有26个品种入选,其中血平片为新入选品种,是我公司独家品种。
2017年9月9日,普正药业荣获“苏浙皖赣沪”四省一市质量奖。
2017年12月20日,江西普正制药有限公司获批为国家知识产权优势企业。
2018年4月28日,普正制药提取车间团队荣获2018年“全国工人先锋号”称号。
2018年9月,普正制药董事长肖军平入围享受国务院特殊津贴专家人选。
2019年3月22-23日,发起成立中国中药协会杜仲专业委员会,并在江西吉安成功召开中国杜仲中药产业创新发展论坛。
2019年8月20日,普正药业集团共有27个品种进入了国家医保目录,其中“全杜仲胶囊”和“小儿腹泻宁合剂”为公司新增选品种。
2019年10月8日,《裸花紫珠胶囊、颗粒创制及质量创新关键技术与应用》项目,荣获江西省科学技术奖励科技进步奖二等奖。
2019年11月24日,普正药业集团股份有限公司和中国工程院院士侯惠民院士,在吉安宾馆隆重举行共建院士工作站签约仪式。
2020年1月,获国家发改委等五部委认定为“国家企业技术中心”。
2020年8月30日,入选2020年中国医药工业最具成长力企业榜。
2021年11月1日,获国家工业和信息化部认定“国家技术创新示范企业”。
2021年12月22日,获农业农村部、国家发展改革委等部门认定“农业产业化国家重点龙头企业”。
2022年3月,荣获吉安市“市长质量奖”。
2022年10月,获国家知识产权局认定“国家知识产权示范企业”。
2022年12月30日,裸花紫珠颗粒入选中国中药协会发布的《新冠病毒感染防治“两保一稳”清单》。
2024年11月18日,经国家中药品种保护审评委员会审评,江西普正制药股份有限公司“红花逍遥片”获国家药监局核准,继续给予二级保护(保护品种编号:ZYB20720240160)。
2024年11月28日,普正制药28个品种入选《2024年国家基本医疗保险、工伤保险和生育保险药品目录》,其中独家品种有5个。
2024年11月,江西省制造业重点产业链第二批“链主”企业名单发布,江西普正制药股份有限公司获评全省“医药-中药”产业链链主企业。
2025年4月,江西省工业和信息化厅公布了江西省2025年第一批次“小灯塔”“数智工厂”企业名单,江西普正制药股份有限公司入选“小灯塔”企业,为吉安市首家入选的生物医药企业。
2025年6月,江西普正制药股份有限公司凭借在智能制造领域的创新实践,成功通过江西省制造业企业数字化发展水平L7级认证。
2025年7月,普正制药通过《企业知识产权合规管理体系要求》(GB/T 29490-2023)国家标准认证,获得“知识产权合规管理体系认证证书”。
企业文化
普正使命:致力于天然植物精品药,以良知良药增进员工与伙伴物质财富、精神财富、健康财富,为中华本草精华走向世界舞台中央和中医药振兴贡献力量。
普正愿景:杜仲千亿产业的链主企业、中国医药百强创新企业和国际化品牌企业
核心价值观:积善求精创新正确自然健康
普正理念:普惠健康传良药正心诚意致良知
质量方针:良知良药
科技创新
立足自主创新,打造了国家企业技术中心、院士工作站等10个省级以上科研平台,在北上广建立了三个科研飞地,建立了企业(产业)-科研院校(学研)-医院(临床应用)三级创新体系。
拥有国家级新药证书8个,在研创新药物20个,获授权国家发明专 利107项,其中高价值发明专 利82项,“一种红花逍遥片的制备方法”、“一种源自杜仲的药物组合物及其用途”、“一种裸花紫珠组合物及其治疗咽炎的应用”等3项发明专 利获中国专 利优秀奖。
先后承担国家省部级科研项目40余项,其中承担国家重点研发计划5项,国家重点产业振兴和技术改造项目等国家发改委项目4项。
20余项新工艺技术和80余项发明专 利实现产业化应用,突破中药膜分离膜浓缩、微丸制剂、中药均化关键技术及产业化、中药减毒增效技术、挥发油提取技术等“卡脖子”工艺技术。
2019年9月,《裸花紫珠胶囊、颗粒创制及质量创新关键技术与应用》项目,获2018年江西省科技进步奖二等奖。
2020年7月,《一种红花逍遥片的制备方法》获中国专 利优秀奖。
2021年6月,《中药清热解毒类(消炎)产品线的质量提升工程示范研究》,获2020年江西省科技进步奖三等奖。
2022年7月,《一种源自杜仲的药物组合物及其用途》获中国专 利优秀奖。
2024年9月,《中药均化关键技术及产业化》项目,获2023年度江西省科技进步奖二等奖。
2025年6月,江西普正制药股份有限公司“一种裸花紫珠组合物及其治疗咽炎的应用”(专 利号:ZL201810711547.0)荣获中国专 利优秀奖。
品牌产品
普正品牌形象:创新普正、绿色普正、国际化普正。
普正产品形象:健康美味数字化中药。
公司拥有高水平自主知识产权500余项,高价值发明专 利80余项,中国驰 名商标“普正”等在内的注册商标240余个,“普正”5类商标、“prozin”5类商标,分别通过新加坡和欧盟的注册核准,获得新加坡和欧盟的国际注册商标(国际注册号分别为:No.1529126;No.1529113)。国家中药保护品种1个,各类著作权9项,主持和参与制定国家/地方/行业/团体质量标准60余项,江西省名牌产品2个,赣出精品3个,赣鄱正品1个。建立起了较为完备的知识产权保护体系。
全杜仲胶囊,国家医保品种,持有30余项国家发明专 利,自主制定的杜仲制剂标准,成为唯一入选《国家药典》的杜仲单方制剂。获列入国家重点研发计划,纳入《老年性骨质疏松症中西医结合诊疗指南》、《糖尿病合并骨质疏松症病证结合诊疗指南》、《糖尿病高血压病证结合诊疗指南》、《骨质疏松症中西医结合诊疗专家共识》、《骨质疏松性骨折中西医结合诊疗专家共识》、《基层冠心病与缺血性脑卒中共患管理专家共识2022》、《骨质疏松性骨折中医诊疗指南》,获第二十三届中国专 利优秀奖。
裸花紫珠颗粒,持有20项国家发明专 利,国家医保品种,国家重点新产品,国家中药标准化建设首批59种中药大品种,自主制定20余项国家级质量标准。获列入国家重点研发计划,纳入《溃疡性结肠炎中医诊疗指南(2023)》、《消化性溃疡中医诊疗专家共识 (2023)》,获第二十五届中国专 利优秀奖,江西省科技进步奖二等奖和三等奖各1项。
红花逍遥片,持有10余项国家发明专 利,国家医保品种,国家中药保护二级保护品种,在同类产品中首个获得国家中药保护品种证书。列入国家重点研发计划,纳入《黄褐斑中医治疗专家共识》、《中成药治疗乳腺增生症临床应用指南(2021年)》、《多囊卵巢综合征中西医结合诊治指南》,获第二十一届中国专 利优秀奖。
社会责任
普正制药自2003年创立以来,始终秉承“良知良药”的初心理念,在创新创业发展的同时,积极践行企业的社会责任,广泛参与社会公益慈善活动,通过公共事件救助、产业乡村振兴、教育奖学助学、健康公益、志愿服务等行动,累计向社会各界捐款捐物价值4000多万元。
2020年8月,被江西省扶贫办、江西省民政厅、江西省工商联、江西省红十字会授予“2020赣鄱助力阿克陶脱贫攻坚榜样集体”称号。
2020年12月14日,被全国工商联授予“抗击新冠肺炎疫情先进民营企业”称号。
2021年8 月,获江西省红十字会表彰“红十字人道救助荣誉单位”。
2022年1月,获中国红十字会授予中国红十字奉献奖章。
2022年11月,获中国红十字会表彰“全国红十字模范单位”。
2023年11月,获得江西省第三届“赣鄱慈善奖”“最具爱心捐赠企业”。
8、企业荣誉
2012年12月底,在国家工信部发布的《中国医药统计年报》中,普正制药跻身中国中成药工业企业100强。
2015年4月,普正制药技术研发总监吴永忠荣获全国劳动模范称号。
2018年4月,获中华全国总工会授予“全国工人先锋号”。
2018年9月,获中华全国总工会授予“全国模范职工之家”。
2018年10月,普正制药董事长肖军平获得国务院特殊津贴。
2019年8月,荣获中国医药工业最具投资价值企业(非上市)。
2020年8月,荣获中国医药工业最具成长力企业。
2020年12月14日,被全国工商联授予“抗击新冠肺炎疫情先进民营企业”称号。
2020年12月19日,入选国家工信部2020年“工业企业知识产权运用试点企业”名单。
2021年1月11日,入选江西省消费品工业“三品”战略示范企业名单。
2021年6月,“中药清热解毒类(消炎)产品线的质量提升工程示范研究”项目获江西省科技进步三等奖。
2021年11月1日,入选工业和信息化部公布的2021年国家技术创新示范企业名单。
2021年12月2日,入选“赣鄱正品”第二批100个认证品牌名单。
2021年12月10日,普正“裸花紫珠颗粒”入选江西省工信厅和江西市场监督管理局公布的首届“赣出精品”名单。
2021年12月22日,被认定为第七批农业产业化国家重点龙头企业。
2022年3月,荣获吉安市“市长质量奖”。
2022年10月,获国家知识产权局认定“国家知识产权示范企业”。
2022年12月,入选江西省专业化小巨人企业。
2022年12月9日,普正“全杜仲胶囊”入选江西省工信厅和江西市场监督管理局公布的第二届“赣出精品”名单。
2023年1月,江西省人民政府决定表彰首届江西省标准创新贡献奖,吉安市江西普正制药股份有限公司的《裸花紫珠颗粒》国家药典标准、泰和县泰和乌鸡产业发展中心的《泰和乌鸡商品鸡生产技术规程》地方标准榜上有名。
2023年9月27日,普正制药入选江西省工信厅2023年度绿色制造名单。
2023年11月21日,获江西省工信厅授予“江西省制造业单项冠军企业”称号。
2023年12月20日,普正“红花逍遥片”入选江西省工信厅和江西市场监督管理局公布的第三届“赣出精品”名单。
2024年11月,江西省制造业重点产业链第二批“链主”企业名单发布,普正制药获评全省“医药-中药”产业链链主企业。
2025年4月,普正制药入选江西省“小灯塔”企业。
2025年6月,普正制药通过江西省制造业数字化发展水平L7级认证。
(转载)

普正制药与江西中医药大学合作项目“芳香中药挥发油产业化关键技术体系构建及应用”获江西省科学技术进步一等奖

2025年8月28日,江西省人民政府发布关于2024年度科学技术奖励的决定(赣府发〔2025〕13号)。由江西中医药大学牵头,江西普正制药股份有限公司与多家单位联合完成的“芳香中药挥发油产业化关键技术体系构建及应用”项目,荣获2024年度江西省科学技术进步奖一等奖。
据介绍,在江西中医药大学杨明教授团队的带领下,经过十余年的深入探索,围绕香药机制、关键技术、标准规范等攻关研究,构建了芳香中药解析与重构等产业化关键技术体系,创新芳香中药制备与缓释技术,创建评香技术与标准,有效解决了制约行业发展的关键核心难题。
公司重点产品红花逍遥片、小儿感冒宁合剂、小儿腹泻宁合剂、九味羌活喷雾剂等芳香中药入药品种在该技术的支持下,基于“同气相求、以气用事”芳香中药理论,解析了香药物质基础及阐释其宣肺、解郁、化湿等方面的作用机理,说清楚讲明白了产品治疗疾病的科学内涵,产生了显著的临床、科技、经济价值。
作为国家技术创新示范企业和江西省生物医药重点产业链链主企业,普正制药始终立足创新发展,设立了国家企业技术中心、国家博士后科研工作站及院士工作站等10余个科研创新平台,在北上广建立了3个科研飞地,与中国中医科学院、医药先进制造国家工程研究中心等20余家大院大所建立了战略合作关系,构建了企业(产业)+科研院校(学研)+医院(临床应用)三级创新体系。企业围绕产业关键领域“卡脖子”技术难题攻关和科技成果转化,推动科技创新与产业升级深度融合,为促进我省医药产业技术进步作出积极贡献。
(转载)
江西普正制药股份有限公司
江西普正制药股份有限公司,是集药材种植、中药研发、生产和销售为一体的企业,是国家技术创新示范企业、国家知识产权示范企业、国家高新 技术企业、农业产业化国家重点龙头企业,全国中成药工业百强企业,“普正”商标为国家驰 名商标。旗下拥有江西普丽尔药业、山东京御堂制药等6家全资子公司。
江西普正制药股份有限公司成立于2002年12月7日,注册于江西省吉安市井冈山经济技术开发区,法定代表人为肖军平。
普正制药致力于天然植物精品药,为慢性病患者提供中西医结合优质诊疗方案。普正是江西省生物医药重点产业链链主企业、全国中成药工业百强企业。
普正制药现有三个药品生产基地,分别为吉安井冈山经济技术开发区、吉安峡江县工业园、山东临沂高新区,形成了“一老一小一外用”,杜仲大健康,中药消炎药,经典名方丸剂,活菌药物制剂等特色优势产品管线,产品批件100余个,其中全剂型独家产品1个,独家剂型及独家规格产品10个,国家基药产品11个,国家医保产品28个,覆盖全国32个省份7000余家公立等级医疗机构,1000余家医药公司,每年服务3000余万名患者。公司主导产品全杜仲胶囊、裸花紫珠颗粒、红花逍遥片,承担国家和省部重点研发计划40余项,入选国家级临床指南和专家共识12个,是年销售过亿元的中药大品种(其中裸花紫珠颗粒单品年销售突破3亿元),市占率在通用名产品中均居第一(超过50%),在骨质疏松、中药消炎、妇科痛经等细分领域均排名前列。
企业坚持创新发展,获批设立了国家企业技术中心、国家博士后科研工作站及院士工作站等10余个科研创新平台,在北京、上海、广州建立了3个科研飞地,形成了企业(产业)+科研院校(学研)+医院(临床应用)三级创新体系,围绕中药新药创制和经典名方开发、重点产品临床循证研究、生物育种、创新制剂技术开发等,获得高水平自主知识产权500余项,100余项国家发明专 利,其中高价值专 利80余项,获中国专 利优秀奖和江西省科技进步奖各3项。联合大院大所开展的技术项目攻关,掌握了中药均化关键技术、膜分离膜浓缩等10余项达到国际领先或者国内领先的核心关键技术。
企业坚持“一产二产三产”融合发展,获得国家高新 技术企业、国家技术创新示范企业、农业产业化国家重点龙头企业、国家知识产权示范企业、中国驰 名商标,江西省制造业单项冠军企业、江西省首批获得L7级数字化水平认证的生物医药企业、吉安市市长质量奖等荣誉认定。主导和参与制定60余项国家/地方/行业/团体标准,推动企业通过GAP、GMP、GSP、ISO14001、ISO4500等8项标准体系认证,从产品质量、环境管理、职业健康、安全生产、知识产权保护等方面建立了全过程的管理体系。
肖军平,工商管理硕士,教授级高级工程师、正高级经济师。现任江西普正制药股份有限公司董事长、国家企业技术中心主任,中国中药协会杜仲专业委员会副主任委员兼秘书长、中华中医药学会中药临床药理分会副主任委员、中国医疗保健国际交流促进会中药学分会副主任委员、中国中药协会中药追溯专业委员会副理事长、世界中联中医药抗病毒研究专业委员会副会长、江西省中医药研究院名誉院长,江西省十四届人大代表,吉安市政协常委,南昌大学等多所高校产业导师,制药工程江西省学科带头人。
享受国务院特殊津贴专家,曾入选国家高层次人才计划科技创业领军人才,国家科技部科技创新创业人才、江西省新世纪百千万人才工程、赣鄱英才555工程、江西省“优秀中国特色社会主义事业建设者”等。
企业历程
2003年5月18日,普正药业在江西峡江创立。
2004年6月,江西普正制药一期破土动工;同年12月,全部工程竣工;次年1月,获得药品生产许可证;2月通过了国家GMP认证:成为构筑普正集团工业版图的第一个重要里程碑。
2005年,普正开始加大科研投入,其后六年时间,先后获得9项国家新药证书,40余项新产品证书;次年,普正被认定为“高新 技术企业”。初步完成了普正集团“工、贸、技”一体化最后一个板块的构建,全杜仲胶囊、裸花紫珠颗粒、红花逍遥片等普正主导品种,皆创制于这一时期。
2007年2月,“普正”商标被认定为江西省著名商标。
2008年10月,“中药消炎类新药高技术产业化示范工程”项目,获国家发改委批复立项。
2009年8月22日,落户国家井冈山经济技术开发区。
2009年11月30日,“裸花紫珠颗粒”等18个品种被列入国家医保目录。
2012年12月底,在国家工信部发布的《中国医药统计年报》中,普正跻身于中国中成药工业企业100强。
2014年10月,承办中国杜仲产业发展高峰论坛会议,全国杜仲产业100余名专家代表齐聚论坛,共商产业发展大计。
2014年12月,肖军平董事长和丁健院士签订院士工作站协议,成立吉安市首家院士工作站。
2015年4月,普正技术研发总监吴永忠同志,荣获了中国劳动者最高荣誉称号“全国劳动模范”。
2015年6月,作为我国首个杜仲单方制剂,普正独家品种“全杜仲胶囊”质量标准,入选2015版《中华人民共和国药典》。
2016年1月,普正药业“红花逍遥片”获得国家中药保护品种首家保护证书。
2016年5月,“裸花紫珠颗粒标准化建设”项目,获得国家发改委和中医药管理局批复立项,裸花紫珠颗粒成为国家中药标准化项目首批中药大品种。
2016年7月,“普正”注册商标,被国家工商行政管理总局认定为中国驰 名商标。
2016年8月,肖军平董事长成功入选国家“万人计划”科技创业领军人才。
2017年2月,国家人社部公布了新版《国家医保目录》。普正集团共有26个品种入选,其中血平片为新入选品种,是我公司独家品种。
2017年9月9日,普正药业荣获“苏浙皖赣沪”四省一市质量奖。
2017年12月20日,江西普正制药有限公司获批为国家知识产权优势企业。
2018年4月28日,普正制药提取车间团队荣获2018年“全国工人先锋号”称号。
2018年9月,普正制药董事长肖军平入围享受国务院特殊津贴专家人选。
2019年3月22-23日,发起成立中国中药协会杜仲专业委员会,并在江西吉安成功召开中国杜仲中药产业创新发展论坛。
2019年8月20日,普正药业集团共有27个品种进入了国家医保目录,其中“全杜仲胶囊”和“小儿腹泻宁合剂”为公司新增选品种。
2019年10月8日,《裸花紫珠胶囊、颗粒创制及质量创新关键技术与应用》项目,荣获江西省科学技术奖励科技进步奖二等奖。
2019年11月24日,普正药业集团股份有限公司和中国工程院院士侯惠民院士,在吉安宾馆隆重举行共建院士工作站签约仪式。
2020年1月,获国家发改委等五部委认定为“国家企业技术中心”。
2020年8月30日,入选2020年中国医药工业最具成长力企业榜。
2021年11月1日,获国家工业和信息化部认定“国家技术创新示范企业”。
2021年12月22日,获农业农村部、国家发展改革委等部门认定“农业产业化国家重点龙头企业”。
2022年3月,荣获吉安市“市长质量奖”。
2022年10月,获国家知识产权局认定“国家知识产权示范企业”。
2022年12月30日,裸花紫珠颗粒入选中国中药协会发布的《新冠病毒感染防治“两保一稳”清单》。
2024年11月18日,经国家中药品种保护审评委员会审评,江西普正制药股份有限公司“红花逍遥片”获国家药监局核准,继续给予二级保护(保护品种编号:ZYB20720240160)。
2024年11月28日,普正制药28个品种入选《2024年国家基本医疗保险、工伤保险和生育保险药品目录》,其中独家品种有5个。
2024年11月,江西省制造业重点产业链第二批“链主”企业名单发布,江西普正制药股份有限公司获评全省“医药-中药”产业链链主企业。
2025年4月,江西省工业和信息化厅公布了江西省2025年第一批次“小灯塔”“数智工厂”企业名单,江西普正制药股份有限公司入选“小灯塔”企业,为吉安市首家入选的生物医药企业。
2025年6月,江西普正制药股份有限公司凭借在智能制造领域的创新实践,成功通过江西省制造业企业数字化发展水平L7级认证。
2025年7月,普正制药通过《企业知识产权合规管理体系要求》(GB/T 29490-2023)国家标准认证,获得“知识产权合规管理体系认证证书”。
企业文化
普正使命:致力于天然植物精品药,以良知良药增进员工与伙伴物质财富、精神财富、健康财富,为中华本草精华走向世界舞台中央和中医药振兴贡献力量。
普正愿景:杜仲千亿产业的链主企业、中国医药百强创新企业和国际化品牌企业
核心价值观:积善求精创新正确自然健康
普正理念:普惠健康传良药正心诚意致良知
质量方针:良知良药
科技创新
立足自主创新,打造了国家企业技术中心、院士工作站等10个省级以上科研平台,在北上广建立了三个科研飞地,建立了企业(产业)-科研院校(学研)-医院(临床应用)三级创新体系。
拥有国家级新药证书8个,在研创新药物20个,获授权国家发明专 利107项,其中高价值发明专 利82项,“一种红花逍遥片的制备方法”、“一种源自杜仲的药物组合物及其用途”、“一种裸花紫珠组合物及其治疗咽炎的应用”等3项发明专 利获中国专 利优秀奖。
先后承担国家省部级科研项目40余项,其中承担国家重点研发计划5项,国家重点产业振兴和技术改造项目等国家发改委项目4项。
20余项新工艺技术和80余项发明专 利实现产业化应用,突破中药膜分离膜浓缩、微丸制剂、中药均化关键技术及产业化、中药减毒增效技术、挥发油提取技术等“卡脖子”工艺技术。
2019年9月,《裸花紫珠胶囊、颗粒创制及质量创新关键技术与应用》项目,获2018年江西省科技进步奖二等奖。
2020年7月,《一种红花逍遥片的制备方法》获中国专 利优秀奖。
2021年6月,《中药清热解毒类(消炎)产品线的质量提升工程示范研究》,获2020年江西省科技进步奖三等奖。
2022年7月,《一种源自杜仲的药物组合物及其用途》获中国专 利优秀奖。
2024年9月,《中药均化关键技术及产业化》项目,获2023年度江西省科技进步奖二等奖。
2025年6月,江西普正制药股份有限公司“一种裸花紫珠组合物及其治疗咽炎的应用”(专 利号:ZL201810711547.0)荣获中国专 利优秀奖。
品牌产品
普正品牌形象:创新普正、绿色普正、国际化普正。
普正产品形象:健康美味数字化中药。
公司拥有高水平自主知识产权500余项,高价值发明专 利80余项,中国驰 名商标“普正”等在内的注册商标240余个,“普正”5类商标、“prozin”5类商标,分别通过新加坡和欧盟的注册核准,获得新加坡和欧盟的国际注册商标(国际注册号分别为:No.1529126;No.1529113)。国家中药保护品种1个,各类著作权9项,主持和参与制定国家/地方/行业/团体质量标准60余项,江西省名牌产品2个,赣出精品3个,赣鄱正品1个。建立起了较为完备的知识产权保护体系。
全杜仲胶囊,国家医保品种,持有30余项国家发明专 利,自主制定的杜仲制剂标准,成为唯一入选《国家药典》的杜仲单方制剂。获列入国家重点研发计划,纳入《老年性骨质疏松症中西医结合诊疗指南》、《糖尿病合并骨质疏松症病证结合诊疗指南》、《糖尿病高血压病证结合诊疗指南》、《骨质疏松症中西医结合诊疗专家共识》、《骨质疏松性骨折中西医结合诊疗专家共识》、《基层冠心病与缺血性脑卒中共患管理专家共识2022》、《骨质疏松性骨折中医诊疗指南》,获第二十三届中国专 利优秀奖。
裸花紫珠颗粒,持有20项国家发明专 利,国家医保品种,国家重点新产品,国家中药标准化建设首批59种中药大品种,自主制定20余项国家级质量标准。获列入国家重点研发计划,纳入《溃疡性结肠炎中医诊疗指南(2023)》、《消化性溃疡中医诊疗专家共识 (2023)》,获第二十五届中国专 利优秀奖,江西省科技进步奖二等奖和三等奖各1项。
红花逍遥片,持有10余项国家发明专 利,国家医保品种,国家中药保护二级保护品种,在同类产品中首个获得国家中药保护品种证书。列入国家重点研发计划,纳入《黄褐斑中医治疗专家共识》、《中成药治疗乳腺增生症临床应用指南(2021年)》、《多囊卵巢综合征中西医结合诊治指南》,获第二十一届中国专 利优秀奖。
社会责任
普正制药自2003年创立以来,始终秉承“良知良药”的初心理念,在创新创业发展的同时,积极践行企业的社会责任,广泛参与社会公益慈善活动,通过公共事件救助、产业乡村振兴、教育奖学助学、健康公益、志愿服务等行动,累计向社会各界捐款捐物价值4000多万元。
2020年8月,被江西省扶贫办、江西省民政厅、江西省工商联、江西省红十字会授予“2020赣鄱助力阿克陶脱贫攻坚榜样集体”称号。
2020年12月14日,被全国工商联授予“抗击新冠肺炎疫情先进民营企业”称号。
2021年8 月,获江西省红十字会表彰“红十字人道救助荣誉单位”。
2022年1月,获中国红十字会授予中国红十字奉献奖章。
2022年11月,获中国红十字会表彰“全国红十字模范单位”。
2023年11月,获得江西省第三届“赣鄱慈善奖”“最具爱心捐赠企业”。
8、企业荣誉
2012年12月底,在国家工信部发布的《中国医药统计年报》中,普正制药跻身中国中成药工业企业100强。
2015年4月,普正制药技术研发总监吴永忠荣获全国劳动模范称号。
2018年4月,获中华全国总工会授予“全国工人先锋号”。
2018年9月,获中华全国总工会授予“全国模范职工之家”。
2018年10月,普正制药董事长肖军平获得国务院特殊津贴。
2019年8月,荣获中国医药工业最具投资价值企业(非上市)。
2020年8月,荣获中国医药工业最具成长力企业。
2020年12月14日,被全国工商联授予“抗击新冠肺炎疫情先进民营企业”称号。
2020年12月19日,入选国家工信部2020年“工业企业知识产权运用试点企业”名单。
2021年1月11日,入选江西省消费品工业“三品”战略示范企业名单。
2021年6月,“中药清热解毒类(消炎)产品线的质量提升工程示范研究”项目获江西省科技进步三等奖。
2021年11月1日,入选工业和信息化部公布的2021年国家技术创新示范企业名单。
2021年12月2日,入选“赣鄱正品”第二批100个认证品牌名单。
2021年12月10日,普正“裸花紫珠颗粒”入选江西省工信厅和江西市场监督管理局公布的首届“赣出精品”名单。
2021年12月22日,被认定为第七批农业产业化国家重点龙头企业。
2022年3月,荣获吉安市“市长质量奖”。
2022年10月,获国家知识产权局认定“国家知识产权示范企业”。
2022年12月,入选江西省专业化小巨人企业。
2022年12月9日,普正“全杜仲胶囊”入选江西省工信厅和江西市场监督管理局公布的第二届“赣出精品”名单。
2023年1月,江西省人民政府决定表彰首届江西省标准创新贡献奖,吉安市江西普正制药股份有限公司的《裸花紫珠颗粒》国家药典标准、泰和县泰和乌鸡产业发展中心的《泰和乌鸡商品鸡生产技术规程》地方标准榜上有名。
2023年9月27日,普正制药入选江西省工信厅2023年度绿色制造名单。
2023年11月21日,获江西省工信厅授予“江西省制造业单项冠军企业”称号。
2023年12月20日,普正“红花逍遥片”入选江西省工信厅和江西市场监督管理局公布的第三届“赣出精品”名单。
2024年11月,江西省制造业重点产业链第二批“链主”企业名单发布,普正制药获评全省“医药-中药”产业链链主企业。
2025年4月,普正制药入选江西省“小灯塔”企业。
2025年6月,普正制药通过江西省制造业数字化发展水平L7级认证。
(转载)