率先披预案 中国铁建打响“A拆A”第一枪_北京时间

对于发行规模,中国铁建表示,本次发行股数占铁建重工发行后总股本的比例不超过25%,铁建重工与主承销商可协商采用超额配售选择权,采用超额配售选择权发行股票数量不超过本次公开发行股票数量的15%。

图片来自中国铁建公告
距离分拆上市新规落地不足一星期,“巨无霸”央企中国铁建(601186)成为了破冰A股境内分拆上市的“排头兵”,欲尝鲜首例”A拆A”。12月19日早间,中国铁建正式对外披露了分拆所属子公司中国铁建重工集团股份有限公司(以下简称“铁建重工”)于科创板上市的预案,系新规后首份。受上述消息刺激,中国铁建12月19日高开超3%。不少业内人士认为,作为我国资本市场的重要基础制度之一,分拆上市若实施得当,能够实现母子公司双赢。
分拆铁建重工科创板上市
12月19日早间,中国铁建的“A拆A”预案重磅出炉,拟分拆子公司铁建重工于科创板上市,这也系新规后首份“A拆A”方案。受该消息影响,中国铁建当日高开3.52%。
据了解,在12月18日晚间中国铁建披露称,董事会审议通过分拆铁建重工于科创板上市议案。时隔一晚,中国铁建在12月19日早间正式对外发布了“A拆A”预案。在该消息的刺激下,中国铁建12月19日高开3.52%,开盘价10.28元/股,截至当日午间收盘,涨幅有所收窄,达2.72%,收于10.2元/股。
股权关系显示,中国铁建直接持有铁建重工99.5%的股份,通过全资子公司中国土木工程集团有限公司间接持有铁建重工0.5%的股份,是铁建重工的控股股东。财务数据显示,铁建重工2016-2018年以及2019年前三季度实现净利润分别为9.63亿元、13.08亿元、16.44亿元和9.23亿元。
12月13日,证监会正式发布《上市公司分拆所属子公司境内上市试点若干规定》,分拆上市新规正式落地,而中国铁建此次披露的“A拆A”预案就系新规后的首份方案。
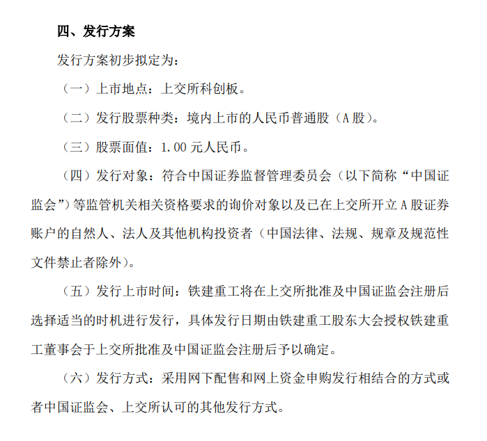
根据中国铁建披露的预案显示,初步拟定发行股票面值为1元人民币,发行方式采用网下配售和网上资金申购发行相结合的方式或者证监会、上交所认可的其他方式。对于发行规模,中国铁建表示,本次发行股数占铁建重工发行后总股本的比例不超过25%,铁建重工与主承销商可协商采用超额配售选择权,采用超额配售选择权发行股票数量不超过本次公开发行股票数量的15%。
此外,预案显示,发行及上市采用战略配售的,战略投资者获得配售的股票总量不超过本次发行及上市股票数量(不含采用超额配售选择权发行的股票数量)的30%。根据铁建重工的实际情况,本次发行的募集资金扣除发行费用后,将用于投资研发与应用项目、生产基地建设项目及补充流动资金。
针对相关问题,北京商报记者致电中国铁建董秘办公室进行采访,不过未有人接听。
欲实现母子公司双赢
作为近年来营收超5000亿元、净利超100亿元的大型央企,中国铁建表示,本次分拆有利于公司突出主业、增强独立性;同时,也有利于铁建重工内在价值的充分释放,有助于进一步拓宽融资渠道。
资料显示,中国铁建前身是铁道兵,由中国铁道建筑集团有限公司独家发起设立,于2007年11月5日在北京成立,为国资委管理的特大型建筑企业,截至今年前三季度,中国铁道建筑集团有限公司持有中国铁建51.13%的股份。
中国铁建的主营业务为工程承包、勘察设计咨询、工业制造、物流与物资贸易等,铁建重工为公司下属从事掘进机装备、轨道交通设备和特种专业装备的设计、研发、制造和销售的子公司。对于此次分拆的背景与目的,中国铁建表示,按照国资委关于国有企业改革发展的要求,公司拟分拆铁建重工至科创板上市,推进其实现跨越式发展,做大做强公司装备制造板块,提升科技创新能力和专业化经营水平,铁建重工上市有助于其持续增强生产与研发能力,提升技术与创新实力,满足未来战略布局与发展需要。
申万宏源在发布的研报中亦表示,理性辩证看待分拆上市。分拆上市若实施得当,是能够实现母子公司双赢的制度安排。
作为国资委管理的特大型建筑企业,中国铁建近年来实现营收、净利也排在A股前列。
财务数据显示,在2016-2018年以及2019年前三季度中国铁建实现营业收入分别约为6293亿元、6810亿元、7301亿元、5614亿元;当期对应实现归属净利润分别约为140亿元、161亿元、179亿元、147亿元。
经Wind统计,在营收方面,2016-2018年前三季度中国铁建实现营业收入均排在A股第八位,2019年前三季度实现营业收入排在A股第九位。在归属净利润方面,2016-2018年以及2019年前三季度中国铁建实现归属净利润分别排在A股第31位、32位、33位、33位。
中国铁建表示,预计本次分拆完成后,铁建重工的发展与创新将进一步提速,其业绩的增长将同步反映到公司的整体业绩中,进而提升公司的盈利水平和稳健性;同时提高公司整体融资效率,降低整体资产负债率。
多股有意“A拆A”
实际上,在分拆上市新规出炉后,市场上已有多家A股公司明确表态有意向分拆旗下子公司在境内证券市场首次公开发行股票上市。
其中,对于投资者“公司是否有符合规定的子公司登录科创板?或者有符合新规的子公司进行分拆上市?”的问题, 海伦哲12月18日在深交所互动易平台表示,公司所属子公司海讯高科从事LED显示屏COB业务,该业务单元符合分拆上市原则,但是由于其运行尚不满两年,暂不具备科创板申报条件,今后一旦海讯高科符合申报条件,公司会认真考虑科创板事宜。
兆驰股份前期亦在互动平台透露,公司正在积极研究分拆上市相关政策,将根据各子公司的发展状况及需求,充分研究各板块资本化运作的可行性,不排除让符合条件的子公司独立上市。
跨境通则在互动平台上表示,公司正在积极研究分拆上市政策和规则;明泰铝业在回复投资者提问时称,公司对相关分拆上市条件进行了研究并与中介机构进行了咨询沟通,子公司分拆上市需结合公司实际需要与发展战略等因素综合考虑。
申万宏源在发布的研报中表示,尽管此次新规并未限定A股分拆上市的具体承接板块,但科创板凭借其更具包容性的上市条件、较高估值水平以及良好的流动性,有望成为承接A股市场分拆上市的重要板块。
经济学者、东北证券研究总监付立春在接受北京商报记者采访时表示,上市公司应充分考虑分拆上市是否有利于提升募资公司的业务聚焦,而不是削弱母子公司之间协同性,也应从市场估值、流动性、业务拓展等角度综合评估不同分拆路径。
在多股明确表态有意向分拆旗下子公司上市的同时,也有安正时尚、联美控股、上海电气等发布澄清公告称,公司分拆上市能否实施、具体实施方案以及实施时点上存在重大不确定性。截至目前有关事项尚在论证中,尚无实质性进展,尚未就下属子公司分拆上市事项形成任何具体可操作性方案。
另外,根据安信证券发布的研报,目前142家新三板公司第一大股东为上市公司,持股比例超过50%的共97个,统计新三板公司中符合分拆上市标准的案例近30家,包括华联电子、世纪天源、汇通金融、山水酒店、水力科技等。
北京商报记者 董亮 马换换

对于发行规模,中国铁建表示,本次发行股数占铁建重工发行后总股本的比例不超过25%,铁建重工与主承销商可协商采用超额配售选择权,采用超额配售选择权发行股票数量不超过本次公开发行股票数量的15%。

图片来自中国铁建公告
距离分拆上市新规落地不足一星期,“巨无霸”央企中国铁建(601186)成为了破冰A股境内分拆上市的“排头兵”,欲尝鲜首例”A拆A”。12月19日早间,中国铁建正式对外披露了分拆所属子公司中国铁建重工集团股份有限公司(以下简称“铁建重工”)于科创板上市的预案,系新规后首份。受上述消息刺激,中国铁建12月19日高开超3%。不少业内人士认为,作为我国资本市场的重要基础制度之一,分拆上市若实施得当,能够实现母子公司双赢。
分拆铁建重工科创板上市
12月19日早间,中国铁建的“A拆A”预案重磅出炉,拟分拆子公司铁建重工于科创板上市,这也系新规后首份“A拆A”方案。受该消息影响,中国铁建当日高开3.52%。
据了解,在12月18日晚间中国铁建披露称,董事会审议通过分拆铁建重工于科创板上市议案。时隔一晚,中国铁建在12月19日早间正式对外发布了“A拆A”预案。在该消息的刺激下,中国铁建12月19日高开3.52%,开盘价10.28元/股,截至当日午间收盘,涨幅有所收窄,达2.72%,收于10.2元/股。
股权关系显示,中国铁建直接持有铁建重工99.5%的股份,通过全资子公司中国土木工程集团有限公司间接持有铁建重工0.5%的股份,是铁建重工的控股股东。财务数据显示,铁建重工2016-2018年以及2019年前三季度实现净利润分别为9.63亿元、13.08亿元、16.44亿元和9.23亿元。
12月13日,证监会正式发布《上市公司分拆所属子公司境内上市试点若干规定》,分拆上市新规正式落地,而中国铁建此次披露的“A拆A”预案就系新规后的首份方案。
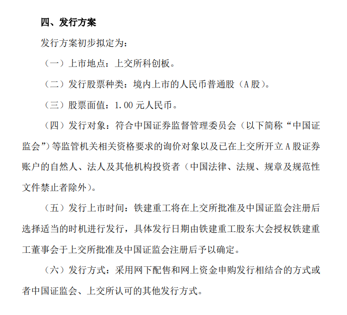
根据中国铁建披露的预案显示,初步拟定发行股票面值为1元人民币,发行方式采用网下配售和网上资金申购发行相结合的方式或者证监会、上交所认可的其他方式。对于发行规模,中国铁建表示,本次发行股数占铁建重工发行后总股本的比例不超过25%,铁建重工与主承销商可协商采用超额配售选择权,采用超额配售选择权发行股票数量不超过本次公开发行股票数量的15%。
此外,预案显示,发行及上市采用战略配售的,战略投资者获得配售的股票总量不超过本次发行及上市股票数量(不含采用超额配售选择权发行的股票数量)的30%。根据铁建重工的实际情况,本次发行的募集资金扣除发行费用后,将用于投资研发与应用项目、生产基地建设项目及补充流动资金。
针对相关问题,北京商报记者致电中国铁建董秘办公室进行采访,不过未有人接听。
欲实现母子公司双赢
作为近年来营收超5000亿元、净利超100亿元的大型央企,中国铁建表示,本次分拆有利于公司突出主业、增强独立性;同时,也有利于铁建重工内在价值的充分释放,有助于进一步拓宽融资渠道。
资料显示,中国铁建前身是铁道兵,由中国铁道建筑集团有限公司独家发起设立,于2007年11月5日在北京成立,为国资委管理的特大型建筑企业,截至今年前三季度,中国铁道建筑集团有限公司持有中国铁建51.13%的股份。
中国铁建的主营业务为工程承包、勘察设计咨询、工业制造、物流与物资贸易等,铁建重工为公司下属从事掘进机装备、轨道交通设备和特种专业装备的设计、研发、制造和销售的子公司。对于此次分拆的背景与目的,中国铁建表示,按照国资委关于国有企业改革发展的要求,公司拟分拆铁建重工至科创板上市,推进其实现跨越式发展,做大做强公司装备制造板块,提升科技创新能力和专业化经营水平,铁建重工上市有助于其持续增强生产与研发能力,提升技术与创新实力,满足未来战略布局与发展需要。
申万宏源在发布的研报中亦表示,理性辩证看待分拆上市。分拆上市若实施得当,是能够实现母子公司双赢的制度安排。
作为国资委管理的特大型建筑企业,中国铁建近年来实现营收、净利也排在A股前列。
财务数据显示,在2016-2018年以及2019年前三季度中国铁建实现营业收入分别约为6293亿元、6810亿元、7301亿元、5614亿元;当期对应实现归属净利润分别约为140亿元、161亿元、179亿元、147亿元。
经Wind统计,在营收方面,2016-2018年前三季度中国铁建实现营业收入均排在A股第八位,2019年前三季度实现营业收入排在A股第九位。在归属净利润方面,2016-2018年以及2019年前三季度中国铁建实现归属净利润分别排在A股第31位、32位、33位、33位。
中国铁建表示,预计本次分拆完成后,铁建重工的发展与创新将进一步提速,其业绩的增长将同步反映到公司的整体业绩中,进而提升公司的盈利水平和稳健性;同时提高公司整体融资效率,降低整体资产负债率。
多股有意“A拆A”
实际上,在分拆上市新规出炉后,市场上已有多家A股公司明确表态有意向分拆旗下子公司在境内证券市场首次公开发行股票上市。
其中,对于投资者“公司是否有符合规定的子公司登录科创板?或者有符合新规的子公司进行分拆上市?”的问题, 海伦哲12月18日在深交所互动易平台表示,公司所属子公司海讯高科从事LED显示屏COB业务,该业务单元符合分拆上市原则,但是由于其运行尚不满两年,暂不具备科创板申报条件,今后一旦海讯高科符合申报条件,公司会认真考虑科创板事宜。
兆驰股份前期亦在互动平台透露,公司正在积极研究分拆上市相关政策,将根据各子公司的发展状况及需求,充分研究各板块资本化运作的可行性,不排除让符合条件的子公司独立上市。
跨境通则在互动平台上表示,公司正在积极研究分拆上市政策和规则;明泰铝业在回复投资者提问时称,公司对相关分拆上市条件进行了研究并与中介机构进行了咨询沟通,子公司分拆上市需结合公司实际需要与发展战略等因素综合考虑。
申万宏源在发布的研报中表示,尽管此次新规并未限定A股分拆上市的具体承接板块,但科创板凭借其更具包容性的上市条件、较高估值水平以及良好的流动性,有望成为承接A股市场分拆上市的重要板块。
经济学者、东北证券研究总监付立春在接受北京商报记者采访时表示,上市公司应充分考虑分拆上市是否有利于提升募资公司的业务聚焦,而不是削弱母子公司之间协同性,也应从市场估值、流动性、业务拓展等角度综合评估不同分拆路径。
在多股明确表态有意向分拆旗下子公司上市的同时,也有安正时尚、联美控股、上海电气等发布澄清公告称,公司分拆上市能否实施、具体实施方案以及实施时点上存在重大不确定性。截至目前有关事项尚在论证中,尚无实质性进展,尚未就下属子公司分拆上市事项形成任何具体可操作性方案。
另外,根据安信证券发布的研报,目前142家新三板公司第一大股东为上市公司,持股比例超过50%的共97个,统计新三板公司中符合分拆上市标准的案例近30家,包括华联电子、世纪天源、汇通金融、山水酒店、水力科技等。
北京商报记者 董亮 马换换