成超裁判被球员长时间辱骂追打群殴 4人被终身禁赛_北京时间

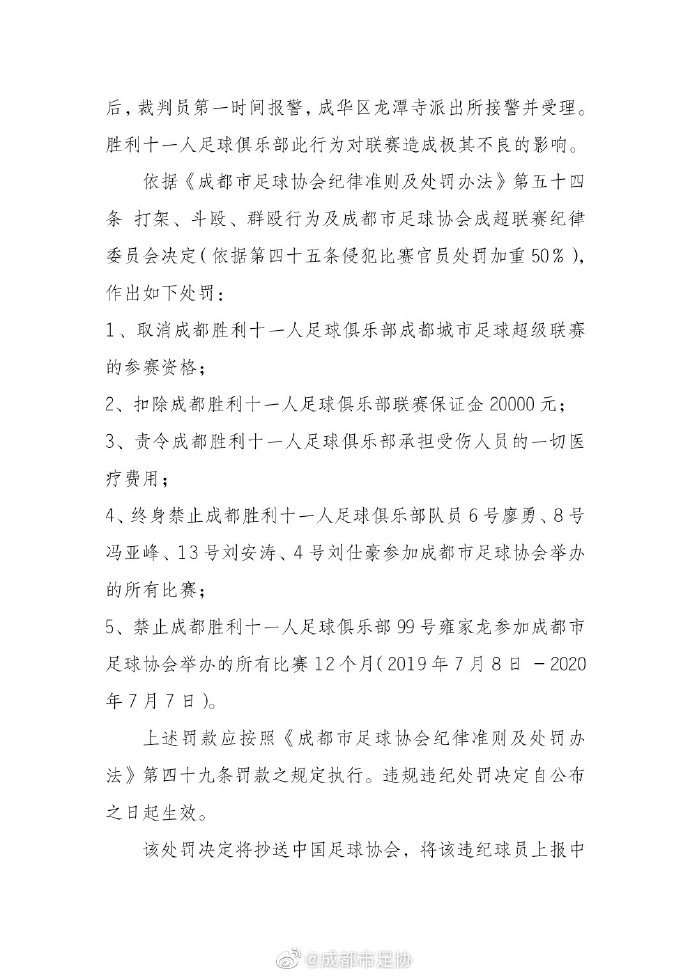
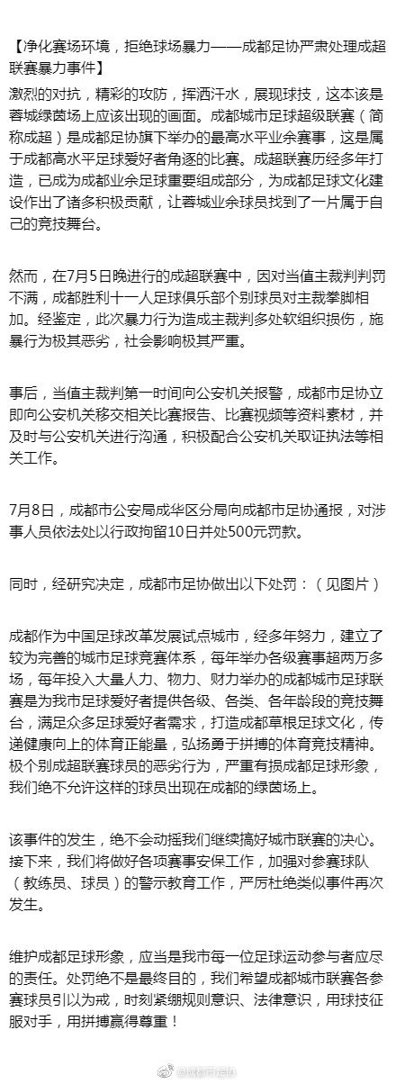
成都市足协在官方微博发布“成超联赛暴力事件”警方通报,成都市足协对成都胜利十一人足球俱乐部违规违纪处罚决定以及追加处罚决定文件。此前有媒体报道,一段“成超裁判被球员群殴”的视频引发网络热议。视频中裁判不仅被球员从背后猛踹,还被多位球员围攻。

新京报快讯 8日,成都市足协在官方微博发布“成超联赛暴力事件”警方通报,成都市足协对成都胜利十一人足球俱乐部违规违纪处罚决定以及追加处罚决定文件。
此前有媒体报道,一段“成超裁判被球员群殴”的视频引发网络热议。视频中裁判不仅被球员从背后猛踹,还被多位球员围攻。
以下为成都市足协就此事发布的通报及文件:
编辑 刘佳妮

成都市足协在官方微博发布“成超联赛暴力事件”警方通报,成都市足协对成都胜利十一人足球俱乐部违规违纪处罚决定以及追加处罚决定文件。此前有媒体报道,一段“成超裁判被球员群殴”的视频引发网络热议。视频中裁判不仅被球员从背后猛踹,还被多位球员围攻。

新京报快讯 8日,成都市足协在官方微博发布“成超联赛暴力事件”警方通报,成都市足协对成都胜利十一人足球俱乐部违规违纪处罚决定以及追加处罚决定文件。
此前有媒体报道,一段“成超裁判被球员群殴”的视频引发网络热议。视频中裁判不仅被球员从背后猛踹,还被多位球员围攻。
以下为成都市足协就此事发布的通报及文件:
编辑 刘佳妮