
3月23日上午,横山区官方在网上发布情况说明称,白永峰的手被他人放在女服务员胸前,被在场人员拍了照。

近日,陕西榆林横山区白界镇白界村村主任白永峰被曝KTV“不雅照”、“套取集体资金”等问题,引起舆论热议。3月23日上午,横山区官方在网上发布情况说明称,白永峰的手被他人放在女服务员胸前,被在场人员拍了照。白界镇党委与区纪委等部门沟通后,已责令白永峰辞去白界村村委会主任职务。
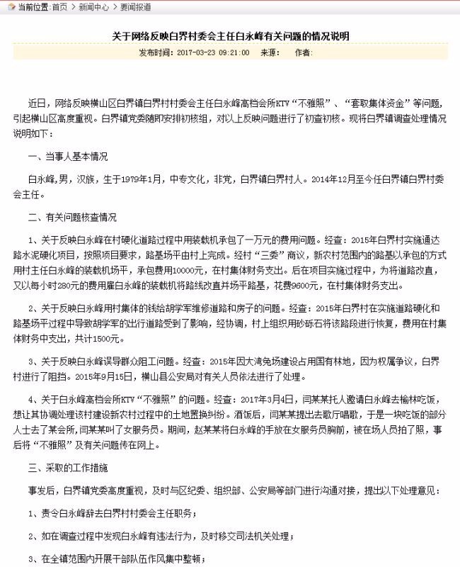
榆林市横山区委宣传部主办的横山新闻网23日上午发布一份《关于网络反映白界村委会主任白永峰有关问题的情况说明》称,关于白永峰高档会所KTV“不雅照”的问题。经查,2017年3月4日,闫某某托人邀请白永峰去榆林吃饭,想让其协调处理该村建设新农村过程中的土地置换纠纷。酒饭后,闫某某提出去歌厅唱歌,于是一块吃饭的部分人士去了某会所,闫某某叫了女服务员。期间,赵某某将白永峰的手放在女服务员胸前,被在场人员拍了照,事后将“不雅照”及有关问题传在网上。
对于网民反映白永峰“在村硬化道路过程中用装载机承包了一万元的费用问题”、“用村集体的钱给胡学军维修道路和房子”、“误导群众阻工”等问题,该情况说明分别做了回应。
情况说明称,事发后白界镇党委及时与区纪委、组织部、公安局等部门进行沟通对接,提出以下处理意见:1、责令白永峰辞去白界村村委会主任职务;2、如在调查过程中发现白永峰有违法行为,及时移交司法机关处理;3、在全镇范围内开展干部队伍作风集中整顿。
北京时间“此刻”(微信号:btimenow)致电榆林横山区宣传部,一位工作人员表示,“关于这个事儿,我们已经在材料中交代清楚了,你看材料吧。”
文/韩峰
北京时间“此刻”聚焦突发事件、社会热点,如果你有新闻线索,欢迎爆料。邮箱:btimedc@163.com