
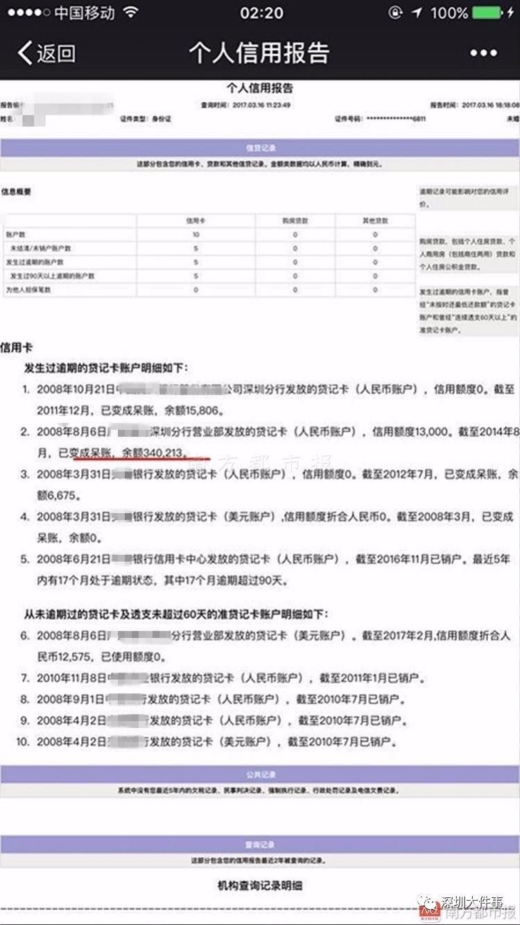
刷爆信用卡的感觉咋样? 有木有那一刹那觉得很爽,不过你有没有想过,一朝欠款3万,3年后,你就有可能要还34万吗?


刷爆信用卡的感觉咋样? 有木有那一刹那觉得很爽,不过你有没有想过,一朝欠款3万,3年后,你就有可能要还34万吗?


刷爆信用卡的感觉咋样? 有木有那一刹那觉得很爽,不过你有没有想过,一朝欠款3万,3年后,你就有可能要还34万吗?

关于北京时间|北京广播电视台&北京新媒体集团&北京网络广播电视台 版权所有|网上传播视听节目许可证0103028号|京ICP备17010175号-1|Copyright © 2026 Btime.com, All Rights Reserved