
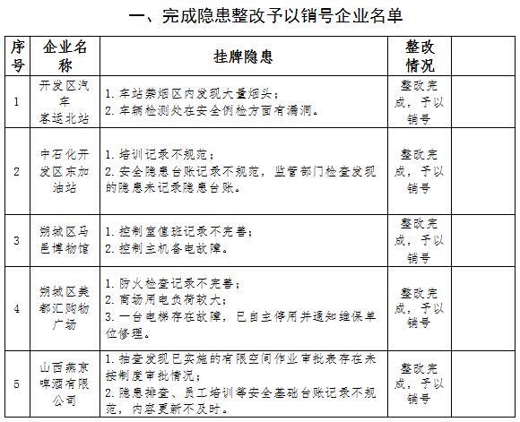
针对省政府安全生产大排查大整治专项行动第五督查组督办的隐患问题,市政府安委会分别于2017年6月10日、6月15日6月18日、6月27日、7月3日分五批对56家企业存在的159条隐患问题进行了挂牌督办,截至8月4日,共有48家企业的1...

欢迎浏览黄河新闻网朔州频道!
针对省政府安全生产大排查大整治专项行动第五督查组督办的隐患问题,市政府安委会分别于2017年6月10日、6月15日6月18日、6月27日、7月3日分五批对56家企业存在的159条隐患问题进行了挂牌督办,截至8月4日,共有48家企业的128条隐患问题,完成整改;13家企业的31条隐患问题未完成整改。现对挂牌隐患整改完成情况予以公告。
2017年8月9日